Visual Paradigm में ArchiMate का उपयोग करने का व्यापक गाइड

Visual Paradigm में ArchiMate का उपयोग करने का व्यापक गाइड

परिचय Visual Paradigm एक विविध मॉडलिंग उपकरण है जो ArchiMate और TOGAF (द ओपन ग्रुप आर्किटेक्चर फ्रेमवर्क) सहित विभिन्न फ्रेमवर्क का समर्थन करता है। यह गाइड आपको Visual Paradigm का…
TOGAF ADM गाइड-थ्रू प्रक्रिया के लिए व्यापक मार्गदर्शिका एंटरप्राइज आर्किटेक्चर (EA) प्रोजेक्ट विकास

TOGAF ADM गाइड-थ्रू प्रक्रिया के लिए व्यापक मार्गदर्शिका एंटरप्राइज आर्किटेक्चर (EA) प्रोजेक्ट विकास

परिचय TOGAF (द ओपन ग्रुप आर्किटेक्चर फ्रेमवर्क) आर्किटेक्चर डेवलपमेंट मेथड (ADM) एंटरप्राइज आर्किटेक्चर (EA) के विकास और प्रबंधन के लिए एक व्यापक दृष्टिकोण है। विजुअल पैराडाइम इस पद्धति को अपने…
Visual Paradigm में TOGAF, ArchiMate, UML और BPMN के संयोजन के लिए व्यापक मार्गदर्शिका

Visual Paradigm में TOGAF, ArchiMate, UML और BPMN के संयोजन के लिए व्यापक मार्गदर्शिका

परिचय Visual Paradigm एक शक्तिशाली उपकरण है एंटरप्राइज आर्किटेक्चर (EA) के लिए, जो TOGAF, ArchiMate, UML और BPMN सहित कई मॉडलिंग मानकों को एकीकृत करता है। इस एकीकरण से आर्किटेक्चर…
Visual Paradigm में BPMN और UML के एकीकरण पर व्यापक ट्यूटोरियल

Visual Paradigm में BPMN और UML के एकीकरण पर व्यापक ट्यूटोरियल

परिचय Visual Paradigm एक विविध मॉडलिंग टूल है जो BPMN (व्यापार प्रक्रिया मॉडल और नोटेशन) और UML (एकीकृत मॉडलिंग भाषा) को एक ही प्लेटफॉर्म में एकीकृत करता है। इस एकीकरण…
Visual Paradigm के साथ SysML मॉडलिंग के व्यापक गाइड

Visual Paradigm के साथ SysML मॉडलिंग के व्यापक गाइड

परिचय Visual Paradigm एक विविध मॉडलिंग टूल है जो UML (एकीकृत मॉडलिंग भाषा) और SysML (प्रणाली मॉडलिंग भाषा) दोनों का समर्थन करता है। यह ट्यूटोरियल आपको Visual Paradigm के उपयोग…
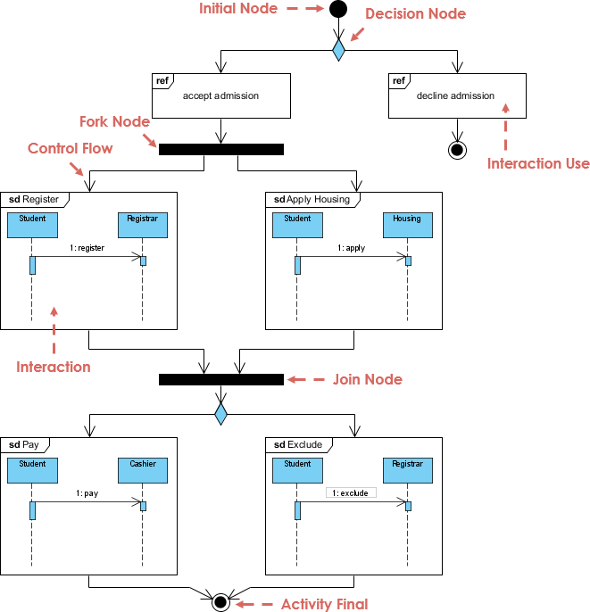
UML इंटरैक्शन ओवरव्यू डायग्राम्स को सीखना: एक व्यापक गाइड

UML इंटरैक्शन ओवरव्यू डायग्राम्स को सीखना: एक व्यापक गाइड

परिचय सॉफ्टवेयर विकास के क्षेत्र में, जटिल प्रणालियों को समझना और उनका दृश्यीकरण करना प्रभावी डिजाइन और रखरखाव के लिए आवश्यक है। इस प्रयास में एक शक्तिशाली उपकरण UML इंटरैक्शन…
UML क्लास और ऑब्जेक्ट डायग्राम्स को समझना: एक व्यापक गाइड

UML क्लास और ऑब्जेक्ट डायग्राम्स को समझना: एक व्यापक गाइड

सॉफ्टवेयर विकास के क्षेत्र में, यूनिफाइड मॉडलिंग भाषा (UML) डायग्राम्स सिस्टम के दृश्यीकरण और डिजाइन में महत्वपूर्ण भूमिका निभाते हैं। UML डायग्राम्स के दो महत्वपूर्ण प्रकार क्लास डायग्राम्स और ऑब्जेक्ट…
Object डायग्राम्स को समझना: UML मॉडलिंग के लिए शुरुआती गाइड

Object डायग्राम्स को समझना: UML मॉडलिंग के लिए शुरुआती गाइड

सॉफ्टवेयर विकास की दुनिया में, यूनिफाइड मॉडलिंग भाषा (UML) एक प्रणाली के डिज़ाइन को दृश्य रूप से दिखाने का मानकीकृत तरीका प्रदान करती है। UML में मुख्य डायग्रामों में से…
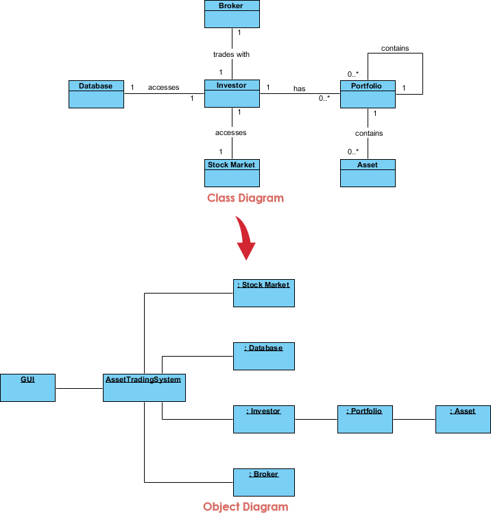
UML ऑब्जेक्ट डायग्राम्स को समझना: विजुअल पैराडाइग्म के साथ एक व्यापक गाइड

UML ऑब्जेक्ट डायग्राम्स को समझना: विजुअल पैराडाइग्म के साथ एक व्यापक गाइड

क्लास डायग्राम्स से ऑब्जेक्ट डायग्राम्स बनाना ऑब्जेक्ट-ओरिएंटेड डिजाइन में एक मूलभूत कौशल है, क्योंकि यह अमूर्त क्लास संरचनाओं और उनके वास्तविक कार्यान्वयन के बीच के अंतर को कम करने में…
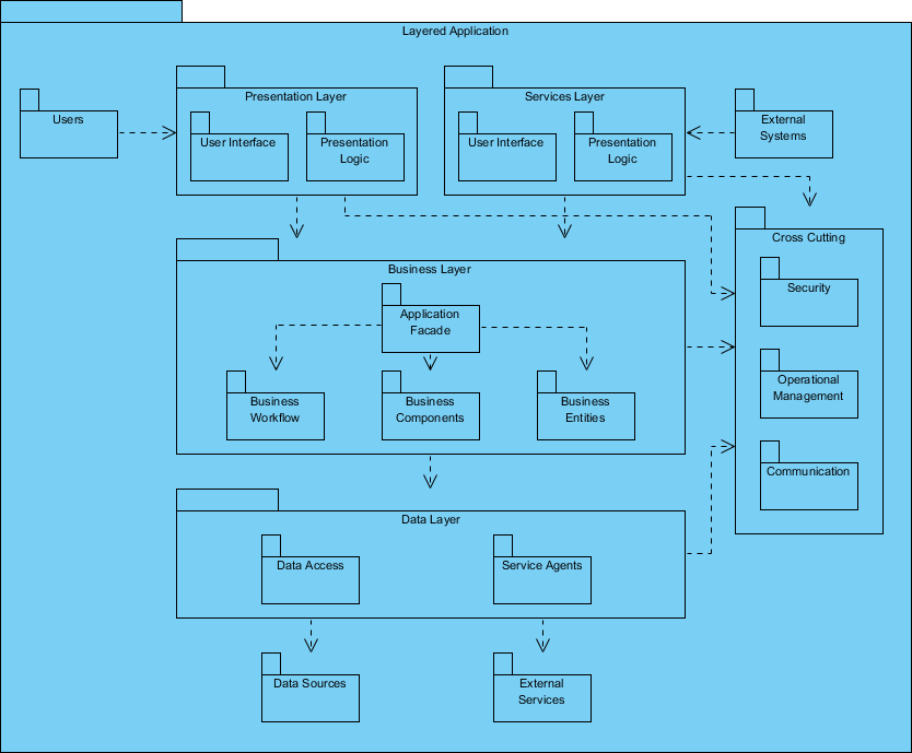
Visual Paradigm के साथ UML पैकेज आरेख बनाने का व्यापक गाइड

Visual Paradigm के साथ UML पैकेज आरेख बनाने का व्यापक गाइड

UML पैकेज आरेख एक संरचनात्मक आरेख है जो मॉडल तत्वों को पैकेज में व्यवस्थित करता है, जिसमें इन पैकेजों के एक दूसरे पर निर्भरता को दर्शाया जाता है। Visual Paradigm…