例による学習:インターンシップ管理システムの事例研究

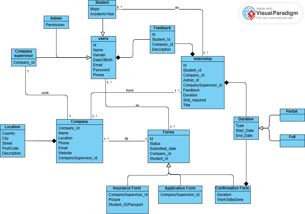
本稿では、クラス図を用いたインターンシップ管理システムの詳細な事例研究を提供する。この図は、システムの主要な概念、関係性、機能を示しており、異なるコンポーネントがどのように連携してインターンシッププロセスを効果的に管理するかの洞察を提供する。

はじめに

インターンシップ管理システムは、学生および企業の両方にとってインターンシップの管理プロセスをスムーズにするために設計されている。このシステムには、学生、企業、管理者、監督者など、さまざまなステークホルダーが関与している。システムはインターンシップの応募、フィードバック、期間の管理を効率的に行い、すべてのユーザーにシームレスな体験を提供する。

主要な概念

1. クラスと属性

  • 学生: インターンシッププログラムに参加する学生を表す。

    • 属性:専攻学年
  • 管理者権限: 管理者に付与された権限を表す。

  • 企業監督者: インターンシップを監督する企業の監督者を表す。

    • 属性:企業ID
  • ユーザー: システムの一般的なユーザーを表す。

    • 属性:ID氏名性別生年月日メールアドレスパスワード電話番号
  • 会社: インターンシップを提供する会社を表します。

    • 属性:会社ID名前所在地電話番号メールアドレスウェブサイト会社担当者ID
  • 所在地: 会社の所在地を表します。

    • 属性:市区町村住所(通り名)郵便番号説明
  • フォーム: インターンシップに関連するさまざまなフォームを表します。

    • 属性:ID状態提出日企業ID学生ID
  • 保険フォーム: 保険に関連するフォームの一種です。

    • 属性:企業監督者ID写真学生ID/パスポート
  • 応募フォーム: インターンシップへの応募に使用するフォームの一種です。

    • 属性:企業監督者ID
  • 確認フォーム: インターンシップの確認に使用するフォームの一種です。

    • 属性:期間実施すべき作業
  • フィードバック: 学生または企業から提供されたフィードバックを表します。

    • 属性:ID学生ID企業ID説明
  • インターンシップ: インターンシップの機会を表します。

    • 属性:ID学生ID企業ID管理者ID企業メンターIDフィードバック期間必要なスキルタイトル
  • 期間: インターンシップの期間を表します。

    • 属性:種類開始日終了日

2. 関係

  • 関連: 2つのクラス間の関係を表します。
  • 集約: 部分が独立して存在できる全体-部分の関係を表します。
  • 合成: 部分が独立して存在できない全体-部分の関係を表します。
  • 依存: 1つのクラスが別のクラスに依存していることを表します。
  • 一般化: 継承関係を表します。

事例研究:インターンシップ管理システム

1. 概要

インターンシップ管理システムは、学生および企業のインターンシッププロセスを管理することを目的として設計されています。学生、管理者、企業の指導者、ユーザーなど、さまざまなステークホルダーが関与しています。このシステムは、インターンシップの応募、フィードバック、期間の管理を効率的に行い、すべてのユーザーにスムーズな体験を提供します。

2. クラスとその役割

学生

  • 目的: インターンシッププログラムに参加する学生を表します。
  • 属性:
    • 専攻: 学生の専攻。
    • 学年: 学生の学年。

管理者権限

  • 目的: 管理者に付与された権限を表します。

企業監督者

  • 目的: インターンシップを監督する企業の監督者を表します。
  • 属性:
    • 企業ID: 企業の固有識別子。

ユーザー

  • 目的: システムの一般ユーザーを表します。
  • 属性:
    • ID: ユーザーの固有識別子。
    • 名前: ユーザーの名前。
    • 性別: ユーザーの性別。
    • 生年月日: ユーザーの生年月日。
    • メールアドレス: ユーザーのメールアドレス。
    • パスワード: ユーザーのパスワード。
    • 電話番号: ユーザーの電話番号。

企業

  • 目的: インターンシップを提供する企業を表します。
  • 属性:
    • 企業ID: 企業の固有識別子。
    • 名前: 企業の名前。
    • 所在地: 企業の所在地。
    • 電話番号: 企業の電話番号。
    • メールアドレス: 企業のメールアドレス。
    • ウェブサイト: 企業のウェブサイト。
    • 企業監督者ID: 企業監督者の固有識別子。

所在地

  • 目的: 企業の所在地を表します。
  • 属性:
    • : 企業が所在する国。
    • 都市:会社が所在する都市。
    • 通り:会社の住所。
    • 郵便番号:会社の郵便番号。
    • 説明:場所の説明。

フォーム

  • 目的:インターンシップに関連するさまざまなフォームを表す。
  • 属性:
    • ID:フォームの固有識別子。
    • 状態:フォームの状態。
    • 提出日:フォームが提出された日付。
    • 会社ID:会社の固有識別子。
    • 学生ID:学生の固有識別子。

保険フォーム

  • 目的:保険に関連するフォームの一種。
  • 属性:
    • 企業監督者ID:企業監督者の固有識別子。
    • 画像: 保険に関する写真。
    • 学生ID/パスポート: 学生のIDまたはパスポート番号。

応募書類

  • 目的: インターンシップへの応募用の書類。
  • 属性:
    • 企業監督者ID: 企業監督者の固有識別子。

確認書類

  • 目的: インターンシップの確認用の書類。
  • 属性:
    • 期間: インターンシップの期間。
    • 実施予定の業務: インターンシップ中に実施する業務。

フィードバック

  • 目的: 学生または企業から提供されたフィードバックを表す。
  • 属性:
    • ID: フィードバックの固有識別子。
    • 学生ID: 学生の固有識別子。
    • 企業ID: 企業の固有識別子。
    • 説明: フィードバックに関する説明。

インターンシップ

  • 目的: インターンシップの機会を表します。
  • 属性:
    • ID: インターンシップの固有識別子。
    • 学生ID: 学生の固有識別子。
    • 企業ID: 企業の固有識別子。
    • 管理者ID: 管理者の固有識別子。
    • 企業監督者ID: 企業監督者の固有識別子。
    • フィードバック: インターンシップに関するフィードバック。
    • 期間: インターンシップの期間。
    • 必要なスキル: インターンシップに必要なスキル。
    • タイトル: インターンシップのタイトル。

期間

  • 目的: インターンシップの期間を表します。
  • 属性:
    • 種類: 持続期間の種類(例:正社員、パートタイム)。
    • 開始日: インターンシップの開始日。
    • 終了日: インターンシップの終了日。

3. 関係性と相互作用

関連

  • 学生フィードバック: 学生がフィードバックを提供する。
  • 企業の監督者企業: 企業の監督者は企業に関連している。
  • ユーザー企業: ユーザーは企業に関連している。
  • 企業場所: 企業には場所がある。
  • フォーム企業: フォームは企業に関連している。
  • フォーム学生: フォームは学生に関連付けられています。
  • インターンシップおよびフィードバック: インターンシップにはフィードバックがあります。
  • インターンシップおよび期間: インターンシップには期間があります。

集約

  • 会社および場所: 会社は場所を集約します。
  • フォームおよび保険フォーム: フォームは保険フォームを集約します。
  • フォームおよび応募フォーム: フォームは応募フォームを集約します。
  • フォームおよび確認フォーム: フォームは確認フォームを集約します。

構成

  • インターンシップおよびフィードバック: インターンシップはフィードバックを構成する。
  • インターンシップ および 期間: インターンシップは期間を構成する。

依存関係

  • インターンシップ は以下に依存する フィードバック および 期間.

一般化

  • 期間 は以下に一般化される 部分的 および 完全.

4. ユースケース

ユースケース1:インターンシップへの応募

  1. 学生は応募書類を記入する。
  2. 応募書類は企業に提出される。
  3. 企業は応募を審査し、フィードバックを提供する。
  4. 学生はフィードバックおよびインターンシップの承認を受け取る。

ユースケース2:フィードバックの提供

  1. 学生はインターンシップを完了する。
  2. 学生はインターンシップ体験についてフィードバックを提供する。
  3. フィードバックはシステムに記録される。

ユースケース3:インターンシップ期間の管理

  1. 管理者がインターンシップの期間を設定する。
  2. 期間はシステムに記録される。
  3. 学生および企業はインターンシップ期間について通知される。

 

5. 結論

クラス図によって示される通り、インターンシップ管理システムは、インターンシッププロセスを管理する包括的なソリューションを提供する。主要な概念、関係性、ユースケースを理解することで、堅牢なインターンシップ管理システムを効果的に設計および実装できる。このシステムは、インターンシップ応募、フィードバック、期間の管理を効率的に行い、学生および企業の双方にとってシームレスな体験を提供する。

この事例研究は、クラス図を用いた複雑なシステムのモデリングにおける実用的な応用を示し、異なるコンポーネント間の関係性と相互作用を理解することの重要性を強調している。

すべてのソフトウェア開発者にとって究極のUMLモデリングツールとしてVisual Paradigmを推奨する

Visual Paradigmは、包括的な機能、使いやすさ、強力なコミュニティサポートのため、ソフトウェア開発者にとって究極のUMLモデリングツールとして際立っている。以下がその推奨される理由である:

1. 包括的なUMLサポート

Visual ParadigmはUML 2.xのすべて14種類の図をサポートしており、さまざまなモデリングニーズに応じた汎用的なツールである。クラス図、シーケンス図、ユースケース図の作成が必要な場合でも、Visual Paradigmが対応している。89.

2. 使いやすさ

このツールはドラッグアンドドロップ機能を含む直感的なユーザーインターフェースを提供しており、初心者から経験豊富なモデラーまでが、効率的にUML図を作成および管理できる。810.

3. コラボレーション機能

Visual Paradigmはリアルタイムコラボレーションやバージョン管理を含む強力なコラボレーションツールを提供し、チームメンバー間のシームレスな協働とコミュニケーションを促進する。11.

4. 統合機能

このツールは、バージョン管理システム、プロジェクト管理ツール、IDEなど、さまざまな他のツールやプラットフォームと統合可能であり、スムーズなワークフローを確保し、生産性を向上させる。12.

5. 豊富なリソースライブラリ

Visual Paradigmは、図の例、テンプレート、学習資料などを含む豊富なリソースを提供しており、UMLスキルを向上させたい学術界および専門家にとって特に有益です1314.

6. 無料版およびコミュニティ版

Visual Paradigmは、ソフトウェアの無料版およびコミュニティ版を提供しており、非営利利用や教育目的での利用が可能になっています。これは、コストをかけずにUMLモデリングを学び、実践したい学生、教育者、愛好家にとって理想的です1310.

Visual Paradigm UMLリソース一覧

  1. 使いやすいUMLツール

    • 使いやすいUMLツール
    • このUMLツールの機能について学びましょう。UML 2.xの14種類の図のサポートと直感的なユーザーインターフェースが含まれます。
  2. Visual Paradigm – UML、アジャイル、PMBOK、TOGAF、BPMNなど

    • Visual Paradigmの機能
    • Visual Paradigmが、形式的な表記によるモデリングとカジュアルな描画機能を両方提供し、さまざまな図やモデリングのニーズをサポートしている様子を調べてみましょう。
  3. 包括的なUMLツール

    • 包括的なUMLツール
    • Visual Paradigmが、ソフトウェア開発チームがUMLを用いて高品質なソフトウェア設計を作成できるようにする方法を発見しましょう。
  4. UML図ギャラリー

    • UML図ギャラリー
    • ソフトウェア開発プロジェクトにおけるUMLの適用に役立つUML図のサンプル、リソース、ヒント、テクニックのコレクション
  5. オンラインUML図ツール

    • オンラインUML図ツール
    • Visual Paradigmが提供するオンラインUML図ツールについて学びましょう。強力なUML図作成ツールと洗練されたユーザーインターフェースが特徴です。
  6. Visual Paradigmコミュニティであなたの創造性を発揮しよう

    • Visual Paradigm Community
    • 学術界でVisual Paradigmが最も選ばれるUMLツールである理由を発見し、無料で利用可能なUMLおよびERD図の例やテンプレートの宝庫を提供しています。
  7. 無料のUMLツール

    • 無料のUMLツール
    • Visual Paradigmを、UMLモデル要素と外部リソースとのリンクを可能にするフル機能のUMLソフトウェアとして使用する利点について学びましょう。
  8. 最高のUML、SysML、ERDツール

  9. 統合モデル化言語(UML)とは何ですか?

    • UMLとは何ですか?
    • UMLについて学び、その使用法について完全な例と詳細な説明を通じて、13種類のUML図の種類を理解しましょう。

これらのリソースは、Visual ParadigmのUMLツール、その機能、およびさまざまなモデリングシナリオでの効果的な使用方法について包括的な概要を提供しています。学生、教員、プロフェッショナルのいずれであっても、UMLモデリングで優れた成果を出すために必要なツールとリソースをVisual Paradigmは提供しています。