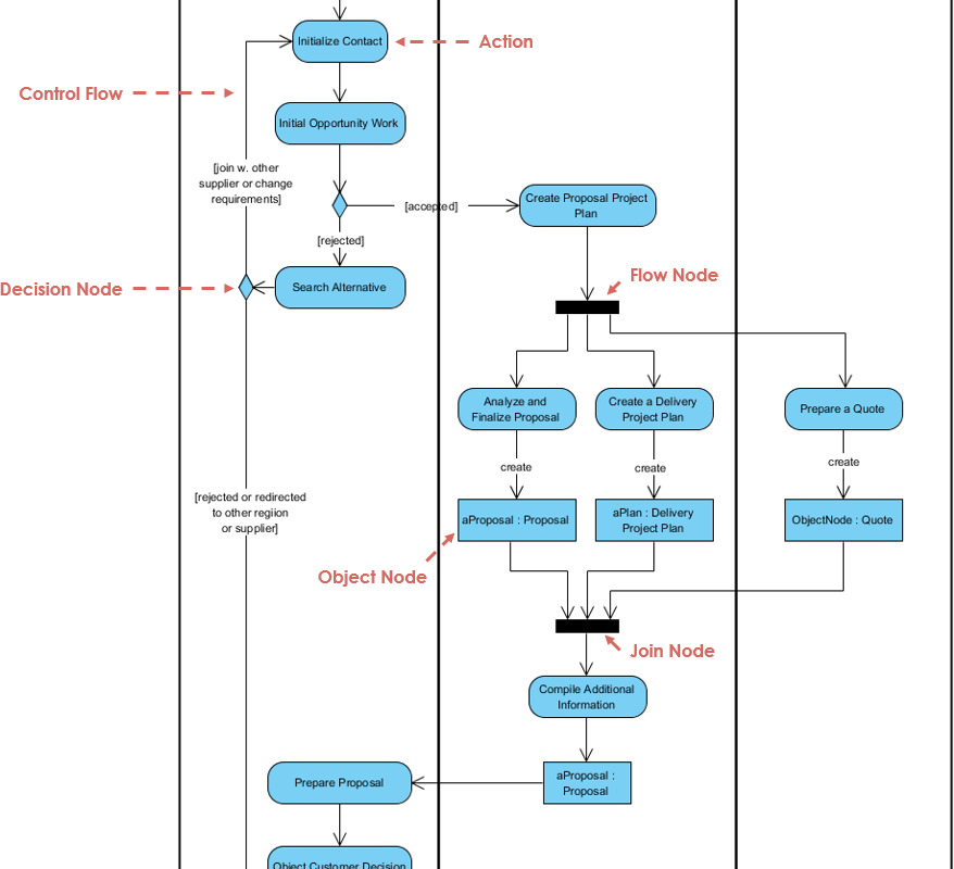
Posted inAI Cloud Architecture Diagram
Từ “Tôi đang ở đâu?” đến “Chỉ cần làm thôi”: Hành trình của tôi cùng Visual Paradigm và AI GCP
Nếu bạn từng chằm chằm vào một tờ giấy trắng, băn khoăn không biết bắt đầu bản đồ kiến trúc GCP như thế nào, hoặc nếu bạn đã mệt mỏi…




