Posted inDFD
डेटा फ्लो डायग्राम्स को समझना: मुख्य अवधारणाएँ और व्यावहारिक टिप्स
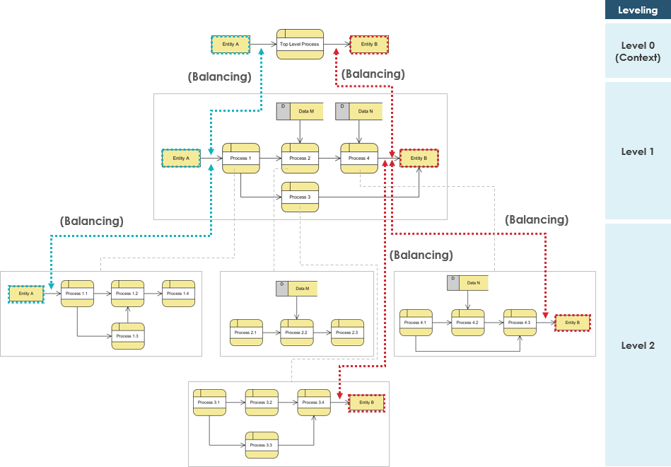
DFDs का उपयोग सिस्टम विकास के विभिन्न चरणों में किया जाता है, जैसे प्रारंभिक आवश्यकता संग्रह से लेकर विस्तृत डिज़ाइन और यहां तक कि सिस्टम दस्तावेज़ीकरण में। वे विभिन्न हितधारकों,…





