Skip to content
Method Post Japanese | Your Daily Guide to AI & Software Solutions Method Post Japanese | Your Daily Guide to AI & Software Solutions
  • Home

月: 2026年3月

Home » Archives for 3月 2026 » ページ 13
Visual Paradigm AI + C4モデル:完全なステップバイステップガイド(2026年版)
Posted inAI C4 Model UML

Visual Paradigm AI + C4モデル:完全なステップバイステップガイド(2026年版)

Visual Paradigmは、以下のものに対して強力なサ…
Posted inAI AI Visual Modeling C4 Model

Visual Paradigmを活用したUML総合ガイド:AI機能で効率を向上

UML入門 統合モデル化言語(UML)は、ソフトウェア工学に…
Posted inAI AI Visual Modeling BPMN

包括的なガイド:Visual ParadigmのAI図生成エコシステム

視覚的思考がイノベーションを推進する時代に、Visual P…
UMLアクティビティ図の包括的ガイド:AI駆動のツールでワークフロー設計をマスターする
Posted inAI AI Visual Modeling UML

UMLアクティビティ図の包括的ガイド:AI駆動のツールでワークフロー設計をマスターする

はじめに:現代のシステム設計におけるアクティビティ図の重要性…
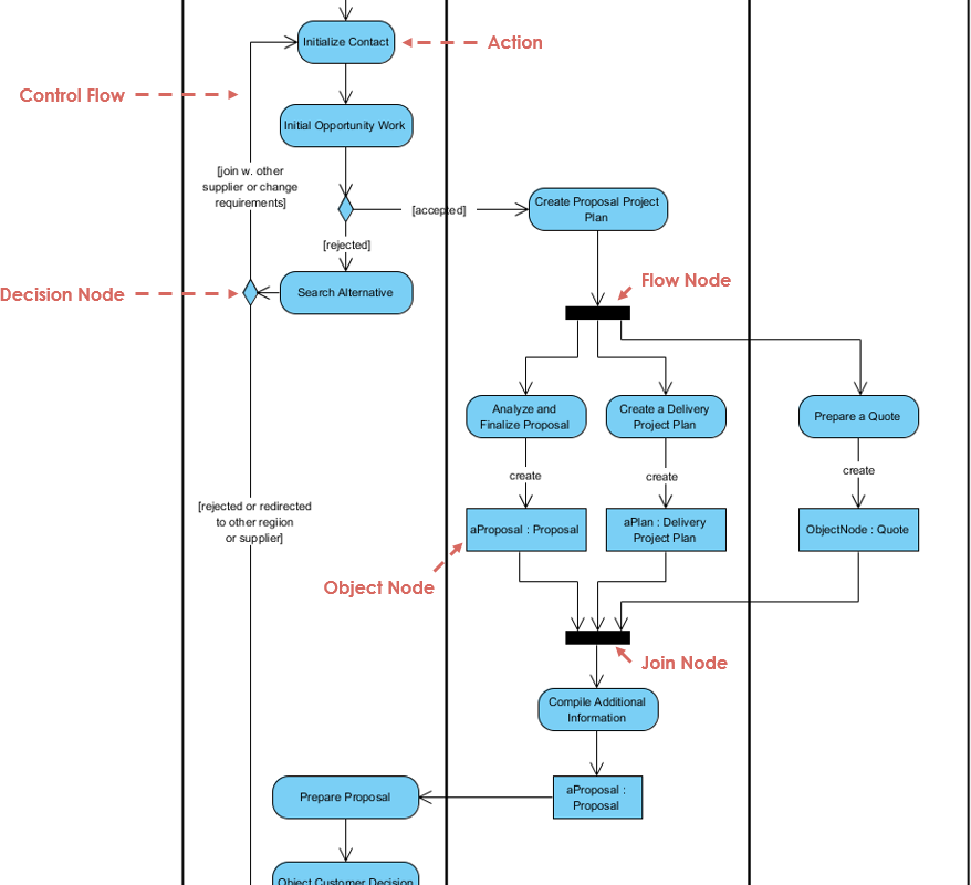
販売および提案管理アクティビティ図の設計と理解のための包括的ガイド
Posted inUML

販売および提案管理アクティビティ図の設計と理解のための包括的ガイド

このガイドは、構造化され、専門的で実行可能なフレームワークを…
Posted inAI AI Visual Modeling UML

スイムレーン活動図の理解と活用に関する包括的ガイド:ピザ配達プロセス

🔹 1. この図は何ですか? これはスイムレーン付きUML活…
モジュール化、再利用、スケーラビリティ:UMLにおけるおよびの役割と、Visual Paradigmが現代のIT開発を加速する方法
Posted inAI AI Chatbot UML

モジュール化、再利用、スケーラビリティ:UMLにおけるおよびの役割と、Visual Paradigmが現代のIT開発を加速する方法

はじめに オブジェクト指向設計の文脈において、UMLのユース…
UMLモデリングを革新:テキストからVisual Paradigm AIで数秒でプロフェッショナルな図を生成
Posted inAI UML

UMLモデリングを革新:テキストからVisual Paradigm AIで数秒でプロフェッショナルな図を生成

何時間もかけて手作業でUML図を作成することに疲れましたか?…
Visual Paradigmの4つのAI駆動型柱に関する包括的レビュー
Posted inAI Visual Paradigm

Visual Paradigmの4つのAI駆動型柱に関する包括的レビュー

Visual Paradigmは、従来の図作成ツールから包括…
Visual ParadigmにおけるAIの4大柱をマスターする:包括的なチュートリアルと体験紹介
Posted inAI Visual Paradigm

Visual ParadigmにおけるAIの4大柱をマスターする:包括的なチュートリアルと体験紹介

はじめに:包括的なビジュアルモデリングの時代 ソフトウェアお…

投稿のページ送り

Previous page 1 … 11 12 13 14 Next page
カテゴリー
  • AI
  • AI Chatbot
  • AI Visual Modeling
  • Animated Video Maker
  • ArchiMate
  • BPMN
  • C4 Model
  • Cloud Architecture Diagram
  • Content & Visual
  • Customer Journey Mapping
  • DFD
  • Flipbook Tool
  • Flowchart
  • OpenDocs
  • Project Management
  • Strategic Analysis
  • SysML
  • TOGAF
  • UML
  • Uncategorized
  • User Story
  • Visual Paradigm
Copyright 2026 — Method Post Japanese | Your Daily Guide to AI & Software Solutions. All rights reserved.
Scroll to Top