Опубликовано вFlowchart
Flowchart 101: Руководство для начинающих по визуализации процессов
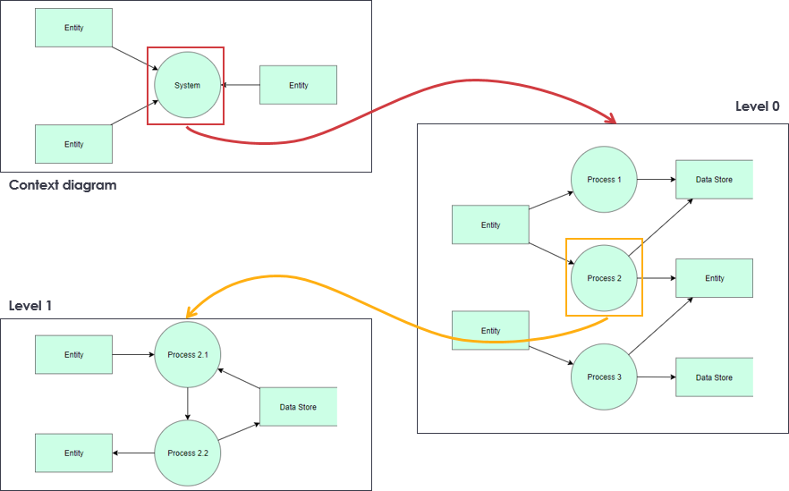
Схемы процессов — это мощные инструменты для визуализации процессов, делая сложные рабочие процессы проще для понимания и управления. Независимо от того, являетесь ли вы студентом, профессионалом или просто человеком, который…



