Skip to content
Method Post Vietnamese | Your Daily Guide to AI & Software Solutions Method Post Vietnamese | Your Daily Guide to AI & Software Solutions
  • Home

Flowchart

Home » Flowchart
Posted inFlowchart

Lưu đồ 101: Hướng dẫn cho người mới bắt đầu về việc trực quan hóa quy trình

Lưu đồ là công cụ mạnh mẽ để trực quan hóa quy trình, giúp làm cho các luồng công việc phức tạp trở nên dễ hiểu và dễ quản lý…
Posted inFlowchart

Làm thế nào để tạo sơ đồ luồng hiệu quả: 7 bước để rõ ràng và hiệu quả

Sơ đồ luồng là công cụ thiết yếu để trực quan hóa các quy trình, luồng công việc và thuật toán. Chúng giúp chia nhỏ các quy trình phức tạp…
Hướng dẫn toàn diện về việc tạo sơ đồ luồng
Posted inFlowchart

Hướng dẫn toàn diện về việc tạo sơ đồ luồng

Sơ đồ luồng là các biểu diễn trực quan về quy trình, thuật toán hoặc quy trình làm việc. Chúng giúp hiểu và truyền đạt các quy trình phức tạp…
Posted inFlowchart

Hướng dẫn toàn diện về sơ đồ dòng chảy

Giới thiệu Sơ đồ dòng chảy là những công cụ trực quan mạnh mẽ được sử dụng để biểu diễn các quy trình, luồng công việc và thuật toán theo…
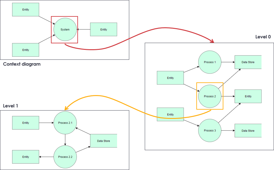
Hướng dẫn toàn diện về Sơ đồ luồng dữ liệu (DFD) sử dụng kỹ thuật phân tích theo phương pháp phân cấp từ trên xuống
Posted inFlowchart

Hướng dẫn toàn diện về Sơ đồ luồng dữ liệu (DFD) sử dụng kỹ thuật phân tích theo phương pháp phân cấp từ trên xuống

Giới thiệu Trong lĩnh vực phân tích và thiết kế hệ thống, việc hiểu rõ cách dữ liệu di chuyển qua hệ thống là điều quan trọng để đảm bảo…
Posted inFlowchart

Lưu đồ 101: Hướng dẫn cho người mới bắt đầu về việc trực quan hóa quy trình

Lưu đồ là công cụ mạnh mẽ để trực quan hóa quy trình, giúp làm cho các luồng công việc phức tạp trở nên dễ hiểu và dễ quản lý…
Posted inFlowchart

Làm thế nào để tạo sơ đồ luồng hiệu quả: 7 bước để rõ ràng và hiệu quả

Sơ đồ luồng là công cụ thiết yếu để trực quan hóa các quy trình, luồng công việc và thuật toán. Chúng giúp chia nhỏ các quy trình phức tạp…
Hướng dẫn toàn diện về việc tạo sơ đồ luồng
Posted inFlowchart

Hướng dẫn toàn diện về việc tạo sơ đồ luồng

Sơ đồ luồng là các biểu diễn trực quan về quy trình, thuật toán hoặc quy trình làm việc. Chúng giúp hiểu và truyền đạt các quy trình phức tạp…
Posted inFlowchart

Hướng dẫn toàn diện về sơ đồ dòng chảy

Giới thiệu Sơ đồ dòng chảy là những công cụ trực quan mạnh mẽ dùng để biểu diễn các quy trình, luồng công việc và thuật toán theo cách rõ…
Hướng dẫn toàn diện về Sơ đồ luồng dữ liệu (DFD) sử dụng kỹ thuật phân tích từ trên xuống
Posted inFlowchart

Hướng dẫn toàn diện về Sơ đồ luồng dữ liệu (DFD) sử dụng kỹ thuật phân tích từ trên xuống

Giới thiệu Trong lĩnh vực phân tích và thiết kế hệ thống, việc hiểu rõ cách dữ liệu di chuyển qua hệ thống là điều quan trọng để đảm bảo…
Copyright 2026 — Method Post Vietnamese | Your Daily Guide to AI & Software Solutions. All rights reserved.
Scroll to Top