Posted inAI AI Visual Modeling BPMN
Umfassender Leitfaden: Das AI-Diagramm-Generatoren-Ökosystem von Visual Paradigm
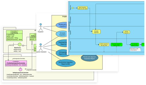
In einer Ära, in der visuelles Denken Innovation antreibt, Visual Paradigm ist als Pionier in KI-getriebene visuelle Modellierung, und bietet eines der umfassendsten und integriertesten Ökosysteme zur Erzeugung professioneller Diagramme aus natürlicher Sprache.…



