Posted inDFD
Umfassender Leitfaden zu Datenflussdiagrammen (DFD) und Top-Down-Zerlegung
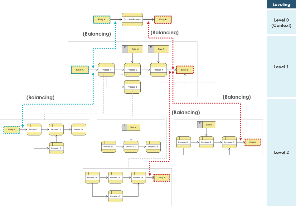
Einführung in Datenflussdiagramme (DFD) Datenflussdiagramme (DFD) sind grafische Darstellungen, die verwendet werden, um den Datenfluss innerhalb eines Systems zu veranschaulichen. Sie sind unverzichtbare Werkzeuge in der Softwareentwicklung und Systemanalyse, die…







