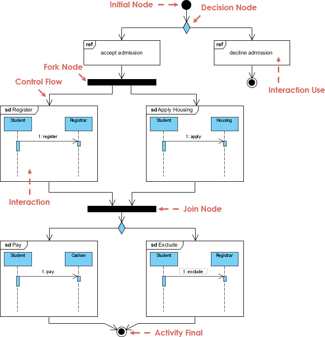
Posted inUML
Tiefgang in Vererbung und Polymorphismus: Meisterung der “IST-EIN”-Beziehung in Klassendiagrammen
In der Architektur objektorientierter Systeme hängt die strukturelle Integrität der Software stark davon ab, wie Klassen zueinander in Beziehung stehen. Zwei der fundamentalsten Säulen, die diese Struktur stützen, sind Vererbung…













