Posted inFlowchart
Umfassender Leitfaden zu Datenflussdiagrammen (DFD) unter Verwendung der top-down-Zerlegungstechnik
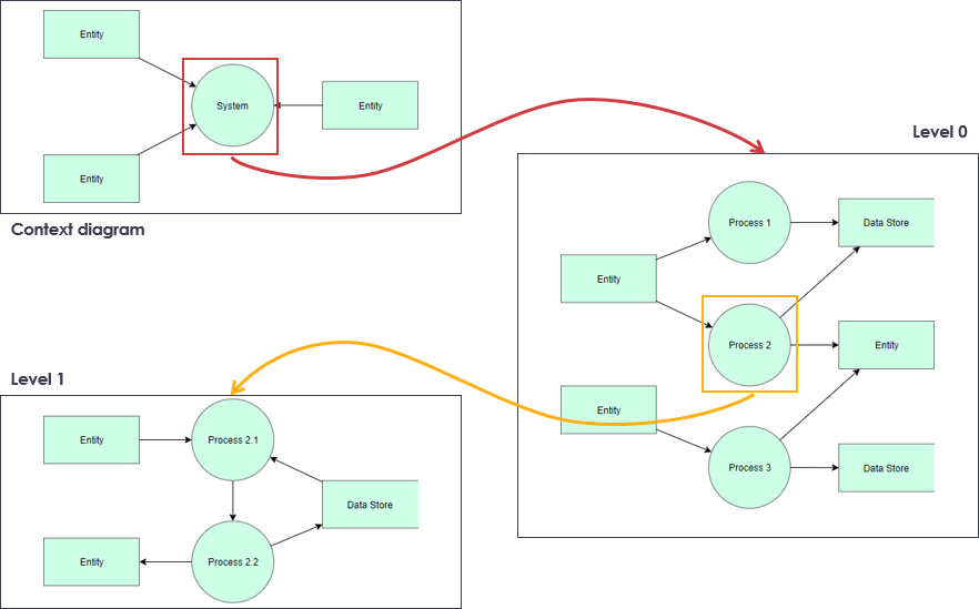
Einführung Im Bereich der Systemanalyse und -gestaltung ist das Verständnis dafür, wie Daten durch ein System fließen, entscheidend für Effizienz, Zuverlässigkeit und Sicherheit. Datenflussdiagramme (DFD) dienen als visuelles Werkzeug, um…




