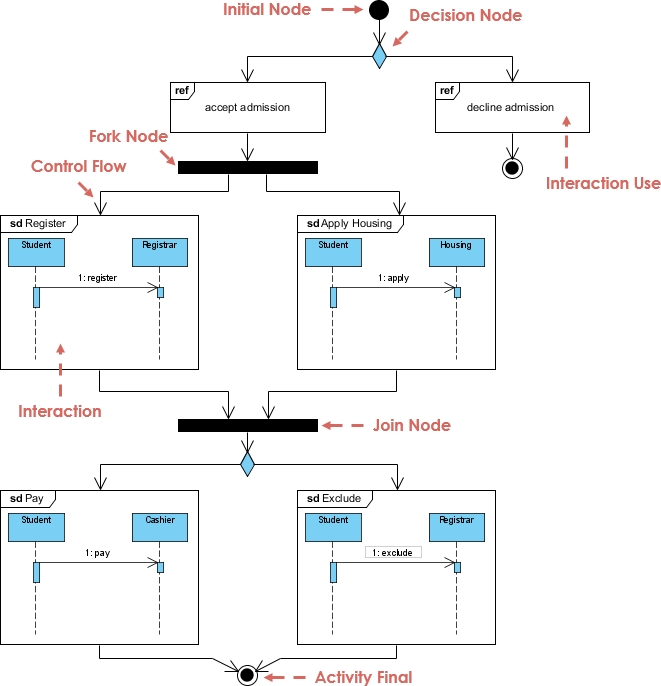
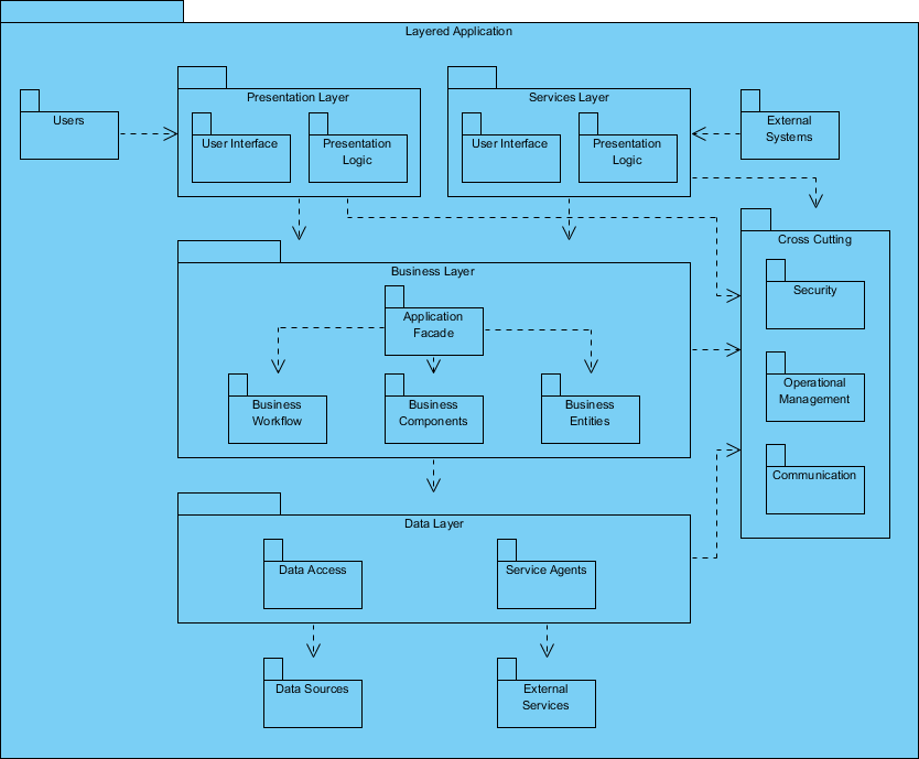
Guía completa sobre modelado SysML con Visual Paradigm
Introducción Visual Paradigm es una herramienta versátil de modelado que admite tanto UML (Lenguaje de Modelado Unificado) como SysML (Lenguaje de Modelado de Sistemas). Este tutorial te guiará a través…











