Publicado enDFD
Guía completa sobre diagramas de flujo de datos (DFD) y descomposición descendente
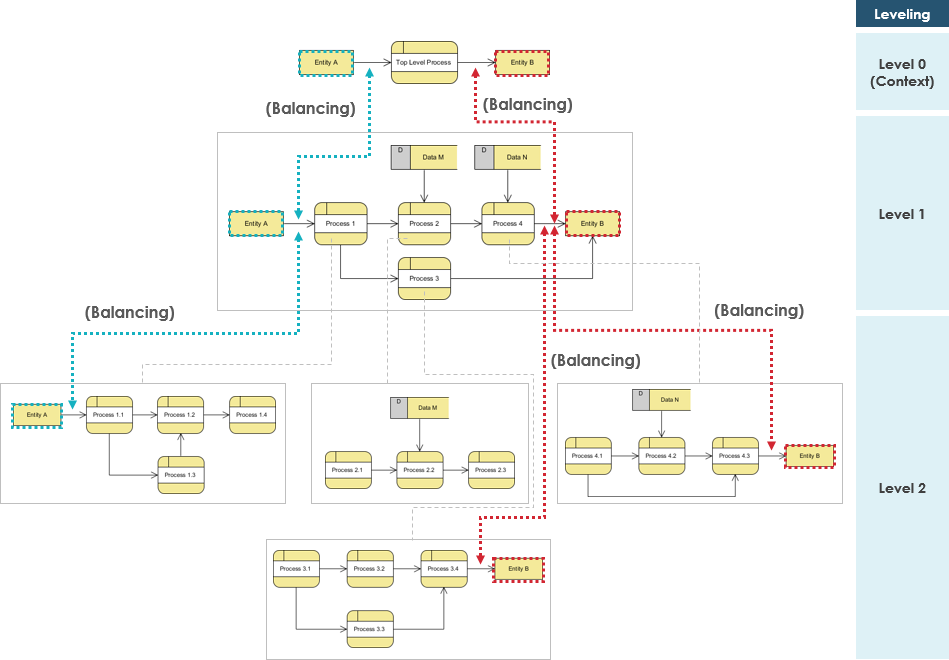
Introducción a los diagramas de flujo de datos (DFD) Los diagramas de flujo de datos (DFD) son representaciones gráficas utilizadas para ilustrar el flujo de datos dentro de un sistema.…







