Publicado enAI AI Visual Modeling BPMN
Guía completa: el ecosistema del generador de diagramas de IA de Visual Paradigm
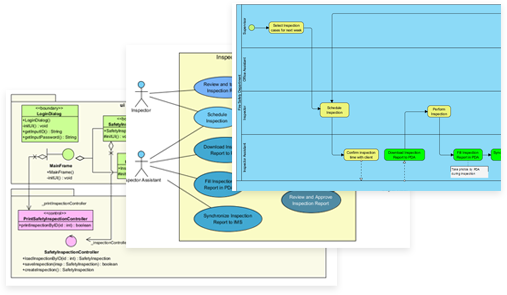
En una era en la que el pensamiento visual impulsa la innovación, Visual Paradigm ha surgido como un pionero en modelado visual impulsado por IA, ofreciendo uno de los ecosistemas más completos e…



