Skip to content
Method Post Traditional Chinese | Your Daily Guide to AI & Software Solutions Method Post Traditional Chinese | Your Daily Guide to AI & Software Solutions
  • Home

月份: 2026 年 2 月

Home » Archives for 2 月 2026
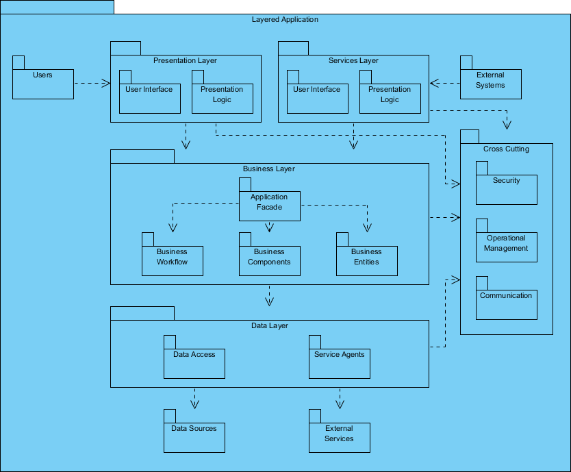
UML 與 Visual Paradigm 系統建模與開發全面指南
Posted inUML

UML 與 Visual Paradigm 系統建模與開發全面指南

UML 入門 統一建模語言(UML)是一種標準化的建模語言,…
Posted inUML

類圖的綜合案例研究

介紹 類圖是統一建模語言(UML)的基本組成部分,用於通過展…
Posted inUML

使用UML類圖對線上書店系統進行全面建模

引言 在這個範例中,我們將使用類圖來模擬線上書店系統的靜態結…
Posted inBPMN UML

比較BPMN與UML活動圖:BPMN在業務流程建模中的優勢

在比較BPMN(業務流程模型與符號)與UML活動圖時,幾個優…
進行結構化系統分析的案例研究
Posted inDFD

進行結構化系統分析的案例研究

引言 在零售業快速變化的環境中,有效管理客戶資訊、處理購買新…
理解資料流程圖:關鍵概念與實用技巧
Posted inDFD

理解資料流程圖:關鍵概念與實用技巧

DFD 會應用於系統開發的各個階段,從最初的需求数收集到詳細…
Posted inUML

理解類圖:以訂單管理系統為例的全面指南

一個 類圖是軟體工程與資料庫設計中的基本工具,用於以視覺方式…
UML:完整案例研究:圖書館管理系統
Posted inUML

UML:完整案例研究:圖書館管理系統

本案例研究探討了使用類圖設計與實現圖書館管理系統的過程。該圖…
Posted inUncategorized

範例學習:實習管理系統案例研究

本文透過類別圖詳細介紹了一個實習管理系統的案例研究。圖表展示…
Posted inAI Visual Modeling

掌握 Visual Paradigm AI 圖表生成器:全面指南

AI 輔助建模入門 在系統架構與軟體設計快速演變的環境中,傳…

文章分頁

1 2 3 ... 14 Next page

Categories

  • AI
  • AI Chatbot
  • AI Visual Modeling
  • Animated Video Maker
  • ArchiMate
  • BPMN
  • C4 Model
  • Cloud Architecture Diagram
  • Content & Visual
  • Customer Journey Mapping
  • DFD
  • Flipbook Tool
  • Flowchart
  • OpenDocs
  • Project Management
  • Strategic Analysis
  • SysML
  • TOGAF
  • UML
  • Uncategorized
  • User Story
  • Visual Paradigm

Recent Posts

  • 初學者商業模式畫布:一步步教程,幫助驗證你的創業想法
  • 創始人填寫商業模式畫布時常犯的10個錯誤(以及如何修正)
  • 為何你的商業模式畫布會失敗,以及精確的調試方法:故障排除手冊
  • 破除謠言的收益模式:關於商業模式畫布的常見誤解解析
  • 未來展望:人工智慧與SaaS新創企業使用商業模式畫布的 emerging 趨勢

Archives

  • 2026 年 4 月
  • 2026 年 3 月
  • 2026 年 2 月
  • 2026 年 1 月
Copyright 2026 — Method Post Traditional Chinese | Your Daily Guide to AI & Software Solutions. All rights reserved.
Scroll to Top