Skip to content
Method Post Traditional Chinese | Your Daily Guide to AI & Software Solutions Method Post Traditional Chinese | Your Daily Guide to AI & Software Solutions
  • Home

Flowchart

Home » Flowchart
Posted inFlowchart

流程圖入門:初學者指南,教你如何視覺化流程

流程圖是強大的工具,可用於視覺化流程,使複雜的工作流程更容易…
Posted inFlowchart

如何創建有效的流程圖:提升清晰度與效率的七個步驟

流程圖是用於視覺化流程、工作流程和演算法的重要工具。它們有助…
創建流程圖的全面指南
Posted inFlowchart

創建流程圖的全面指南

流程圖是流程、演算法或工作流程的視覺化表示。它們有助於以清晰…
Posted inFlowchart

流程圖綜合教程

介紹 流程圖是強大的視覺工具,用於以清晰且結構化的方式呈現流…
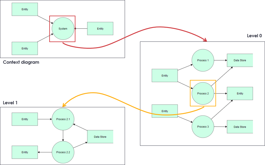
使用自頂向下分解技術的數據流圖(DFD)全面教程
Posted inFlowchart

使用自頂向下分解技術的數據流圖(DFD)全面教程

介紹 在系統分析與設計領域中,理解數據如何在系統中流動對於確…
Posted inFlowchart

流程圖入門:初學者指南,教你如何視覺化流程

流程圖是強大的工具,可用於視覺化流程,使複雜的工作流程更容易…
Posted inFlowchart

如何創建有效的流程圖:提升清晰度與效率的七個步驟

流程圖是用於視覺化流程、工作流程和演算法的重要工具。它們能將…
創建流程圖的全面指南
Posted inFlowchart

創建流程圖的全面指南

流程圖是流程、演算法或工作流程的視覺化表示。它們有助於以清晰…
Posted inFlowchart

流程圖綜合教程

介紹 流程圖是強大的視覺工具,用於以清晰且結構化的方式呈現流…
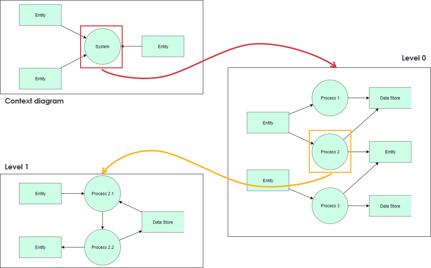
使用自頂向下分解技術的資料流程圖(DFD)全面教程
Posted inFlowchart

使用自頂向下分解技術的資料流程圖(DFD)全面教程

介紹 在系統分析與設計領域中,了解資料如何在系統中流動對於確…

Categories

  • AI
  • AI Chatbot
  • AI Visual Modeling
  • Animated Video Maker
  • ArchiMate
  • BPMN
  • C4 Model
  • Cloud Architecture Diagram
  • Content & Visual
  • Customer Journey Mapping
  • DFD
  • Flipbook Tool
  • Flowchart
  • OpenDocs
  • Project Management
  • Strategic Analysis
  • SysML
  • TOGAF
  • UML
  • Uncategorized
  • User Story
  • Visual Paradigm

Recent Posts

  • 初學者商業模式畫布:一步步教程,幫助驗證你的創業想法
  • 創始人填寫商業模式畫布時常犯的10個錯誤(以及如何修正)
  • 為何你的商業模式畫布會失敗,以及精確的調試方法:故障排除手冊
  • 破除謠言的收益模式:關於商業模式畫布的常見誤解解析
  • 未來展望:人工智慧與SaaS新創企業使用商業模式畫布的 emerging 趨勢

Archives

  • 2026 年 4 月
  • 2026 年 3 月
  • 2026 年 2 月
  • 2026 年 1 月
Copyright 2026 — Method Post Traditional Chinese | Your Daily Guide to AI & Software Solutions. All rights reserved.
Scroll to Top