Skip to content
Method Post Traditional Chinese | Your Daily Guide to AI & Software Solutions Method Post Traditional Chinese | Your Daily Guide to AI & Software Solutions
  • Home

月份: 2026 年 3 月

Home » Archives for 3 月 2026 » 第 14 頁
透過迭代開發提升敏捷建模中的UML應用
Posted inUML

透過迭代開發提升敏捷建模中的UML應用

統一建模語言(UML)作為一種標準化框架,用於視覺化、規格化…
Posted inAI AI Visual Modeling UML

UML活動圖的終極指南:創建、最佳實踐以及利用視覺範式生態系統實現AI驅動的建模

UML活動圖是統一建模語言(UML 2.x)工具箱中最為多用…
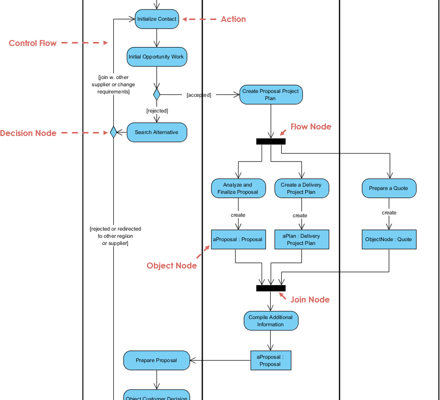
設計與理解銷售與提案管理活動圖的全面指南
Posted inUML

設計與理解銷售與提案管理活動圖的全面指南

本指南提供了一個結構化、專業且可執行的框架用於解讀、設計與驗…
UML活動圖的全面指南:利用AI驅動工具掌握工作流程建模
Posted inAI AI Visual Modeling UML

UML活動圖的全面指南:利用AI驅動工具掌握工作流程建模

引言:為什麼活動圖在現代系統設計中至關重要 在軟體工程與業務…
C4-PlantUML Studio 最終指南:革新軟體架構設計
Posted inAI C4 Model UML

C4-PlantUML Studio 最終指南:革新軟體架構設計

在今日快速變化的軟體開發環境中,清晰、可維護且具協作性的架構…
Posted inAI AI Visual Modeling UML

C4模型:可視化軟體架構的全面指南

在軟體開發的世界中,架構文件經常被忽視、誤解或溝通不當。結果…

文章分頁

Previous page 1 ... 12 13 14

Categories

  • AI
  • AI Chatbot
  • AI Visual Modeling
  • Animated Video Maker
  • ArchiMate
  • BPMN
  • C4 Model
  • Cloud Architecture Diagram
  • Content & Visual
  • Customer Journey Mapping
  • DFD
  • Flipbook Tool
  • Flowchart
  • OpenDocs
  • Project Management
  • Strategic Analysis
  • SysML
  • TOGAF
  • UML
  • Uncategorized
  • User Story
  • Visual Paradigm

Recent Posts

  • 初學者商業模式畫布:一步步教程,幫助驗證你的創業想法
  • 創始人填寫商業模式畫布時常犯的10個錯誤(以及如何修正)
  • 為何你的商業模式畫布會失敗,以及精確的調試方法:故障排除手冊
  • 破除謠言的收益模式:關於商業模式畫布的常見誤解解析
  • 未來展望:人工智慧與SaaS新創企業使用商業模式畫布的 emerging 趨勢

Archives

  • 2026 年 4 月
  • 2026 年 3 月
  • 2026 年 2 月
  • 2026 年 1 月
Copyright 2026 — Method Post Traditional Chinese | Your Daily Guide to AI & Software Solutions. All rights reserved.
Scroll to Top