Skip to content
Method Post Vietnamese | Your Daily Guide to AI & Software Solutions Method Post Vietnamese | Your Daily Guide to AI & Software Solutions
  • Home

DFD

Home » DFD
Case Study về Việc Thực Hiện Phân Tích Hệ Thống Có Cấu Trúc
Posted inDFD

Case Study về Việc Thực Hiện Phân Tích Hệ Thống Có Cấu Trúc

Giới Thiệu Trong bối cảnh bán lẻ đang thay đổi nhanh chóng, việc quản lý thông tin khách hàng, xử lý các giao dịch mua hàng và quản lý giao…
Hiểu về sơ đồ luồng dữ liệu: Các khái niệm chính và mẹo thực tế
Posted inDFD

Hiểu về sơ đồ luồng dữ liệu: Các khái niệm chính và mẹo thực tế

Sơ đồ luồng dữ liệu (DFD) được sử dụng ở nhiều giai đoạn phát triển hệ thống, từ thu thập yêu cầu ban đầu đến thiết kế chi tiết và…
Hướng dẫn toàn diện về sơ đồ luồng dữ liệu (DFD) và phân tích theo phương pháp từ trên xuống
Posted inDFD

Hướng dẫn toàn diện về sơ đồ luồng dữ liệu (DFD) và phân tích theo phương pháp từ trên xuống

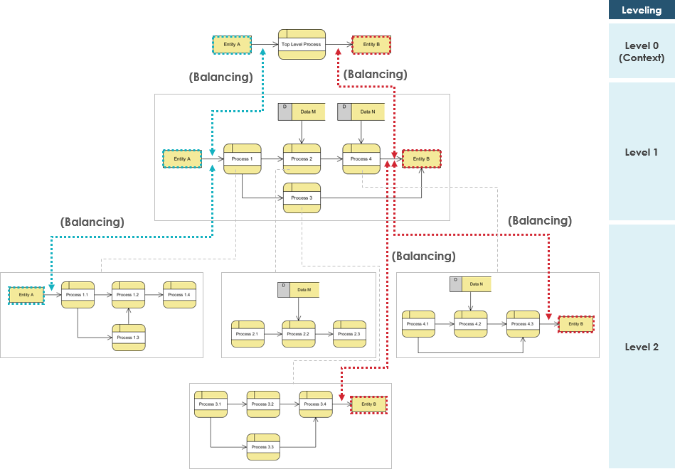
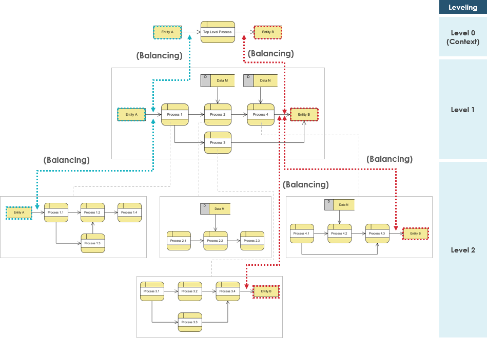
Giới thiệu về sơ đồ luồng dữ liệu (DFD) Sơ đồ luồng dữ liệu (DFD) là các biểu diễn đồ họa được sử dụng để minh họa luồng dữ liệu…
Posted inDFD

Hướng dẫn toàn diện về sơ đồ ngữ cảnh: Cái gì, tại sao và khi nào nên sử dụng chúng

Giới thiệu Trong lĩnh vực phân tích và thiết kế hệ thống, việc hiểu rõ các tương tác giữa một hệ thống và môi trường bên ngoài là điều rất…
Trực quan hóa Luồng Dữ liệu Mua sắm Trực tuyến: Hướng dẫn Tạo sơ đồ luồng dữ liệu AI trong Visual Paradigm
Posted inAI DFD

Trực quan hóa Luồng Dữ liệu Mua sắm Trực tuyến: Hướng dẫn Tạo sơ đồ luồng dữ liệu AI trong Visual Paradigm

Learn how to use Visual Paradigm's AI to convert natural language descriptions of online shopping systems into professional, editable Data Flow Diagrams.
Hướng dẫn toàn diện về sơ đồ luồng dữ liệu (DFD) và phân tích theo phương pháp từ trên xuống
Posted inDFD

Hướng dẫn toàn diện về sơ đồ luồng dữ liệu (DFD) và phân tích theo phương pháp từ trên xuống

Giới thiệu về sơ đồ luồng dữ liệu (DFD) Sơ đồ luồng dữ liệu (DFD) là các biểu diễn đồ họa được sử dụng để minh họa luồng dữ liệu…
Case Study về việc thực hiện phân tích hệ thống có cấu trúc
Posted inDFD

Case Study về việc thực hiện phân tích hệ thống có cấu trúc

Giới thiệu Trong bối cảnh bán lẻ đang thay đổi nhanh chóng, việc quản lý thông tin khách hàng, xử lý các giao dịch mua hàng và quản lý giao…
Hiểu về sơ đồ luồng dữ liệu: Các khái niệm chính và mẹo thực tế
Posted inDFD

Hiểu về sơ đồ luồng dữ liệu: Các khái niệm chính và mẹo thực tế

Sơ đồ luồng dữ liệu (DFD) được sử dụng ở nhiều giai đoạn phát triển hệ thống, từ thu thập yêu cầu ban đầu đến thiết kế chi tiết và…
Posted inDFD

Hướng dẫn toàn diện về sơ đồ ngữ cảnh: Là gì, tại sao và khi nào nên sử dụng chúng

Giới thiệu Trong lĩnh vực phân tích và thiết kế hệ thống, việc hiểu rõ các tương tác giữa một hệ thống và môi trường bên ngoài là điều rất…
Trực quan hóa Luồng Dữ liệu Mua sắm Trực tuyến: Hướng dẫn Tạo sơ đồ Luồng Dữ liệu AI trong Visual Paradigm
Posted inAI DFD

Trực quan hóa Luồng Dữ liệu Mua sắm Trực tuyến: Hướng dẫn Tạo sơ đồ Luồng Dữ liệu AI trong Visual Paradigm

Learn how to use Visual Paradigm's AI to convert natural language descriptions of online shopping systems into professional, editable Data Flow Diagrams.
Copyright 2026 — Method Post Vietnamese | Your Daily Guide to AI & Software Solutions. All rights reserved.
Scroll to Top