Skip to content
Method Post Simplified Chinese | Your Daily Guide to AI & Software Solutions Method Post Simplified Chinese | Your Daily Guide to AI & Software Solutions
  • Home

月度归档: 2026 年 3 月

Home » Archives for 3 月 2026 » 第14页
Posted inAI Cloud Architecture Diagram

从“我在哪?”到“直接去做”:我与 Visual Paradigm 和 GCP AI 的旅程

如果你曾盯着一张空白画布,苦于不知如何开始绘制 GCP 架构…
AI驱动的UML图:软件建模的现代方法
Posted inAI AI Chatbot AI Visual Modeling

AI驱动的UML图:软件建模的现代方法

软件开发需要清晰性、精确性和协作性——尤其是在将抽象想法转化…
Posted inAI AI Visual Modeling UML

全面指南:理解与使用泳道活动图——披萨配送流程

🔹 1. 这是什么图? 这是一个带泳道的UML活动图,也称为…
模块化、重用与扩展:UML 中  和  的作用以及 Visual Paradigm 如何加速现代 IT 开发
Posted inAI AI Chatbot UML

模块化、重用与扩展:UML 中 和 的作用以及 Visual Paradigm 如何加速现代 IT 开发

引言 在面向对象设计的领域中,UML 用例图中的 <i…
通过迭代开发提升敏捷建模中UML的利用率
Posted inUML

通过迭代开发提升敏捷建模中UML的利用率

统一建模语言(UML)作为一种标准化框架,用于可视化、规范、…
Posted inAI AI Visual Modeling UML

UML活动图终极指南:创建、最佳实践以及使用Visual Paradigm生态系统实现AI驱动的建模

UML活动图是统一建模语言(UML 2.x)工具箱中最灵活的…
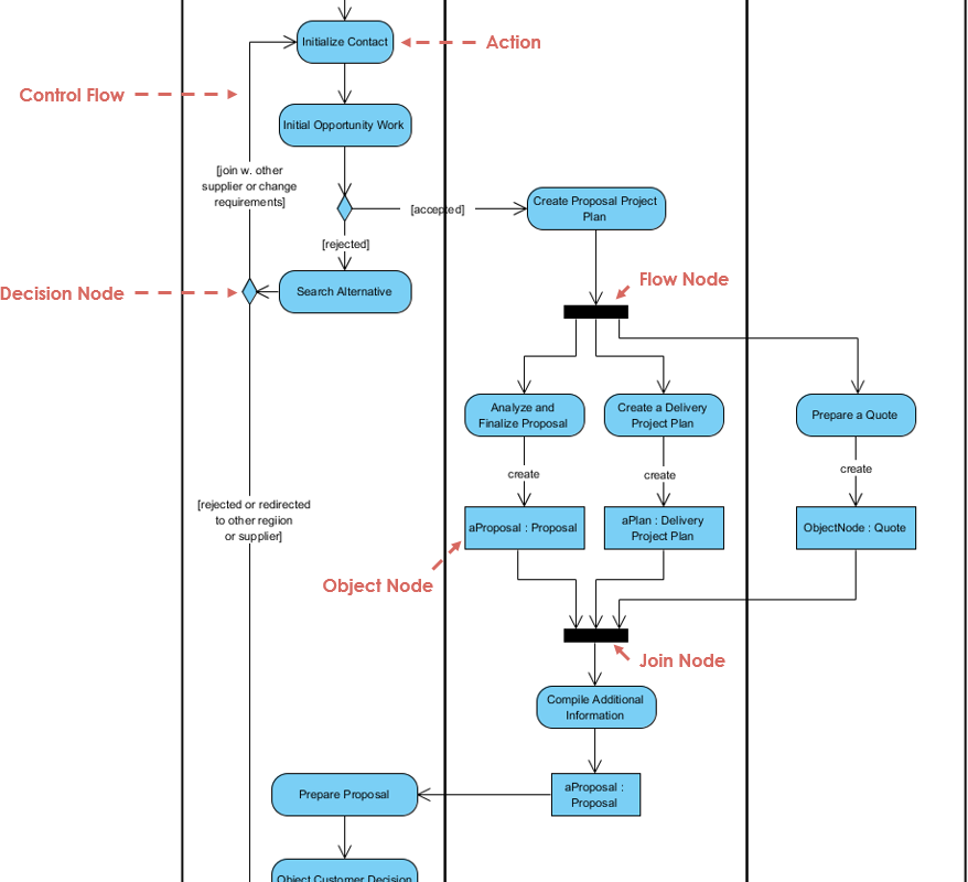
全面指南:设计与理解销售与提案管理活动图
Posted inUML

全面指南:设计与理解销售与提案管理活动图

本指南提供了一个结构化、专业且可操作的框架用于解释、设计和验…
UML活动图全面指南:利用人工智能驱动的工具掌握工作流建模
Posted inAI AI Visual Modeling UML

UML活动图全面指南:利用人工智能驱动的工具掌握工作流建模

引言:为什么活动图在现代系统设计中至关重要 在软件工程和业务…
C4-PlantUML Studio终极指南:革新软件架构设计
Posted inAI C4 Model UML

C4-PlantUML Studio终极指南:革新软件架构设计

在当今快速发展的软件开发环境中,清晰、可维护且可协作的架构文…
Posted inAI AI Visual Modeling UML

C4模型:可视化软件架构的全面指南

在软件开发领域,架构文档往往被忽视、误解或沟通不畅。结果?团…

文章分页

Previous page 1 … 12 13 14

Categories

  • AI
  • AI Chatbot
  • AI Visual Modeling
  • Animated Video Maker
  • ArchiMate
  • BPMN
  • C4 Model
  • Cloud Architecture Diagram
  • Content & Visual
  • Customer Journey Mapping
  • DFD
  • Flipbook Tool
  • Flowchart
  • OpenDocs
  • Project Management
  • Strategic Analysis
  • SysML
  • TOGAF
  • UML
  • Uncategorized
  • User Story
  • Visual Paradigm

Recent Posts

  • 初学者的商业模式画布:一步步教程,帮助验证你的创业想法
  • 停止猜测你的收入:科技初创企业的商业模式画布完整指南
  • 创始人在填写商业模式画布时常见的10个错误(以及如何纠正)
  • 你的商业模式画布为何失败以及如何精准排查:一份故障排除手册
  • 破解收入模式的迷思:关于商业模式画布的常见误解详解

Archives

  • 2026 年 4 月
  • 2026 年 3 月
  • 2026 年 2 月
  • 2026 年 1 月
Copyright 2026 — Method Post Simplified Chinese | Your Daily Guide to AI & Software Solutions. All rights reserved.
Scroll to Top