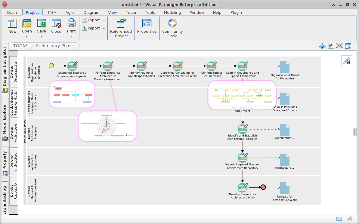
Der TOGAF-ADM-Führungsprozess mit KI-Unterstützung: Ein umfassender Leitfaden für moderne EA
Einführung Der TOGAF-Architektur-Entwicklungsmethode (ADM) Führungsprozess ist eine strukturierte, schrittweise Methode, die darauf abzielt, die Umsetzung des komplexen 10-Phasen-ADM-Zyklus zu vereinfachen. Ursprünglich in der TOGAF-Standardversion 9.x definiert, fungiert der Führungsprozess als interaktiver „Navigator“…



