Publicado enUML
Lista de verificación para principiantes: 12 pasos esenciales para dibujar un diagrama de clases perfecto cada vez
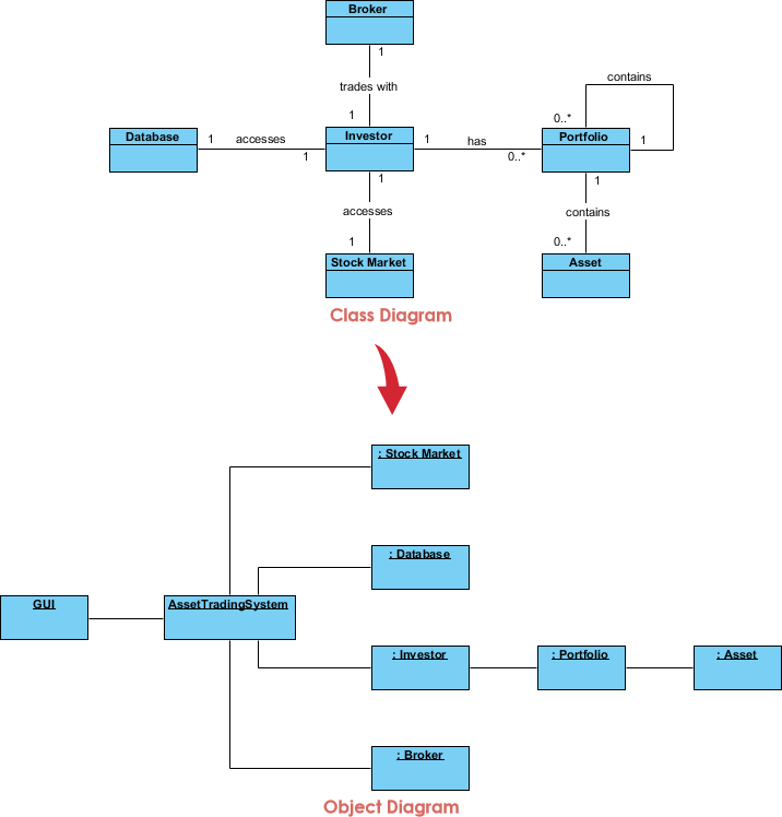
Crear una arquitectura de software sólida comienza con un plano claro. El diagrama de clases constituye la piedra angular del diseño orientado a objetos, proporcionando una vista estática de la…







