Posted inAI AI Visual Modeling UML
Guide complet sur les diagrammes d’activité UML : Maîtrise de la modélisation des flux de travail avec des outils alimentés par l’IA
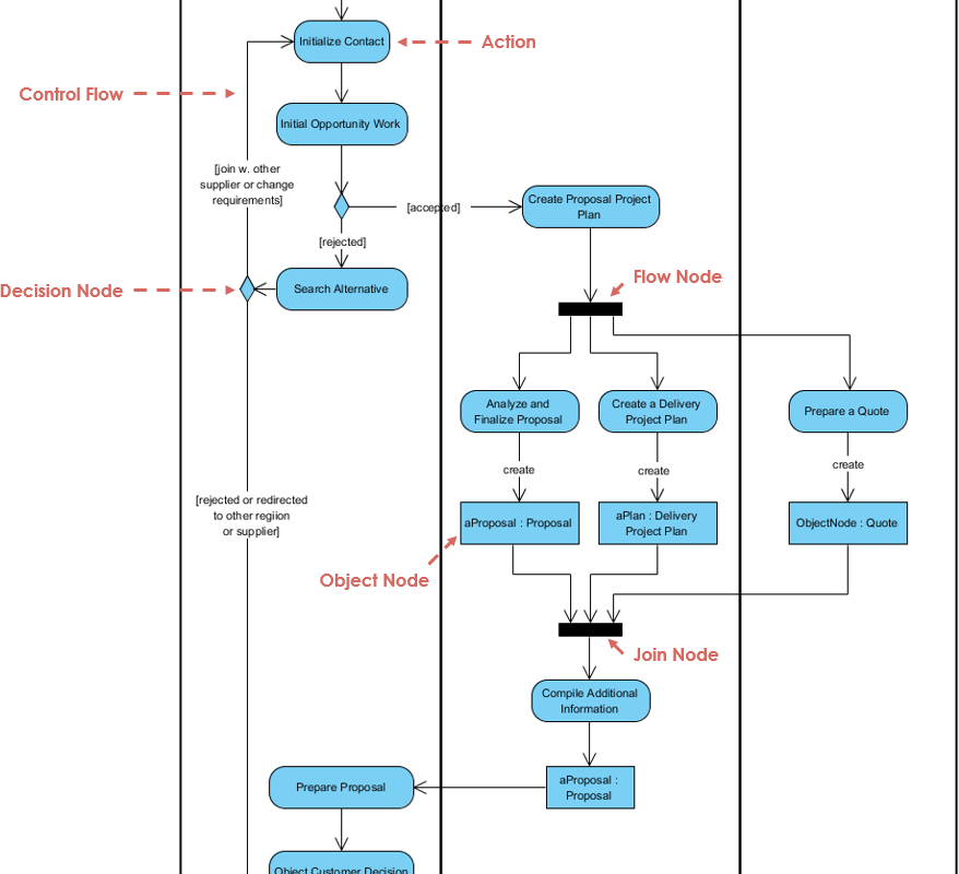
Introduction : Pourquoi les diagrammes d'activité sont-ils importants dans la conception des systèmes modernes Dans le domaine de l'ingénierie logicielle et de la modélisation des processus métiers, Les diagrammes d'activité UML…






