Posted inDFD
Guide complet sur les diagrammes de flux de données (DFD) et la décomposition descendante
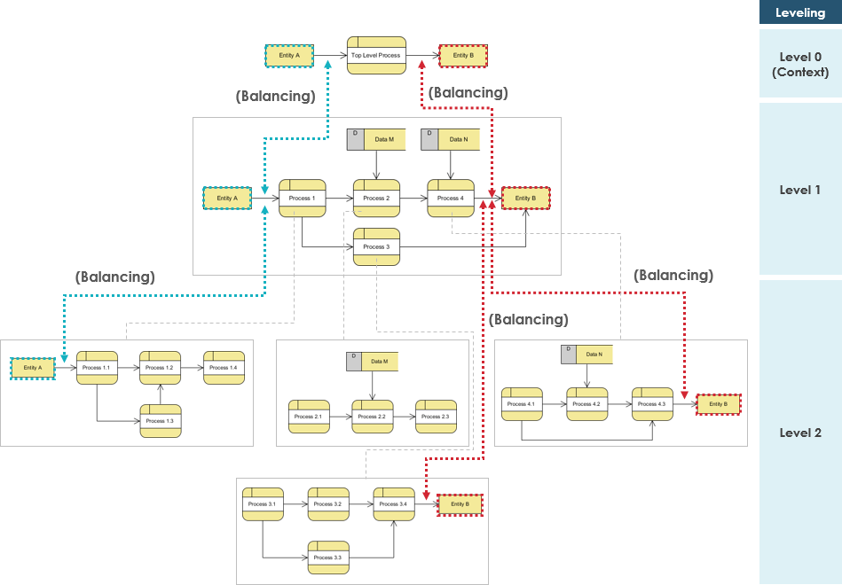
Introduction aux diagrammes de flux de données (DFD) Les diagrammes de flux de données (DFD) sont des représentations graphiques utilisées pour illustrer le flux de données au sein d'un système.…







