Опубликовано вDFD
Понимание диаграмм потоков данных: ключевые концепции и практические советы
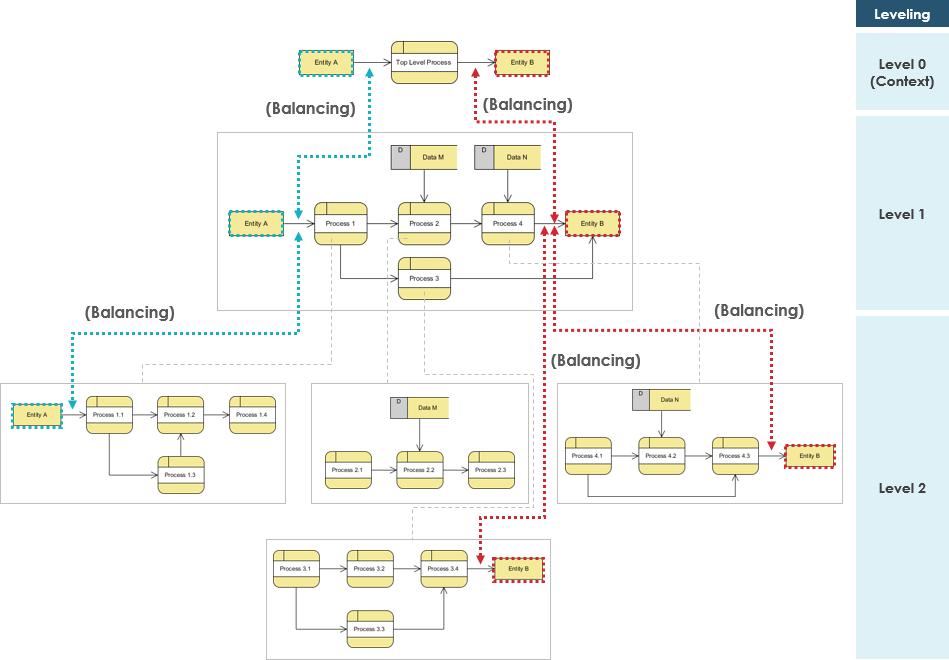
Диаграммы потоков данных используются на различных этапах разработки системы — от первоначального сбора требований до детального проектирования и даже в документации системы. Они помогают заинтересованным сторонам, включая разработчиков, аналитиков и…







