Introduction
Flowcharts are powerful visual tools used to represent processes, workflows, and algorithms in a clear and structured manner. They help in understanding complex systems by breaking them down into manageable steps and decisions. Whether you are documenting a business process, designing a software algorithm, or planning a project, flowcharts provide a universal language that transcends textual descriptions. This guide aims to equip you with the knowledge and skills to create effective flowcharts. By following the steps outlined here, you will learn how to identify key elements of a process, use standard flowchart symbols, and sequence steps logically to create a comprehensive visual representation. The example of a “Withdraw Cash from ATM” scenario will illustrate these principles, providing a practical application of flowcharting techniques.
Steps to Create a Flowchart
-
Define the Process: Clearly identify the process you want to illustrate. Break it down into individual steps and decisions.
-
Identify Key Elements: Determine the key actions, decisions, and outcomes in the process.
-
Choose Flowchart Symbols: Use standard flowchart symbols to represent different types of steps:
- Oval: Start and end points.
- Rectangle: Process or action steps.
- Diamond: Decision points.
- Parallelogram: Input/Output.
- Arrow: Flow direction.
-
Sequence the Steps: Arrange the steps in a logical sequence, using arrows to indicate the flow from one step to the next.
-
Add Decision Points: Include decision points where the process branches based on conditions. Use diamonds to represent these points.
-
Connect the Steps: Use arrows to connect the steps and decision points, showing the flow of the process.
-
Review and Validate: Review the flowchart to ensure it accurately represents the process. Validate it with stakeholders or team members.
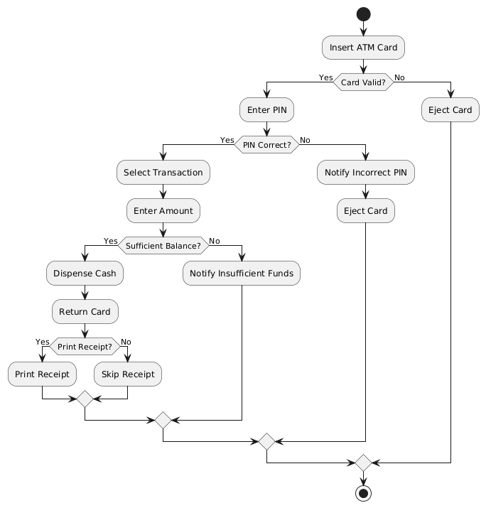
Example: “Withdraw Cash from ATM” Flowchart
Steps:
-
Start: The process begins.
-
Insert ATM Card: User inserts the ATM card.
-
Verify Card:
- Valid Card: Proceed to the next step.
- Invalid Card: Eject card and end process.
-
Enter PIN: User enters the PIN.
-
Validate PIN:
- Correct PIN: Proceed to the next step.
- Incorrect PIN: Notify user and allow re-entry (up to 3 attempts).
-
Select Transaction: User selects “Withdraw Cash”.
-
Enter Amount: User enters the withdrawal amount.
-
Check Balance:
- Sufficient Funds: Proceed to dispense cash.
- Insufficient Funds: Notify user and end process.
-
Dispense Cash: ATM dispenses the requested amount.
-
Return Card: ATM returns the card to the user.
-
Print Receipt:
- Yes: Print and dispense receipt.
- No: Skip receipt.
-
End: The process concludes.
ATM Flowchart – Withdraw Cash Example
Tips for Effective Flowcharts
- Keep it Simple: Avoid overcomplicating the flowchart. Focus on the main steps and decisions.
- Use Standard Symbols: Stick to standard flowchart symbols to ensure clarity.
- Label Clearly: Use clear and concise labels for each step and decision.
- Maintain Flow: Ensure the flow is logical and easy to follow.
- Review Regularly: Update the flowchart as the process changes to keep it relevant.
By following these steps and tips, you can create effective flowcharts that visually represent processes, aiding in understanding, communication, and improvement efforts.
Conclusion
In conclusion, flowcharts are invaluable for visualizing and understanding processes, aiding in communication, problem-solving, and process improvement. By following the steps outlined in this guide, you can create clear and effective flowcharts that accurately represent any process. The “Withdraw Cash from ATM” example demonstrates how to break down a common task into logical steps and decisions, using standard flowchart symbols to illustrate the flow. Regularly reviewing and updating your flowcharts ensures they remain relevant and useful as processes evolve. Whether for personal projects or professional applications, mastering flowchart creation will enhance your ability to analyze and optimize processes efficiently.
Reference
- Online Flowchart Tool – Visual Paradigm’s online flowchart tool is described as the easiest and most powerful in the world, allowing users to create diagrams quickly and collaboratively. It supports creating flowcharts from scratch or using templates.
- Flowchart Tutorial (with Symbols, Guide and Examples) – This tutorial provides a step-by-step guide on how to draw flowcharts using Visual Paradigm. It covers the basics of flowcharts, their symbols, and examples to help users understand and create flowcharts effectively.
- Free Online Flowchart Maker – Visual Paradigm Online offers a free flowchart maker with an intuitive drag-and-drop editor. It includes extensive built-in templates and allows users to create professional flowcharts quickly and easily.
- Flowchart Templates – This resource provides a variety of free online flowchart templates and examples. Users can sign up to create a free online workspace and start designing professional flowcharts using Visual Paradigm’s online flowchart maker.
- Flowchart Tutorial – This tutorial covers what a flowchart is, how to create one, and when to use it. It includes flowchart examples and tips, helping users learn about flowcharts and how to draw them step-by-step using Visual Paradigm.
- Easy-to-Use Flowchart Maker – Visual Paradigm is highlighted as an intuitive and powerful flowchart software, ideal for users who need a reliable and easy-to-use tool for creating visually appealing flowcharts quickly.
- Free Online Flowchart Editor – Visual Paradigm Online features a state-of-the-art online flowchart editor that allows users to create flowcharts flexibly and simply. It supports various diagram types, including mind maps, org charts, UML, ERD, and floor plans.
- Web-Based Free Flowchart Maker – This web-based flowchart maker by Visual Paradigm Online supports creating professional and beautiful flowcharts online. It offers drag-and-drop functionality, alignment tools, grouping, and formatting tools for easy diagramming.
- Free Flowchart Tool – Visual Paradigm Online offers a free flowchart tool that allows users to create exceptional flowcharts online. It supports inserting text, external graphics, and links, making flowcharts rich in content and visually tidy.











