Method Post Polish

Home » Flowchart

Flowchart 101: Podstawowy przewodnik dla początkujących w wizualizacji procesów

Schematy blokowe to potężne narzędzia do wizualizacji procesów, ułatwiające zrozumienie i zarządzanie skomplikowanymi przepływami pracy. Niezależnie od tego, czy jesteś studentem, specjalistą, czy kimkolwiek, kto chce uporządkować swoje myśli, schematy blokowe pomogą Ci rozłożyć zadania i zobaczyć całość. W tym przewodniku dla początkujących omówimy podstawy schematów blokowych, ich elementy oraz sposób ich skutecznego tworzenia. Co […]

Continue Reading

Jak tworzyć skuteczne schematy blokowe: 7 kroków dla przejrzystości i efektywności

Schematy blokowe to istotne narzędzia do wizualizacji procesów, przepływów pracy i algorytmów. Pomagają one rozłożyć skomplikowane procedury na przejrzyste kroki, ułatwiając ich zrozumienie, komunikację i optymalizację. Niezależnie od tego, czy jesteś menedżerem projektu, programistą czy studentem, tworzenie skutecznych schematów blokowych może znacząco zwiększyć Twoją produktywność i umiejętności rozwiązywania problemów. W tym kompleksowym przewodniku przejdziemy przez […]

Continue Reading

Kompletny przewodnik dotyczący tworzenia schematów blokowych

Schematy blokowe to wizualne przedstawienia procesów, algorytmów lub przepływów pracy. Pomagają one zrozumieć i przekazać złożone procesy w sposób jasny i zwięzły. Ten przewodnik pomoże Ci opanować podstawy tworzenia schematów blokowych przy użyciu typowych symboli oraz rzeczywistego przykładu. Symbole schematów blokowych Zanim przejdziesz do tworzenia schematu blokowego, konieczne jest zrozumienie podstawowych symboli używanych: Symbole końcowe: […]

Continue Reading

Kompletny poradnik dotyczący schematów blokowych

Wprowadzenie Schematy blokowe to potężne narzędzia wizualne służące do przedstawiania procesów, przepływów pracy i algorytmów w jasny i uporządkowany sposób. Pomagają one zrozumieć złożone systemy, dzieląc je na przejrzyste kroki i decyzje. Niezależnie od tego, czy dokumentujesz proces biznesowy, projektujesz algorytm oprogramowania czy planujesz projekt, schematy blokowe oferują uniwersalny język, który przekracza opisy tekstowe. Niniejszy […]

Continue Reading

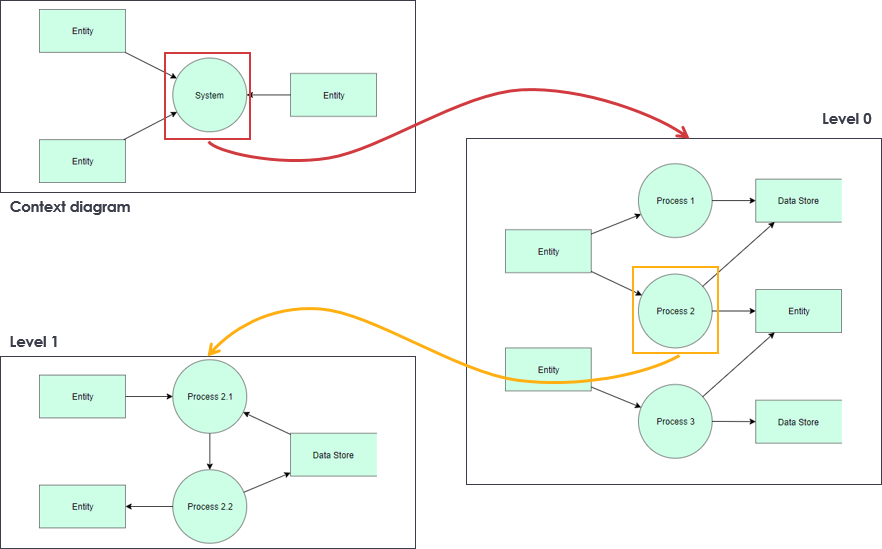
Kompletny tutorial dotyczący diagramów przepływu danych (DFD) z wykorzystaniem techniki dekompozycji od góry

Wprowadzenie W zakresie analizy i projektowania systemów zrozumienie, jak dane przepływają przez system, jest kluczowe dla zapewnienia efektywności, niezawodności i bezpieczeństwa. Diagramy przepływu danych (DFD) są narzędziem wizualnym służącym do mapowania tych przepływów danych, zapewniając jasne przedstawienie, jak informacje są przetwarzane i przechowywane w systemie. Technika dekompozycji od góry to systematyczny sposób tworzenia DFD, który […]

Continue Reading

Comprehensive Tutorial on Data Flow Diagrams (DFD) Using Top-Down Decomposition Technique

Introduction In the realm of system analysis and design, understanding how data flows through a system is crucial for ensuring efficiency, reliability, and security. Data Flow Diagrams (DFDs) serve as a visual tool to map out these data flows, providing a clear representation of how information is processed and stored within a system. The top-down […]

Continue Reading

Comprehensive Tutorial for Flowchart

Introduction Flowcharts are powerful visual tools used to represent processes, workflows, and algorithms in a clear and structured manner. They help in understanding complex systems by breaking them down into manageable steps and decisions. Whether you are documenting a business process, designing a software algorithm, or planning a project, flowcharts provide a universal language that […]

Continue Reading

Comprehensive Guide to Creating Flowcharts

Flowcharts are visual representations of processes, algorithms, or workflows. They help in understanding and communicating complex processes in a clear and concise manner. This guide will walk you through the basics of creating flowcharts using common symbols and a realistic example. Flowchart Symbols Before diving into creating a flowchart, it’s essential to understand the basic […]

Continue Reading

How to Create Effective Flowcharts: 7 Steps for Clarity and Efficiency

Flowcharts are essential tools for visualizing processes, workflows, and algorithms. They help break down complex procedures into manageable steps, making them easier to understand, communicate, and optimize. Whether you’re a project manager, software developer, or student, creating effective flowcharts can significantly enhance your productivity and problem-solving skills. In this comprehensive guide, we’ll walk you through […]

Continue Reading

Flowchart 101: A Beginner’s Guide to Visualizing Processes

Flowcharts are powerful tools for visualizing processes, making complex workflows easier to understand and manage. Whether you’re a student, a professional, or someone looking to organize your thoughts, flowcharts can help you break down tasks and see the bigger picture. In this beginner’s guide, we’ll cover the basics of flowcharts, their components, and how to […]

Continue Reading