Posted inDFD
Zrozumienie diagramów przepływu danych: kluczowe koncepcje i praktyczne wskazówki
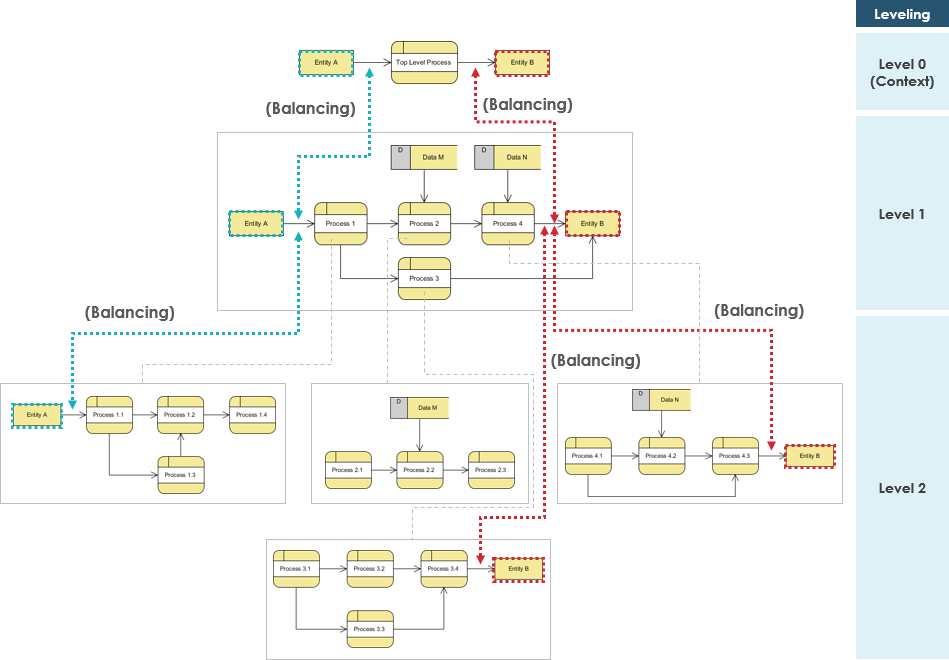
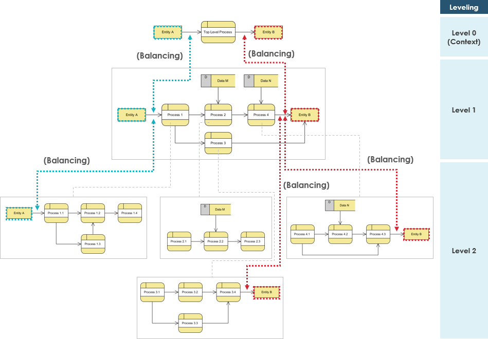
Diagramy przepływu danych (DFD) wykorzystywane są na różnych etapach rozwoju systemu, od początkowego zbierania wymagań po szczegółowy projekt oraz nawet w dokumentacji systemu. Pomagają one wszystkim zaangażowanym, w tym programistom,…







