Posted inAI AI Visual Modeling BPMN
Guia Completo: Ecossistema do Gerador de Diagramas de IA do Visual Paradigm
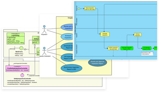
Em uma era em que o pensamento visual impulsiona a inovação, Visual Paradigm surgeu como pioneiro em modelagem visual com IA, oferecendo um dos ecossistemas mais abrangentes e integrados para gerar diagramas profissionais…



