Posted inDFD
Compreendendo Diagramas de Fluxo de Dados: Conceitos Principais e Dicas Práticas
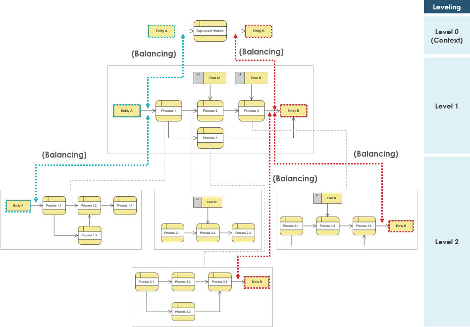
Os DFDs são utilizados em várias etapas do desenvolvimento de sistemas, desde a coleta inicial de requisitos até o design detalhado e até mesmo na documentação do sistema. Eles ajudam…







