Posted inAI AI Visual Modeling UML
Guia Completo sobre Diagramas de Atividade UML: Dominando a Modelagem de Fluxo de Trabalho com Ferramentas Inteligentes Baseadas em IA
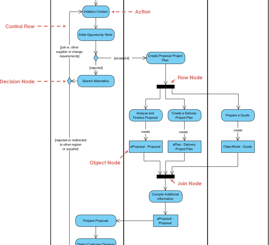
Introdução: Por que os Diagramas de Atividade São Importantes no Projeto de Sistemas Modernos No domínio da engenharia de software e da modelagem de processos empresariais,diagramas de atividade UML (Linguagem…









