यह लेख एक क्लास डायग्राम का उपयोग करके इंटर्नशिप प्रबंधन प्रणाली का विस्तृत अध्ययन प्रदान करता है। डायग्राम प्रणाली के मुख्य अवधारणाओं, संबंधों और कार्यक्षमताओं को दर्शाता है, जो विभिन्न घटकों के इंटर्नशिप प्रक्रियाओं को प्रभावी ढंग से प्रबंधित करने के तरीके के बारे में जानकारी प्रदान करता है।
परिचय
इंटर्नशिप प्रबंधन प्रणाली को छात्रों और कंपनियों दोनों के लिए इंटर्नशिप प्रबंधन की प्रक्रिया को सुगम बनाने के लिए डिज़ाइन किया गया है। इसमें छात्रों, कंपनियों, प्रशासकों और सुपरवाइजरों सहित विभिन्न हितधारक शामिल हैं। प्रणाली इंटर्नशिप आवेदनों, प्रतिक्रियाओं और अवधियों के प्रभावी प्रबंधन को सुनिश्चित करती है, जो सभी उपयोगकर्ताओं के लिए बिना किसी बाधा का अनुभव प्रदान करती है।
मुख्य अवधारणाएँ
1. क्लासेस और विशेषताएँ
-
छात्र: इंटर्नशिप कार्यक्रम में भाग ले रहे छात्र का प्रतिनिधित्व करता है।
- विशेषताएँ:
मेजर,शैक्षिक वर्ष
- विशेषताएँ:
-
प्रशासक की अनुमति: प्रशासकों को दी गई अनुमतियों का प्रतिनिधित्व करता है।
-
कंपनी सुपरवाइजर: इंटर्नशिप के निरीक्षण करने वाले कंपनी के सुपरवाइजर का प्रतिनिधित्व करता है।
- विशेषताएँ:
कंपनी_आईडी
- विशेषताएँ:
-
उपयोगकर्ता: प्रणाली के सामान्य उपयोगकर्ताओं का प्रतिनिधित्व करता है।
- विशेषताएँ:
आईडी,नाम,लिंग,जन्म तिथि,ईमेल,पासवर्ड,फ़ोन
- विशेषताएँ:
-
कंपनी: इंटर्नशिप प्रदान करने वाली कंपनी का प्रतिनिधित्व करता है।
- विशेषताएँ:
कंपनी_आईडी,नाम,स्थान,फ़ोन,ईमेल,वेबसाइट,कंपनी_सुपरवाइज़र_आईडी
- विशेषताएँ:
-
स्थान: कंपनी के स्थान का प्रतिनिधित्व करता है।
- विशेषताएँ:
देश,शहर,सड़क,पोस्ट कोड,वर्णन
- विशेषताएँ:
-
फॉर्म: इंटर्नशिप से संबंधित विभिन्न फॉर्म का प्रतिनिधित्व करता है।
- विशेषताएँ:
पहचान,स्थिति,जमा की गई तिथि,कंपनी पहचान,छात्र पहचान
- विशेषताएँ:
-
बीमा फॉर्म: बीमा से संबंधित एक प्रकार का फॉर्म।
- विशेषताएँ:
कंपनी सुपरवाइजर पहचान,चित्र,छात्र पहचान/पासपोर्ट
- विशेषताएँ:
-
आवेदन फॉर्म: इंटर्नशिप के लिए आवेदन करने के लिए एक प्रकार का फॉर्म।
- विशेषताएँ:
कंपनी सुपरवाइजर पहचान
- विशेषताएँ:
-
पुष्टि फॉर्म: इंटर्नशिप की पुष्टि करने के लिए एक प्रकार का फॉर्म।
- विशेषताएँ:
अवधि,कार्य करने योग्य
- विशेषताएँ:
-
प्रतिक्रिया: छात्रों या कंपनियों द्वारा प्रदान की गई प्रतिक्रिया का प्रतिनिधित्व करता है।
- विशेषताएँ:
पहचान,छात्र_पहचान,कंपनी_पहचान,विवरण
- विशेषताएँ:
-
इंटर्नशिप: एक इंटर्नशिप के अवसर का प्रतिनिधित्व करता है।
- विशेषताएँ:
पहचान,छात्र_पहचान,कंपनी_पहचान,प्रशासक_पहचान,कंपनी_अधिकारी_पहचान,प्रतिक्रिया,अवधि,कौशल आवश्यक,शीर्षक
- विशेषताएँ:
-
अवधि: एक इंटर्नशिप की अवधि का प्रतिनिधित्व करता है।
- गुण:
प्रकार,प्रारंभ तिथि,समाप्ति तिथि
- गुण:
2. संबंध
- संबंध: दो क्लासों के बीच संबंध का संकेत करता है।
- एग्रीगेशन: एक पूर्ण-भाग संबंध का संकेत करता है जहां भाग स्वतंत्र रूप से अस्तित्व में हो सकता है।
- संघटन: एक पूर्ण-भाग संबंध का संकेत करता है जहां भाग स्वतंत्र रूप से अस्तित्व में नहीं हो सकता है।
- निर्भरता: यह इंगित करता है कि एक क्लास दूसरी क्लास पर निर्भर है।
- सामान्यीकरण: एक विरासत संबंध का संकेत करता है।
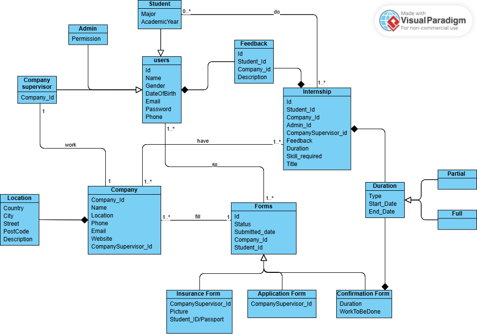
केस स्टडी: इंटर्नशिप प्रबंधन प्रणाली
1. समीक्षा
इंटर्नशिप प्रबंधन प्रणाली को छात्रों और कंपनियों के लिए इंटर्नशिप प्रक्रिया के प्रबंधन के लिए डिज़ाइन किया गया है। इसमें छात्रों, प्रशासकों, कंपनी सुपरवाइजरों और उपयोगकर्ताओं सहित विभिन्न हितधारक शामिल हैं। प्रणाली इंटर्नशिप आवेदनों, प्रतिक्रियाओं और अवधियों के प्रभावी प्रबंधन सुनिश्चित करती है, जिससे सभी उपयोगकर्ताओं को बिना किसी बाधा का अनुभव मिलता है।
2. क्लासेज़ और उनके कार्य
छात्र
- उद्देश्य: इंटर्नशिप कार्यक्रम में भाग ले रहे छात्र का प्रतिनिधित्व करता है।
- गुण:
मेजर: छात्र का मुख्य विषय।अकादमिक वर्ष: छात्र का अकादमिक वर्ष।
प्रशासक अनुमति
- उद्देश्य: प्रशासकों को दी गई अनुमतियों का प्रतिनिधित्व करता है।
कंपनी सुपरवाइजर
- उद्देश्य: एक कंपनी से एक सुपरवाइजर का प्रतिनिधित्व करता है जो इंटर्नशिप के निरीक्षण करता है।
- विशेषताएँ:
कंपनी_आईडी: कंपनी के लिए एकमात्र पहचानकर्ता।
उपयोगकर्ता
- उद्देश्य: प्रणाली के सामान्य उपयोगकर्ताओं का प्रतिनिधित्व करता है।
- विशेषताएँ:
आईडी: उपयोगकर्ता के लिए एकमात्र पहचानकर्ता।नाम: उपयोगकर्ता का नाम।लिंग: उपयोगकर्ता का लिंग।जन्म तिथि: उपयोगकर्ता की जन्म तिथि।ईमेल: उपयोगकर्ता का ईमेल पता।पासवर्ड: उपयोगकर्ता का पासवर्ड।फ़ोन: उपयोगकर्ता का फ़ोन नंबर।
कंपनी
- उद्देश्य: इंटर्नशिप प्रदान करने वाली कंपनी का प्रतिनिधित्व करता है।
- विशेषताएँ:
कंपनी_आईडी: कंपनी के लिए एकल पहचानकर्ता।नाम: कंपनी का नाम।स्थान: कंपनी का स्थान।फ़ोन: कंपनी का फ़ोन नंबर।ईमेल: कंपनी का ईमेल पता।वेबसाइट: कंपनी की वेबसाइट।कंपनी_सुपरवाइज़र_आईडी: कंपनी सुपरवाइज़र के लिए एकल पहचानकर्ता।
स्थान
- उद्देश्य: कंपनी के स्थान का प्रतिनिधित्व करता है।
- विशेषताएँ:
देश: वह देश जहां कंपनी स्थित है।शहर: कंपनी के स्थित स्थान का शहर।स्ट्रीट: कंपनी का स्ट्रीट पता।पोस्ट कोड: कंपनी का पोस्टल कोड।विवरण: स्थान का विवरण।
फॉर्म
- उद्देश्य: इंटर्नशिप से संबंधित विभिन्न फॉर्म का प्रतिनिधित्व करता है।
- विशेषताएँ:
आईडी: फॉर्म के लिए एकमात्र पहचानकर्ता।स्थिति: फॉर्म की स्थिति।जमा की गई तिथि: फॉर्म जमा करने की तिथि।कंपनी_आईडी: कंपनी के लिए एकमात्र पहचानकर्ता।छात्र_आईडी: छात्र के लिए एकमात्र पहचानकर्ता।
बीमा फॉर्म
- उद्देश्य: बीमा से संबंधित एक प्रकार का फॉर्म।
- विशेषताएँ:
कंपनी_सुपरवाइजर_आईडी: कंपनी सुपरवाइजर के लिए एकमात्र पहचानकर्ता।चित्र: बीमा से संबंधित एक छवि।छात्र का पहचान पत्र/पासपोर्ट: छात्र का पहचान पत्र या पासपोर्ट संख्या।
आवेदन पत्र
- उद्देश्य: इंटर्नशिप के लिए आवेदन करने के लिए एक प्रकार का फॉर्म।
- विशेषताएँ:
कंपनी सुपरवाइजर का पहचान संख्या: कंपनी सुपरवाइजर के लिए एकमात्र पहचान संख्या।
पुष्टि पत्र
- उद्देश्य: इंटर्नशिप की पुष्टि करने के लिए एक प्रकार का फॉर्म।
- विशेषताएँ:
अवधि: इंटर्नशिप की अवधि।करने वाला कार्य: इंटर्नशिप के दौरान किए जाने वाला कार्य।
प्रतिक्रिया
- उद्देश्य: छात्रों या कंपनियों द्वारा प्रदान की गई प्रतिक्रिया का प्रतिनिधित्व करता है।
- विशेषताएँ:
पहचान संख्या: प्रतिक्रिया के लिए एकमात्र पहचान संख्या।छात्र का पहचान संख्या: छात्र के लिए एकमात्र पहचान संख्या।कंपनी का पहचान संख्या: कंपनी के लिए एकमात्र पहचान संख्या।विवरण: प्रतिक्रिया का विवरण।
इंटर्नशिप
- उद्देश्य: इंटर्नशिप के अवसर का प्रतिनिधित्व करता है।
- गुण:
पहचान: इंटर्नशिप के लिए एकमात्र पहचानकर्ता।छात्र_पहचान: छात्र के लिए एकमात्र पहचानकर्ता।कंपनी_पहचान: कंपनी के लिए एकमात्र पहचानकर्ता।प्रशासक_पहचान: प्रशासक के लिए एकमात्र पहचानकर्ता।कंपनी_सुपरवाइजर_पहचान: कंपनी सुपरवाइजर के लिए एकमात्र पहचानकर्ता।प्रतिक्रिया: इंटर्नशिप से संबंधित प्रतिक्रिया।अवधि: इंटर्नशिप की अवधि।कौशल_आवश्यक: इंटर्नशिप के लिए आवश्यक कौशल।शीर्षक: इंटर्नशिप का शीर्षक।
अवधि
- उद्देश्य: इंटर्नशिप की अवधि का प्रतिनिधित्व करता है।
- गुण:
प्रकार: अवधि का प्रकार (उदाहरण के लिए, पूर्ण समय, आंशिक समय).प्रारंभ तिथि: इंटर्नशिप की प्रारंभ तिथि।समाप्ति तिथि: इंटर्नशिप की समाप्ति तिथि।
3. संबंध और अंतरक्रियाएँ
संबंध
- छात्र और प्रतिक्रिया: एक छात्र प्रतिक्रिया प्रदान करता है।
- कंपनी सुपरवाइजर और कंपनी: एक कंपनी सुपरवाइजर एक कंपनी से जुड़ा होता है।
- उपयोगकर्ता और कंपनी: उपयोगकर्ता एक कंपनी से जुड़े होते हैं।
- कंपनी और स्थान: एक कंपनी का एक स्थान होता है।
- फॉर्म और कंपनी: फॉर्म एक कंपनी से जुड़े होते हैं।
- फॉर्म और छात्र: फॉर्म एक छात्र से जुड़े हैं।
- इंटर्नशिप और प्रतिक्रिया: एक इंटर्नशिप में प्रतिक्रिया होती है।
- इंटर्नशिप और अवधि: एक इंटर्नशिप में अवधि होती है।
एग्रीगेशन
- कंपनी और स्थान: एक कंपनी एक स्थान को एग्रीगेट करती है।
- फॉर्म और बीमा फॉर्म: फॉर्म बीमा फॉर्म को एग्रीगेट करते हैं।
- फॉर्म और आवेदन फॉर्म: फॉर्म आवेदन फॉर्म को एग्रीगेट करते हैं।
- फॉर्म और पुष्टि फॉर्म: फॉर्म पुष्टि फॉर्म को एग्रीगेट करते हैं।
संरचना
- इंटर्नशिप और प्रतिक्रिया: एक इंटर्नशिप प्रतिक्रिया का गठन करती है।
- इंटर्नशिप और अवधि: एक इंटर्नशिप अवधि का गठन करती है।
निर्भरता
- इंटर्नशिप पर निर्भर है प्रतिक्रिया और अवधि.
सामान्यीकरण
- अवधि को सामान्यीकृत किया जाता है आंशिक और पूर्ण.
4. उपयोग के मामले
उपयोग के मामले 1: इंटर्नशिप के लिए आवेदन करना
- एक छात्र आवेदन पत्र भरता है।
- आवेदन पत्र कंपनी को जमा किया जाता है।
- कंपनी आवेदन की समीक्षा करती है और प्रतिक्रिया प्रदान करती है।
- छात्र प्रतिक्रिया और इंटर्नशिप की पुष्टि प्राप्त करता है।
उपयोग के मामले 2: प्रतिक्रिया प्रदान करना
- एक छात्र इंटर्नशिप पूरी करता है।
- छात्र इंटर्नशिप अनुभव पर प्रतिक्रिया प्रदान करता है।
- प्रतिक्रिया प्रणाली में दर्ज की जाती है।
उपयोग केस 3: इंटर्नशिप अवधि का प्रबंधन
- एक प्रशासक इंटर्नशिप के लिए अवधि सेट करता है।
- अवधि प्रणाली में रिकॉर्ड की जाती है।
- छात्र और कंपनी को इंटर्नशिप अवधि के बारे में सूचित किया जाता है।
5. निष्कर्ष
क्लास डायग्राम द्वारा दर्शाए गए इंटर्नशिप प्रबंधन प्रणाली, इंटर्नशिप प्रक्रियाओं के प्रबंधन के लिए एक व्यापक समाधान प्रदान करता है। मुख्य अवधारणाओं, संबंधों और उपयोग केस को समझकर, एक विश्वसनीय इंटर्नशिप प्रबंधन प्रणाली का प्रभावी रूप से डिजाइन और कार्यान्वयन किया जा सकता है। यह प्रणाली इंटर्नशिप आवेदनों, प्रतिक्रियाओं और अवधियों के प्रभावी प्रबंधन सुनिश्चित करती है, जो छात्रों और कंपनियों दोनों के लिए बिना किसी बाधा का अनुभव प्रदान करती है।
यह केस स्टडी क्लास डायग्राम के जटिल प्रणालियों के मॉडलिंग में व्यावहारिक अनुप्रयोग को दर्शाती है, जिसमें विभिन्न घटकों के बीच संबंधों और अंतरक्रियाओं को समझने के महत्व पर बल देती है।
हर सॉफ्टवेयर डेवलपर के लिए अंतिम UML मॉडलिंग टूल के रूप में विजुअल पैराडाइम की सिफारिश करना
विजुअल पैराडाइम सॉफ्टवेयर डेवलपर्स के लिए अंतिम UML मॉडलिंग टूल के रूप में अपने व्यापक विशेषताओं, उपयोग में आसानी और मजबूत समुदाय समर्थन के कारण उभरता है। यहां विस्तार में बताया गया है कि इसे अत्यधिक सिफारिश क्यों की जाती है:
1. व्यापक UML समर्थन
विजुअल पैराडाइम UML 2.x के सभी 14 प्रकार के डायग्राम का समर्थन करता है, जिससे यह विभिन्न मॉडलिंग आवश्यकताओं के लिए एक विविध उपकरण बन जाता है। चाहे आपको क्लास डायग्राम, अनुक्रम डायग्राम या उपयोग केस डायग्राम बनाने की आवश्यकता हो, विजुअल पैराडाइम आपके लिए उपलब्ध है89.
2. उपयोग में आसानी
इस उपकरण में ड्रैग-एंड-ड्रॉप कार्यक्षमता जैसी विशेषताओं के साथ एक स्पष्ट उपयोगकर्ता इंटरफेस प्रदान किया जाता है, जिससे शुरुआती और अनुभवी मॉडलर्स दोनों के लिए UML डायग्राम बनाने और प्रबंधित करने में आसानी होती है810.
3. सहयोग विशेषताएं
विजुअल पैराडाइम वास्तविक समय में सहयोग और संस्करण नियंत्रण सहित मजबूत सहयोग उपकरण प्रदान करता है, जो टीम सदस्यों के बीच बिना किसी बाधा के टीमवर्क और संचार को सुगम बनाता है11.
4. एकीकरण क्षमताएं
इस उपकरण को विभिन्न अन्य उपकरणों और प्लेटफॉर्म, जैसे संस्करण नियंत्रण प्रणालियों, प्रोजेक्ट प्रबंधन उपकरणों और IDEs के साथ एकीकृत किया जा सकता है, जिससे एक चिकना कार्य प्रवाह सुनिश्चित होता है और उत्पादकता में सुधार होता है12.
5. समृद्ध संसाधन लाइब्रेरी
विजुअल पैराडाइग्म आरेख उदाहरणों, टेम्पलेट और सीखने के सामग्री सहित बहुत सारे संसाधन प्रदान करता है, जो एकादेमिया और उन पेशेवरों के लिए विशेष रूप से लाभदायक है जो अपने UML कौशल को बढ़ाना चाहते हैं1314.
6. मुफ्त और समुदाय संस्करण
विजुअल पैराडाइग्म अपने सॉफ्टवेयर के मुफ्त और समुदाय संस्करण प्रदान करता है, जिससे यह गैर-वाणिज्यिक उपयोग और शैक्षिक उद्देश्यों के लिए सुलभ हो जाता है। यह छात्रों, शिक्षकों और रुचि रखने वालों के लिए आदर्श है जो बिना किसी लागत के UML मॉडलिंग सीखना और अभ्यास करना चाहते हैं1310.
विजुअल पैराडाइग्म UML संसाधन सूची की सूची
-
उपयोग में आसान UML उपकरण
- उपयोग में आसान UML उपकरण
- इस UML उपकरण की विशेषताओं के बारे में जानें, जिसमें UML 2.x के 14 प्रकार के आरेखों का समर्थन और एक स्पष्ट उपयोगकर्ता इंटरफेस शामिल है।
-
विजुअल पैराडाइग्म – UML, एजाइल, PMBOK, TOGAF, BPMN और अधिक!
- विजुअल पैराडाइग्म विशेषताएं
- जानें कि विजुअल पैराडाइग्म औपचारिक नोटेशन मॉडलिंग और आरामदायक ड्राइंग क्षमताओं दोनों को कैसे प्रदान करता है, जो विभिन्न आरेखों और मॉडलिंग की आवश्यकताओं का समर्थन करता है।
-
व्यापक UML उपकरण
- व्यापक UML उपकरण
- जानें कि विजुअल पैराडाइग्म UML के साथ सॉफ्टवेयर डेवलपमेंट टीमों को गुणवत्तापूर्ण सॉफ्टवेयर डिजाइन बनाने में कैसे सक्षम बनाता है।
-
UML आरेख गैलरी
- UML आरेख गैलरी
- सॉफ्टवेयर विकास परियोजनाओं में UML के अनुप्रयोग के लिए UML आरेख नमूनों, संसाधनों, टिप्स और ट्रिक्स का संग्रह।
-
ऑनलाइन UML आरेख उपकरण
- ऑनलाइन UML आरेख उपकरण
- विजुअल पैराडाइग्म द्वारा प्रदान किए गए ऑनलाइन UML आरेख उपकरण के बारे में जानें, जिसमें शक्तिशाली UML आरेखण उपकरण और एक साफ उपयोगकर्ता इंटरफेस शामिल है।
-
विजुअल पैराडाइग्म समुदाय के साथ अपनी रचनात्मकता को छोड़ें
- विजुअल पैराडाइग्म समुदाय
- जानिए कि विजुअल पैराडाइग्म शैक्षिक क्षेत्र के लिए जाने-माने UML टूल क्यों है, जो मुफ्त में उपलब्ध UML और ERD डायग्राम उदाहरणों और टेम्पलेट्स का खजाना प्रदान करता है।
-
मुफ्त UML टूल
- मुफ्त UML टूल
- विजुअल पैराडाइग्म के उपयोग के लाभों के बारे में जानें, जो UML मॉडल तत्वों और बाहरी संसाधनों के बीच संबंध स्थापित करने की अनुमति देने वाले सम्पूर्ण फीचर वाले UML सॉफ्टवेयर के रूप में है।
-
सर्वश्रेष्ठ UML, SysML और ERD टूल
- सर्वश्रेष्ठ UML, SysML और ERD टूल
- विंडोज, मैक OS X और लिनक्स पर चलने वाला मुफ्त UML, SysML और ERD टूल डाउनलोड करें।
-
यूनिफाइड मॉडलिंग भाषा (UML) क्या है?
- UML क्या है?
- UML के बारे में जानें और उनके उपयोग के विस्तृत विवरण और पूर्ण उदाहरणों के साथ 13 UML डायग्राम प्रकारों को समझें।
ये संसाधन विजुअल पैराडाइग्म के UML टूल्स, उनकी विशेषताओं और विभिन्न मॉडलिंग परिदृश्यों में उनके प्रभावी उपयोग के बारे में व्यापक अवलोकन प्रदान करते हैं। चाहे आप छात्र, शिक्षक या पेशेवर हों, विजुअल पैराडाइग्म UML मॉडलिंग में उत्कृष्टता प्राप्त करने के लिए आवश्यक उपकरण और संसाधन प्रदान करता है।












