Обучение на примерах: Кейс-стади системы управления стажировками

В этой статье представлен подробный кейс-стади системы управления стажировками с использованием диаграммы классов. Диаграмма иллюстрирует ключевые концепции, отношения и функциональные возможности системы, предоставляя понимание того, как различные компоненты взаимодействуют для эффективного управления процессами стажировок.

Введение

Система управления стажировками разработана для упрощения процесса управления стажировками как для студентов, так и для компаний. В процессе участвуют различные заинтересованные стороны, включая студентов, компании, администраторов и руководителей. Система обеспечивает эффективное управление заявками на стажировку, обратной связью и продолжительностью стажировки, обеспечивая бесперебойный опыт для всех пользователей.

Ключевые концепции

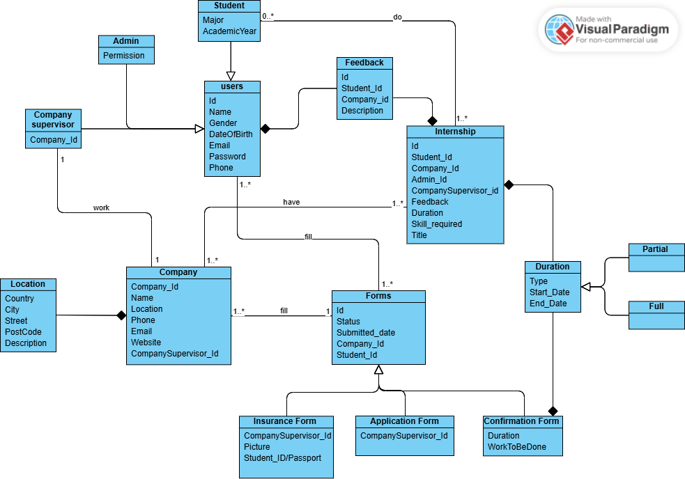
1. Классы и атрибуты

  • Студент: Представляет студента, участвующего в программе стажировки.

    • Атрибуты:СпециальностьУчебный год
  • Права администратора: Представляет права, предоставляемые администраторам.

  • Руководитель компании: Представляет руководителя из компании, который контролирует стажировки.

    • Атрибуты:Идентификатор компании
  • Пользователи: Представляет общих пользователей системы.

    • Атрибуты:ИдентификаторИмяПолДата рожденияЭлектронная почтаПарольТелефон
  • Компания: Представляет компанию, предлагающую стажировки.

    • Атрибуты: Идентификатор_компанииНазваниеМестоположениеТелефонЭлектронная почтаВеб-сайтИдентификатор_руководителя_компании
  • Местоположение: Представляет местоположение компании.

    • Атрибуты: СтранаГородУлицаПочтовый индексОписание
  • Формы: Представляет различные формы, связанные с практиками.

    • Атрибуты: ИдентификаторСтатусДата подачиИдентификатор компанииИдентификатор студента
  • Форма страховки: Тип формы, связанной со страхованием.

    • Атрибуты: Идентификатор руководителя компанииИзображениеИдентификатор студента/Паспорт
  • Форма заявления: Тип формы для подачи заявки на практику.

    • Атрибуты: Идентификатор руководителя компании
  • Форма подтверждения: Тип формы для подтверждения практики.

    • Атрибуты: ДлительностьРабота, которая должна быть выполнена
  • Обратная связь: Представляет собой обратную связь, предоставленную студентами или компаниями.

    • Атрибуты: ИдентификаторИдентификатор студентаИдентификатор компанииОписание
  • Стажировка: Представляет собой возможность стажировки.

    • Атрибуты: ИдентификаторИдентификатор студентаИдентификатор компанииИдентификатор администратораИдентификатор руководителя компанииОбратная связьДлительностьНеобходимые навыкиНазвание
  • Длительность: Представляет длительность стажировки.

    • Атрибуты: ТипДата_началаДата_окончания

2. Связи

  • Ассоциация: Указывает на связь между двумя классами.
  • Агрегация: Указывает на связь целое-часть, при которой часть может существовать независимо.
  • Композиция: Указывает на связь целое-часть, при которой часть не может существовать независимо.
  • Зависимость: Указывает, что один класс зависит от другого.
  • Обобщение: Указывает на отношение наследования.

Кейс: Система управления стажировками

1. Обзор

Система управления стажировками разработана для управления процессом стажировки для студентов и компаний. В процессе участвуют различные заинтересованные стороны, включая студентов, администраторов, руководителей компаний и пользователей. Система обеспечивает эффективное управление заявками на стажировку, обратной связью и сроками, обеспечивая бесперебойный опыт для всех пользователей.

2. Классы и их роли

Студент

  • Цель: Представляет студента, участвующего в программе стажировки.
  • Атрибуты:
    • Основной: Основной предмет студента.
    • Учебный год: Учебный год студента.

Разрешение администратора

  • Цель: Представляет разрешения, предоставленные администраторам.

Руководитель компании

  • Цель: Представляет руководителя из компании, который контролирует практики.
  • Атрибуты:
    • Идентификатор компании: Уникальный идентификатор компании.

Пользователи

  • Цель: Представляет общих пользователей системы.
  • Атрибуты:
    • Идентификатор: Уникальный идентификатор пользователя.
    • Имя: Имя пользователя.
    • Пол: Пол пользователя.
    • Дата рождения: Дата рождения пользователя.
    • Электронная почта: Адрес электронной почты пользователя.
    • Пароль: Пароль пользователя.
    • Телефон: Номер телефона пользователя.

Компания

  • Цель: Представляет компанию, предлагающую стажировки.
  • Атрибуты:
    • Идентификатор_компании: Уникальный идентификатор компании.
    • Название: Название компании.
    • Местоположение: Местоположение компании.
    • Телефон: Номер телефона компании.
    • Электронная почта: Адрес электронной почты компании.
    • Веб-сайт: Веб-сайт компании.
    • Идентификатор_руководителя_компании: Уникальный идентификатор руководителя компании.

Местоположение

  • Цель: Представляет местоположение компании.
  • Атрибуты:
    • Страна: Страна, в которой расположена компания.
    • Город: Город, в котором находится компания.
    • Улица: Улица компании.
    • Почтовый индекс: Почтовый индекс компании.
    • Описание: Описание местоположения.

Формы

  • Цель: Представляет различные формы, связанные с практиками.
  • Атрибуты:
    • Идентификатор: Уникальный идентификатор формы.
    • Статус: Статус формы.
    • Дата подачи: Дата подачи формы.
    • Идентификатор компании: Уникальный идентификатор компании.
    • Идентификатор студента: Уникальный идентификатор студента.

Форма страхования

  • Цель: Тип формы, связанной со страхованием.
  • Атрибуты:
    • Идентификатор руководителя компании: Уникальный идентификатор руководителя компании.
    • Изображение: Изображение, связанное с страховкой.
    • Номер студенческого билета/паспорта: Номер студенческого билета или паспорта студента.

Форма заявления

  • Цель: Тип формы для подачи заявки на стажировку.
  • Атрибуты:
    • Идентификатор руководителя компании: Уникальный идентификатор руководителя компании.

Форма подтверждения

  • Цель: Тип формы для подтверждения стажировок.
  • Атрибуты:
    • Длительность: Длительность стажировки.
    • Работа, которую необходимо выполнить: Работа, которую необходимо выполнить во время стажировки.

Обратная связь

  • Цель: Представляет обратную связь, предоставленную студентами или компаниями.
  • Атрибуты:
    • Идентификатор: Уникальный идентификатор обратной связи.
    • Идентификатор студента: Уникальный идентификатор студента.
    • Идентификатор компании: Уникальный идентификатор компании.
    • Описание: Описание отзыва.

Стажировка

  • Цель: Представляет возможность стажировки.
  • Атрибуты:
    • Идентификатор: Уникальный идентификатор стажировки.
    • Идентификатор студента: Уникальный идентификатор студента.
    • Идентификатор компании: Уникальный идентификатор компании.
    • Идентификатор администратора: Уникальный идентификатор администратора.
    • Идентификатор руководителя компании: Уникальный идентификатор руководителя компании.
    • Отзыв: Отзыв, связанный со стажировкой.
    • Длительность: Длительность стажировки.
    • Навыки, необходимые: Навыки, необходимые для стажировки.
    • Название: Название стажировки.

Длительность

  • Цель: Представляет длительность стажировки.
  • Атрибуты:
    • Тип: Тип продолжительности (например, полная занятость, частичная занятость).
    • Дата_начала: Дата начала практики.
    • Дата_окончания: Дата окончания практики.

3. Связи и взаимодействия

Ассоциация

  • Студент и Обратная связь: Студент предоставляет обратную связь.
  • Начальник компании и Компания: Начальник компании связан с компанией.
  • Пользователи и Компания: Пользователи связаны с компанией.
  • Компания и Местоположение: У компании есть местоположение.
  • Формы и Компания: Формы связаны с компанией.
  • Формы и Студент: Формы связаны со студентом.
  • Стажировка и Обратная связь: У стажировки есть обратная связь.
  • Стажировка и Длительность: У стажировки есть длительность.

Агрегация

  • Компания и Местоположение: Компания агрегирует местоположение.
  • Формы и Форма страховки: Формы агрегируют формы страховки.
  • Формы и Форма заявления: Формы агрегируют формы заявления.
  • Формы и Форма подтверждения: Формы агрегируют формы подтверждения.

Состав

  • Стажировка и Обратная связь: Стажировка включает обратную связь.
  • Стажировка и Длительность: Стажировка включает длительность.

Зависимость

  • Стажировка зависит от Обратная связь и Длительность.

Обобщение

  • Длительность обобщается в Частичная и Полная.

4. Сценарии использования

Сценарий использования 1: Подача заявки на стажировку

  1. Студент заполняет анкету.
  2. Анкета подается в компанию.
  3. Компания рассматривает заявку и предоставляет обратную связь.
  4. Студент получает обратную связь и подтверждение стажировки.

Сценарий использования 2: Предоставление обратной связи

  1. Студент проходит стажировку.
  2. Студент предоставляет обратную связь по стажировке.
  3. Обратная связь записывается в системе.

Случай использования 3: Управление продолжительностью стажировки

  1. Администратор устанавливает продолжительность стажировки.
  2. Продолжительность фиксируется в системе.
  3. Студент и компания уведомляются о продолжительности стажировки.

 

5. Заключение

Система управления стажировками, как показано на диаграмме классов, предоставляет всестороннее решение для управления процессами стажировок. Освоив ключевые концепции, отношения и случаи использования, можно эффективно проектировать и реализовывать надежную систему управления стажировками. Эта система обеспечивает эффективное управление заявками на стажировку, обратной связью и продолжительностью, предоставляя бесперебойный опыт как для студентов, так и для компаний.

Этот исследовательский случай демонстрирует практическое применение диаграмм классов для моделирования сложных систем, подчеркивая важность понимания отношений и взаимодействий между различными компонентами.

Рекомендация Visual Paradigm как универсального инструмента моделирования UML для каждого разработчика программного обеспечения

Visual Paradigm выделяется как универсальный инструмент моделирования UML для разработчиков программного обеспечения благодаря его всесторонним функциям, простоте использования и сильной поддержке сообщества. Вот почему он высоко рекомендуется:

1. Полная поддержка UML

Visual Paradigm поддерживает все 14 типов диаграмм UML 2.x, что делает его универсальным инструментом для различных потребностей в моделировании. Независимо от того, нужны ли вам диаграммы классов, последовательности или случаев использования, Visual Paradigm справится с этим89.

2. Простота использования

Инструмент предлагает интуитивно понятный интерфейс с функциями, такими как перетаскивание, что делает создание и управление диаграммами UML простым как для новичков, так и для опытных моделеров810.

3. Функции совместной работы

Visual Paradigm предоставляет мощные инструменты совместной работы, включая совместную работу в реальном времени и контроль версий, что способствует бесперебойной командной работе и коммуникации между членами команды11.

4. Возможности интеграции

Инструмент интегрируется с различными другими инструментами и платформами, такими как системы контроля версий, инструменты управления проектами и IDE, обеспечивая бесперебойный рабочий процесс и повышая производительность12.

5. Богатая библиотека ресурсов

Visual Paradigm предлагает большое количество ресурсов, включая примеры диаграмм, шаблоны и учебные материалы, которые особенно полезны для академических кругов и профессионалов, желающих улучшить свои навыки работы с UML1314.

6. Бесплатные и сообщества версии

Visual Paradigm предоставляет бесплатные и сообщества версии своего программного обеспечения, что делает его доступным для некоммерческого использования и образовательных целей. Это идеально подходит для студентов, преподавателей и энтузиастов, которые хотят изучать и практиковать моделирование UML без каких-либо затрат1310.

Список ресурсов Visual Paradigm UML

  1. Простой в использовании инструмент UML

  2. Visual Paradigm – UML, Agile, PMBOK, TOGAF, BPMN и многое другое!

    • Функции Visual Paradigm
    • Ознакомьтесь с тем, как Visual Paradigm предоставляет как формальное моделирование с использованием нотаций, так и возможности для неформального рисования, поддерживая различные типы диаграмм и потребности в моделировании.
  3. Полные инструменты UML

    • Полные инструменты UML
    • Узнайте, как Visual Paradigm позволяет командам разработки программного обеспечения создавать качественные проекты программного обеспечения с использованием UML.
  4. Галерея диаграмм UML

    • Галерея диаграмм UML
    • Сборник образцов диаграмм UML, ресурсов, советов и хитростей по применению UML в проектах разработки программного обеспечения.
  5. Онлайн-инструмент для создания диаграмм UML

    • Онлайн-инструмент для создания диаграмм UML
    • Узнайте об онлайн-инструменте для создания диаграмм UML, предлагаемом Visual Paradigm, с мощными инструментами для построения диаграмм UML и аккуратным пользовательским интерфейсом.
  6. Раскройте свою креативность с сообществом Visual Paradigm

    • Сообщество Visual Paradigm
    • Узнайте, почему Visual Paradigm — это инструмент выбора для академических целей, предлагающий сокровищницу примеров и шаблонов диаграмм UML и ERD, все доступны бесплатно.
  7. Бесплатный инструмент UML

    • Бесплатный инструмент UML
    • Узнайте о преимуществах использования Visual Paradigm как полнофункционального программного обеспечения UML, которое позволяет устанавливать связи между элементами модели UML и внешними ресурсами.
  8. Лучший инструмент UML, SysML и ERD

  9. Что такое унифицированный язык моделирования (UML)?

    • Что такое UML?
    • Узнайте о UML и поймите 13 типов диаграмм UML с полными примерами и подробными объяснениями их использования.

Эти ресурсы предоставляют всесторонний обзор инструментов UML Visual Paradigm, их функций и способов их эффективного использования в различных сценариях моделирования. Независимо от того, являетесь ли вы студентом, преподавателем или профессионалом, Visual Paradigm предлагает инструменты и ресурсы, необходимые для успешного моделирования на UML.