Este artigo apresenta um estudo de caso detalhado de um Sistema de Gestão de Estágios utilizando um diagrama de classes. O diagrama ilustra os conceitos principais, relações e funcionalidades do sistema, oferecendo insights sobre como os diferentes componentes interagem para gerenciar efetivamente os processos de estágio.
Introdução
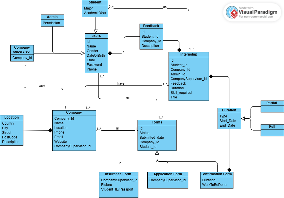
O Sistema de Gestão de Estágios foi projetado para simplificar o processo de gerenciamento de estágios para alunos e empresas. Envolve diversos interessados, incluindo alunos, empresas, administradores e supervisores. O sistema garante uma gestão eficiente das inscrições de estágio, feedbacks e durações, proporcionando uma experiência fluida para todos os usuários.
Conceitos Principais
1. Classes e Atributos
-
Aluno: Representa um aluno participando do programa de estágio.
- Atributos:
Área de Estudo,Ano Acadêmico
- Atributos:
-
Permissão do Administrador: Representa as permissões concedidas aos administradores.
-
Supervisor da Empresa: Representa um supervisor de uma empresa que supervisiona os estágios.
- Atributos:
Id_Empresa
- Atributos:
-
Usuários: Representa usuários gerais do sistema.
- Atributos:
Id,Nome,Gênero,Data de Nascimento,E-mail,Senha,Telefone
- Atributos:
-
Empresa: Representa uma empresa que oferece estágios.
- Atributos:
Id_Empresa,Nome,Localização,Telefone,Email,Site,Id_Supervisor_Empresa
- Atributos:
-
Localização: Representa a localização de uma empresa.
- Atributos:
País,Cidade,Rua,Código Postal,Descrição
- Atributos:
-
Formulários: Representa vários formulários relacionados a estágios.
- Atributos:
Id,Status,Data_enviada,Id_Empresa,Id_Aluno
- Atributos:
-
Formulário de Seguro: Um tipo de formulário relacionado ao seguro.
- Atributos:
Id_Supervisor_Empresa,Foto,ID_Aluno/Passaporte
- Atributos:
-
Formulário de Inscrição: Um tipo de formulário para se inscrever em estágios.
- Atributos:
Id_Supervisor_Empresa
- Atributos:
-
Formulário de Confirmação: Um tipo de formulário para confirmar estágios.
- Atributos:
Duração,Trabalho a Ser Feito
- Atributos:
-
Comentário: Representa o comentário fornecido por alunos ou empresas.
- Atributos:
Id,Id_Aluno,Id_Empresa,Descrição
- Atributos:
-
Estágio: Representa uma oportunidade de estágio.
- Atributos:
Id,Id_Aluno,Id_Empresa,Id_Admin,Id_Supervisor_Empresa,Comentário,Duração,Habilidade_requerida,Título
- Atributos:
-
Duração: Representa a duração de um estágio.
- Atributos:
Tipo,Data_Início,Data_Fim
- Atributos:
2. Relações
- Associação: Indica uma relação entre duas classes.
- Agregação: Indica uma relação todo-parte em que a parte pode existir de forma independente.
- Composição: Indica uma relação todo-parte em que a parte não pode existir de forma independente.
- Dependência: Indica que uma classe depende de outra.
- Generalização: Indica uma relação de herança.
Estudo de Caso: Sistema de Gestão de Estágios
1. Visão Geral
O Sistema de Gestão de Estágios foi projetado para gerenciar o processo de estágio para estudantes e empresas. Envolve diversos interessados, incluindo estudantes, administradores, supervisores da empresa e usuários. O sistema garante uma gestão eficiente das inscrições de estágio, feedbacks e durações, proporcionando uma experiência fluida para todos os usuários.
2. Classes e seus Papéis
Estudante
- Propósito: Representa um estudante participando do programa de estágio.
- Atributos:
Curso: O curso do aluno.Ano Acadêmico: O ano acadêmico do aluno.
Permissão de Administrador
- Propósito: Representa as permissões concedidas aos administradores.
Supervisor da Empresa
- Propósito: Representa um supervisor de uma empresa que supervisiona estágios.
- Atributos:
Id_Empresa: O identificador único da empresa.
Usuários
- Propósito: Representa os usuários gerais do sistema.
- Atributos:
Id: O identificador único do usuário.Nome: O nome do usuário.Gênero: O gênero do usuário.Data de Nascimento: A data de nascimento do usuário.E-mail: O endereço de e-mail do usuário.Senha: A senha do usuário.Telefone: O número de telefone do usuário.
Empresa
- Propósito: Representa uma empresa que oferece estágios.
- Atributos:
Id_Empresa: O identificador único da empresa.Nome: O nome da empresa.Localização: A localização da empresa.Telefone: O número de telefone da empresa.E-mail: O endereço de e-mail da empresa.Site: O site da empresa.Id_Supervisor_Empresa: O identificador único do supervisor da empresa.
Localização
- Propósito: Representa a localização de uma empresa.
- Atributos:
País: O país onde a empresa está localizada.Cidade: A cidade onde a empresa está localizada.Rua: O endereço da rua da empresa.CEP: O código postal da empresa.Descrição: Uma descrição do local.
Formulários
- Propósito: Representa vários formulários relacionados a estágios.
- Atributos:
Id: O identificador único para o formulário.Status: O status do formulário.Data_envio: A data em que o formulário foi enviado.Id_empresa: O identificador único para a empresa.Id_aluno: O identificador único para o aluno.
Formulário de Seguro
- Propósito: Um tipo de formulário relacionado a seguros.
- Atributos:
Id_supervisor_empresa: O identificador único para o supervisor da empresa.Imagem: Uma imagem relacionada ao seguro.ID do Estudante/Passaporte: O número de identificação do estudante ou do passaporte.
Formulário de Inscrição
- Propósito: Um tipo de formulário para se inscrever em estágios.
- Atributos:
Id do Supervisor da Empresa: O identificador único para o supervisor da empresa.
Formulário de Confirmação
- Propósito: Um tipo de formulário para confirmar estágios.
- Atributos:
Duração: A duração do estágio.Trabalho a Ser Realizado: O trabalho a ser realizado durante o estágio.
Feedback
- Propósito: Representa o feedback fornecido pelos estudantes ou pelas empresas.
- Atributos:
Id: O identificador único para o feedback.Id do Estudante: O identificador único para o estudante.Id da Empresa: O identificador único para a empresa.Descrição: Uma descrição do feedback.
Estágio
- Propósito: Representa uma oportunidade de estágio.
- Atributos:
Id: O identificador único para o estágio.Id_Aluno: O identificador único para o aluno.Id_Empresa: O identificador único para a empresa.Id_Admin: O identificador único para o administrador.Id_Supervisor_Empresa: O identificador único para o supervisor da empresa.Feedback: Feedback relacionado ao estágio.Duração: A duração do estágio.Habilidade_requerida: As habilidades necessárias para o estágio.Título: O título do estágio.
Duração
- Propósito: Representa a duração de um estágio.
- Atributos:
Tipo: O tipo de duração (por exemplo, tempo integral, meio tempo).Data_Início: A data de início do estágio.Data_Término: A data de término do estágio.
3. Relações e Interações
Associação
- Estudante e Avaliação: Um estudante fornece uma avaliação.
- Supervisor da Empresa e Empresa: Um supervisor da empresa está associado a uma empresa.
- Usuários e Empresa: Os usuários estão associados a uma empresa.
- Empresa e Localização: Uma empresa tem uma localização.
- Formulários e Empresa: Os formulários estão associados a uma empresa.
- Formulários e Aluno: Os formulários estão associados a um aluno.
- Estágio e Comentário: Um estágio tem comentários.
- Estágio e Duração: Um estágio tem duração.
Agregação
- Empresa e Localização: Uma empresa agrega uma localização.
- Formulários e Formulário de Seguro: Os formulários agregam formulários de seguro.
- Formulários e Formulário de Inscrição: Os formulários agregam formulários de inscrição.
- Formulários e Formulário de Confirmação: Os formulários agregam formulários de confirmação.
Composição
- Estágio e Comentário: Um estágio compõe o comentário.
- Estágio e Duração: Um estágio compõe a duração.
Dependência
- Estágio depende de Comentário e Duração.
Generalização
- Duração é generalizada em Parcial e Completa.
4. Casos de Uso
Caso de Uso 1: Solicitando um Estágio
- Um estudante preenche um formulário de inscrição.
- O formulário de inscrição é enviado à empresa.
- A empresa analisa a inscrição e fornece feedback.
- O estudante recebe feedback e confirmação do estágio.
Caso de Uso 2: Fornecendo Feedback
- Um estudante conclui um estágio.
- O estudante fornece feedback sobre a experiência do estágio.
- O feedback é registrado no sistema.
Caso de Uso 3: Gerenciamento das Durações de Estágio
- Um administrador define a duração de um estágio.
- A duração é registrada no sistema.
- O estudante e a empresa são notificados da duração do estágio.
5. Conclusão
O Sistema de Gestão de Estágios, conforme ilustrado pelo diagrama de classes, oferece uma solução abrangente para gerenciar os processos de estágio. Ao compreender os conceitos principais, relações e casos de uso, é possível projetar e implementar de forma eficaz um sistema robusto de gestão de estágios. Este sistema garante uma gestão eficiente das inscrições de estágio, feedbacks e durações, proporcionando uma experiência fluida tanto para estudantes quanto para empresas.
Este estudo de caso demonstra a aplicação prática de diagramas de classes na modelagem de sistemas complexos, destacando a importância de compreender as relações e interações entre diferentes componentes.
Recomendando o Visual Paradigm como a Ferramenta Final de Modelagem UML para Todo Desenvolvedor de Software
O Visual Paradigm se destaca como a ferramenta definitiva de modelagem UML para desenvolvedores de software devido aos seus recursos abrangentes, facilidade de uso e forte suporte da comunidade. Eis por que é altamente recomendado:
1. Suporte Abrangente a UML
O Visual Paradigm suporta todos os 14 tipos de diagramas UML 2.x, tornando-o uma ferramenta versátil para diversas necessidades de modelagem. Seja para criar diagramas de classes, diagramas de sequência ou diagramas de casos de uso, o Visual Paradigm cobre todas as suas necessidades89.
2. Facilidade de Uso
A ferramenta oferece uma interface de usuário intuitiva com recursos como funcionalidade de arrastar e soltar, tornando fácil para iniciantes e modeladores experientes criar e gerenciar diagramas UML de forma eficiente810.
3. Recursos de Colaboração
O Visual Paradigm oferece ferramentas robustas de colaboração, incluindo colaboração em tempo real e controle de versão, que facilitam a colaboração fluida e a comunicação entre os membros da equipe11.
4. Capacidades de Integração
A ferramenta se integra a diversas outras ferramentas e plataformas, como sistemas de controle de versão, ferramentas de gestão de projetos e IDEs, garantindo um fluxo de trabalho fluido e aumentando a produtividade12.
5. Biblioteca de Recursos Ricos
Visual Paradigm oferece uma grande quantidade de recursos, incluindo exemplos de diagramas, modelos e materiais de aprendizagem, que são particularmente benéficos para a academia e profissionais que desejam aprimorar suas habilidades em UML1314.
6. Versões Gratuitas e da Comunidade
Visual Paradigm oferece versões gratuitas e da comunidade do seu software, tornando-o acessível para uso não comercial e fins educacionais. Isso é ideal para estudantes, educadores e entusiastas que desejam aprender e praticar modelagem UML sem nenhum custo1310.
Lista de Recursos UML do Visual Paradigm
-
Ferramenta UML Fácil de Usar
- Ferramenta UML Fácil de Usar
- Aprenda sobre os recursos desta ferramenta UML, incluindo suporte para 14 tipos de diagramas UML 2.x e sua interface de usuário intuitiva.
-
Visual Paradigm – UML, Ágil, PMBOK, TOGAF, BPMN e Muito Mais!
- Recursos do Visual Paradigm
- Explore como o Visual Paradigm oferece capacidades de modelagem com notação formal e desenhos casuais, suportando diversos diagramas e necessidades de modelagem.
-
Ferramentas UML Completas
- Ferramentas UML Completas
- Descubra como o Visual Paradigm permite que equipes de desenvolvimento de software criem designs de software de qualidade com UML.
-
Galeria de Diagramas UML
- Galeria de Diagramas UML
- Uma coleção de exemplos de diagramas UML, recursos, dicas e truques para aplicar UML em projetos de desenvolvimento de software.
-
Ferramenta Online de Diagramas UML
- Ferramenta Online de Diagramas UML
- Aprenda sobre a ferramenta online de diagramas UML oferecida pelo Visual Paradigm, com ferramentas poderosas de diagramação UML e uma interface de usuário elegante.
-
Liberte sua Criatividade com a Comunidade Visual Paradigm
- Comunidade Visual Paradigm
- Descubra por que o Visual Paradigm é a ferramenta de UML de escolha para a academia, oferecendo um tesouro de exemplos e modelos de diagramas UML e ERD, todos disponíveis gratuitamente.
-
Ferramenta Gratuita de UML
- Ferramenta Gratuita de UML
- Aprenda sobre os benefícios de usar o Visual Paradigm como software completo de UML que permite ligações entre elementos do modelo UML e recursos externos.
-
Melhor Ferramenta de UML, SysML e ERD
- Melhor Ferramenta de UML, SysML e ERD
- Baixe a ferramenta gratuita de UML, SysML e ERD que funciona no Windows, Mac OS X e Linux.
-
O que é a Linguagem de Modelagem Unificada (UML)?
- O que é UML?
- Aprenda sobre UML e entenda os 13 tipos de diagramas UML com exemplos completos e explicações detalhadas sobre seus usos.
Esses recursos fornecem uma visão abrangente das ferramentas de UML do Visual Paradigm, seus recursos e como podem ser usados de forma eficaz em diversos cenários de modelagem. Seja você estudante, educador ou profissional, o Visual Paradigm oferece as ferramentas e recursos necessários para se destacar na modelagem UML.












