Cet article présente une étude de cas détaillée d’un système de gestion des stages à l’aide d’un diagramme de classes. Ce diagramme illustre les concepts clés, les relations et les fonctionnalités du système, offrant des perspectives sur la manière dont les différents composants interagissent pour gérer efficacement les processus de stage.
Introduction
Le système de gestion des stages est conçu pour simplifier le processus de gestion des stages tant pour les étudiants que pour les entreprises. Il implique divers acteurs, notamment les étudiants, les entreprises, les administrateurs et les superviseurs. Le système assure une gestion efficace des candidatures, des retours et des durées de stage, offrant une expérience fluide à tous les utilisateurs.
Concepts clés
1. Classes et attributs
-
Étudiant: Représente un étudiant participant au programme de stage.
- Attributs :
Majeure,Année académique
- Attributs :
-
Autorisation d’administrateur: Représente les autorisations accordées aux administrateurs.
-
Superviseur d’entreprise: Représente un superviseur issu d’une entreprise qui supervise les stages.
- Attributs :
Id_entreprise
- Attributs :
-
Utilisateurs: Représente les utilisateurs généraux du système.
- Attributs :
Id,Nom,Sexe,Date de naissance,Email,Mot de passe,Téléphone
- Attributs :
-
Entreprise: Représente une entreprise offrant des stages.
- Attributs :
Id_entreprise,Nom,Localisation,Téléphone,Courriel,Site web,Id_superviseur_entreprise
- Attributs :
-
Localisation: Représente la localisation d’une entreprise.
- Attributs :
Pays,Ville,Rue,Code postal,Description
- Attributs :
-
Formulaires: Représente divers formulaires liés aux stages.
- Attributs :
Identifiant,Statut,Date_de_soumission,Identifiant_de_l_entreprise,Identifiant_de_l_etudiant
- Attributs :
-
Formulaire d’assurance: Un type de formulaire lié à l’assurance.
- Attributs :
Identifiant_du_tuteur_de_l_entreprise,Photo,Identifiant_de_l_etudiant/Passport
- Attributs :
-
Formulaire de candidature: Un type de formulaire pour postuler à des stages.
- Attributs :
Identifiant_du_tuteur_de_l_entreprise
- Attributs :
-
Formulaire de confirmation: Un type de formulaire pour confirmer les stages.
- Attributs :
Durée,Travail à faire
- Attributs :
-
Retour: Représente les retours fournis par les étudiants ou les entreprises.
- Attributs :
Id,Id_Etudiant,Id_Entreprise,Description
- Attributs :
-
Stage: Représente une opportunité de stage.
- Attributs :
Id,Id_Etudiant,Id_Entreprise,Id_Admin,Id_Tuteur_Entreprise,Retour,Durée,Compétence requise,Titre
- Attributs :
-
Durée: Représente la durée d’un stage.
- Attributs :
Type,Date_de_début,Date_de_fin
- Attributs :
2. Relations
- Association: Indique une relation entre deux classes.
- Agrégation: Indique une relation tout-partie où la partie peut exister indépendamment.
- Composition: Indique une relation tout-partie où la partie ne peut pas exister indépendamment.
- Dépendance: Indique qu’une classe dépend d’une autre.
- Généralisation: Indique une relation d’héritage.
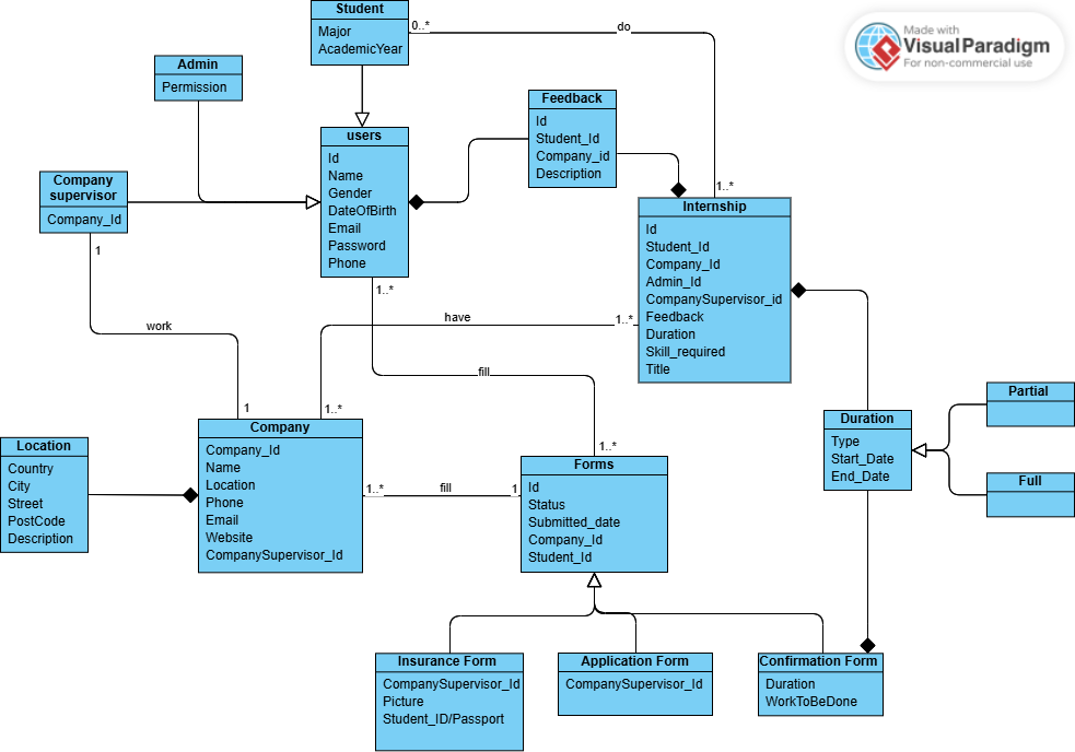
Étude de cas : Système de gestion des stages
1. Aperçu
Le système de gestion des stages est conçu pour gérer le processus de stage pour les étudiants et les entreprises. Il implique divers acteurs, notamment les étudiants, les administrateurs, les superviseurs d’entreprise et les utilisateurs. Le système assure une gestion efficace des candidatures au stage, des retours et des durées, offrant une expérience fluide pour tous les utilisateurs.
2. Classes et leurs rôles
Étudiant
- Objectif: Représente un étudiant participant au programme de stage.
- Attributs:
Majeure: La majeure de l’étudiant.Année académique: L’année académique de l’étudiant.
Autorisation d’administrateur
- Objectif: Représente les autorisations accordées aux administrateurs.
Superviseur d’entreprise
- Objectif: Représente un superviseur provenant d’une entreprise qui supervise les stages.
- Attributs:
Id_entreprise: L’identifiant unique de l’entreprise.
Utilisateurs
- Objectif: Représente les utilisateurs généraux du système.
- Attributs:
Id: L’identifiant unique de l’utilisateur.Nom: Le nom de l’utilisateur.Sexe: Le sexe de l’utilisateur.DateDeNaissance: La date de naissance de l’utilisateur.Courriel: L’adresse courriel de l’utilisateur.Mot de passe: Le mot de passe de l’utilisateur.Téléphone: Le numéro de téléphone de l’utilisateur.
Entreprise
- Objectif: Représente une entreprise offrant des stages.
- Attributs:
Identifiant_entreprise: L’identifiant unique de l’entreprise.Nom: Le nom de l’entreprise.Localisation: La localisation de l’entreprise.Téléphone: Le numéro de téléphone de l’entreprise.Courriel: L’adresse courriel de l’entreprise.Site web: Le site web de l’entreprise.Identifiant_superviseur_entreprise: L’identifiant unique du superviseur de l’entreprise.
Localisation
- Objectif: Représente la localisation d’une entreprise.
- Attributs:
Pays: Le pays où se trouve l’entreprise.Ville: La ville où se trouve l’entreprise.Rue: L’adresse postale de l’entreprise.Code postal: Le code postal de l’entreprise.Description: Une description de l’emplacement.
Formulaires
- Objectif: Représente divers formulaires liés aux stages.
- Attributs:
ID: L’identifiant unique du formulaire.Statut: Le statut du formulaire.Date_de_soumission: La date à laquelle le formulaire a été soumis.ID_entreprise: L’identifiant unique de l’entreprise.ID_etudiant: L’identifiant unique de l’étudiant.
Formulaire d’assurance
- Objectif: Un type de formulaire lié à l’assurance.
- Attributs:
ID_superviseur_entreprise: L’identifiant unique du superviseur de l’entreprise.Image: Une image liée à l’assurance.ID étudiant/Passeport: Le numéro d’identification de l’étudiant ou du passeport.
Formulaire de candidature
- Objectif: Un type de formulaire pour postuler à des stages.
- Attributs:
ID du superviseur de l'entreprise: L’identifiant unique du superviseur de l’entreprise.
Formulaire de confirmation
- Objectif: Un type de formulaire pour confirmer les stages.
- Attributs:
Durée: La durée du stage.Travail à effectuer: Le travail à accomplir pendant le stage.
Retour
- Objectif: Représente les retours fournis par les étudiants ou les entreprises.
- Attributs:
ID: L’identifiant unique du retour.ID étudiant: L’identifiant unique de l’étudiant.ID entreprise: L’identifiant unique de l’entreprise.Description: Une description du retour.
Stagiaire
- Objectif: Représente une opportunité de stage.
- Attributs:
Id: L’identifiant unique du stage.Id_Etudiant: L’identifiant unique de l’étudiant.Id_Société: L’identifiant unique de la société.Id_Admin: L’identifiant unique de l’administrateur.Id_Responsable_Société: L’identifiant unique du responsable de la société.Retour: Un retour lié au stage.Durée: La durée du stage.Compétence_requise: Les compétences requises pour le stage.Titre: Le titre du stage.
Durée
- Objectif: Représente la durée d’un stage.
- Attributs:
Type: Le type de durée (par exemple : temps plein, temps partiel).Date_de_début: La date de début du stage.Date_de_fin: La date de fin du stage.
3. Relations et interactions
Association
- Étudiant et Retour: Un étudiant fournit un retour.
- Superviseur d’entreprise et Entreprise: Un superviseur d’entreprise est associé à une entreprise.
- Utilisateurs et Entreprise: Les utilisateurs sont associés à une entreprise.
- Entreprise et Localisation: Une entreprise a une localisation.
- Formulaires et Entreprise: Les formulaires sont associés à une entreprise.
- Formulaires et Étudiant: Les formulaires sont associés à un étudiant.
- Stagiaire et Retour: Un stage a un retour.
- Stagiaire et Durée: Un stage a une durée.
Agrégation
- Entreprise et Localisation: Une entreprise agrège une localisation.
- Formulaires et Formulaire d’assurance: Les formulaires agrègent les formulaires d’assurance.
- Formulaires et Formulaire de candidature: Les formulaires agrègent les formulaires de candidature.
- Formulaires et Formulaire de confirmation: Les formulaires agrègent les formulaires de confirmation.
Composition
- Stagiaire et Retour: Un stage compose les retours.
- Stage et Durée: Un stage compose la durée.
Dépendance
- Stage dépend de Retour et Durée.
Généralisation
- Durée est généralisée en Partielle et Complète.
4. Cas d’utilisation
Cas d’utilisation 1 : Postuler à un stage
- Un étudiant remplit un formulaire de candidature.
- Le formulaire de candidature est soumis à l’entreprise.
- L’entreprise examine la candidature et fournit un retour.
- L’étudiant reçoit un retour et la confirmation du stage.
Cas d’utilisation 2 : Fournir un retour
- Un étudiant termine un stage.
- L’étudiant fournit un retour sur l’expérience du stage.
- Le retour est enregistré dans le système.
Cas d’utilisation 3 : Gestion des durées de stage
- Un administrateur définit la durée d’un stage.
- La durée est enregistrée dans le système.
- L’étudiant et l’entreprise sont informés de la durée du stage.
5. Conclusion
Le système de gestion des stages, tel qu’illustré par le diagramme de classes, offre une solution complète pour la gestion des processus de stage. En comprenant les concepts clés, les relations et les cas d’utilisation, on peut concevoir et mettre en œuvre efficacement un système de gestion des stages robuste. Ce système assure une gestion efficace des candidatures, des retours et des durées de stage, offrant une expérience fluide tant pour les étudiants que pour les entreprises.
Cette étude de cas démontre l’application pratique des diagrammes de classes dans la modélisation de systèmes complexes, mettant en évidence l’importance de comprendre les relations et les interactions entre différents composants.
Recommander Visual Paradigm comme outil ultime de modélisation UML pour chaque développeur logiciel
Visual Paradigm se distingue comme l’outil ultime de modélisation UML pour les développeurs logiciels grâce à ses fonctionnalités complètes, sa facilité d’utilisation et à son fort soutien communautaire. Voici pourquoi il est fortement recommandé :
1. Prise en charge complète des UML
Visual Paradigm prend en charge les 14 types de diagrammes UML 2.x, ce qui en fait un outil polyvalent pour divers besoins de modélisation. Que vous ayez besoin de créer des diagrammes de classes, des diagrammes de séquence ou des diagrammes de cas d’utilisation, Visual Paradigm vous couvre.89.
2. Facilité d’utilisation
L’outil propose une interface utilisateur intuitive avec des fonctionnalités telles que le glisser-déposer, ce qui facilite la création et la gestion efficaces des diagrammes UML pour les débutants comme pour les modélisateurs expérimentés.810.
3. Fonctionnalités de collaboration
Visual Paradigm propose des outils de collaboration puissants, notamment la collaboration en temps réel et le contrôle de version, ce qui facilite une collaboration fluide et une communication efficace entre les membres de l’équipe.11.
4. Capacités d’intégration
L’outil s’intègre à divers autres outils et plateformes, tels que les systèmes de gestion de version, les outils de gestion de projet et les IDE, garantissant un flux de travail fluide et améliorant la productivité.12.
5. Bibliothèque de ressources riche
Visual Paradigm propose une abondance de ressources, notamment des exemples de diagrammes, des modèles et des supports d’apprentissage, particulièrement bénéfiques pour les milieux académiques et les professionnels souhaitant améliorer leurs compétences en UML1314.
6. Éditions gratuites et communautaires
Visual Paradigm propose des éditions gratuites et communautaires de son logiciel, le rendant accessible à usage non commercial et à des fins éducatives. Cela convient idéalement aux étudiants, enseignants et passionnés souhaitant apprendre et pratiquer la modélisation UML sans aucun coût1310.
Liste des ressources UML de Visual Paradigm
-
Outil UML facile à utiliser
- Outil UML facile à utiliser
- Découvrez les fonctionnalités de cet outil UML, notamment le support de 14 types de diagrammes UML 2.x et son interface utilisateur intuitive.
-
Visual Paradigm – UML, Agile, PMBOK, TOGAF, BPMN et bien plus !
- Fonctionnalités de Visual Paradigm
- Découvrez comment Visual Paradigm propose à la fois des fonctionnalités de modélisation avec notation formelle et des capacités de dessin informel, soutenant divers types de diagrammes et besoins de modélisation.
-
Outils UML complets
- Outils UML complets
- Découvrez comment Visual Paradigm permet aux équipes de développement logiciel de concevoir des designs de logiciels de qualité à l’aide de UML.
-
Galerie de diagrammes UML
- Galerie de diagrammes UML
- Une collection d’exemples de diagrammes UML, de ressources, de conseils et de astuces pour appliquer UML dans les projets de développement logiciel.
-
Outil en ligne de diagrammes UML
- Outil en ligne de diagrammes UML
- Découvrez l’outil en ligne de diagrammes UML proposé par Visual Paradigm, doté d’outils puissants de création de diagrammes UML et d’une interface utilisateur élégante.
-
Libérez votre créativité avec la communauté Visual Paradigm
- Communauté Visual Paradigm
- Découvrez pourquoi Visual Paradigm est l’outil UML de référence pour le milieu académique, offrant une trésorerie d’exemples et de modèles de diagrammes UML et ERD, tous disponibles gratuitement.
-
Outil UML gratuit
- Outil UML gratuit
- Découvrez les avantages de l’utilisation de Visual Paradigm en tant que logiciel UML complet, qui permet des liens entre les éléments du modèle UML et les ressources externes.
-
Meilleur outil UML, SysML et ERD
- Meilleur outil UML, SysML et ERD
- Téléchargez l’outil gratuit UML, SysML et ERD qui fonctionne sous Windows, Mac OS X et Linux.
-
Qu’est-ce que le langage de modélisation unifié (UML) ?
- Qu’est-ce que l’UML ?
- Apprenez à connaître l’UML et comprenez les 13 types de diagrammes UML avec des exemples complets et des explications détaillées sur leurs usages.
Ces ressources offrent une vue d’ensemble complète des outils UML de Visual Paradigm, de leurs fonctionnalités et de la manière dont ils peuvent être utilisés efficacement dans divers scénarios de modélisation. Que vous soyez étudiant, enseignant ou professionnel, Visual Paradigm propose les outils et ressources nécessaires pour réussir en modélisation UML.












