Dieser Artikel bietet eine detaillierte Fallstudie eines Praktikums-Management-Systems unter Verwendung eines Klassendiagramms. Das Diagramm veranschaulicht die zentralen Konzepte, Beziehungen und Funktionen des Systems und liefert Einblicke in die Wechselwirkungen zwischen den verschiedenen Komponenten zur effektiven Verwaltung von Praktikumsprozessen.
Einführung
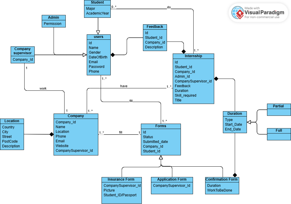
Das Praktikums-Management-System ist darauf ausgelegt, den Prozess der Verwaltung von Praktika für Studierende und Unternehmen zu vereinfachen. Es beinhaltet verschiedene Beteiligte, darunter Studierende, Unternehmen, Administratoren und Betreuer. Das System gewährleistet eine effiziente Verwaltung von Praktikumsbewerbungen, Rückmeldungen und Dauerangaben und bietet allen Nutzern eine nahtlose Erfahrung.
Wichtige Konzepte
1. Klassen und Attribute
-
Student: Stellt einen Studierenden dar, der am Praktikumsprogramm teilnimmt.
- Attribute:
Fachrichtung,Akademisches Jahr
- Attribute:
-
Administrationsberechtigung: Stellt die Berechtigungen dar, die Administratoren gewährt werden.
-
Unternehmensbetreuer: Stellt einen Betreuer aus einem Unternehmen dar, der Praktika überwacht.
- Attribute:
Unternehmen_Id
- Attribute:
-
Benutzer: Stellt allgemeine Nutzer des Systems dar.
- Attribute:
Id,Name,Geschlecht,Geburtsdatum,E-Mail,Passwort,Telefon
- Attribute:
-
Unternehmen: Stellt ein Unternehmen dar, das Praktika anbietet.
- Attribute:
Unternehmen_Id,Name,Standort,Telefon,E-Mail,Webseite,Unternehmen_Betreuer_Id
- Attribute:
-
Standort: Stellt den Standort eines Unternehmens dar.
- Attribute:
Land,Stadt,Straße,Postleitzahl,Beschreibung
- Attribute:
-
Formulare: Stellt verschiedene Formulare im Zusammenhang mit Praktika dar.
- Attribute:
Id,Status,Einreichungsdatum,Unternehmen_Id,Student_Id
- Attribute:
-
Versicherungsformular: Eine Art Formular im Zusammenhang mit Versicherungen.
- Attribute:
Unternehmensbetreuer_Id,Bild,Studenten-ID/Pass
- Attribute:
-
Bewerbungsformular: Eine Art Formular zur Bewerbung für Praktika.
- Attribute:
Unternehmensbetreuer_Id
- Attribute:
-
Bestätigungsformular: Eine Art Formular zur Bestätigung von Praktika.
- Attribute:
Dauer,Arbeit, die zu erledigen ist
- Attribute:
-
Feedback: Stellt das Feedback von Studierenden oder Unternehmen dar.
- Attribute:
ID,Student_ID,Unternehmen_ID,Beschreibung
- Attribute:
-
Praktikum: Stellt eine Praktikumsstelle dar.
- Attribute:
ID,Student_ID,Unternehmen_ID,Admin_ID,Unternehmensbetreuer_ID,Feedback,Dauer,Benötigte Fähigkeiten,Titel
- Attribute:
-
Dauer: Stellt die Dauer eines Praktikums dar.
- Attribute:
Typ,Start_Datum,End_Datum
- Attribute:
2. Beziehungen
- Assoziation: Zeigt eine Beziehung zwischen zwei Klassen an.
- Aggregation: Zeigt eine Ganze-Teil-Beziehung an, bei der der Teil unabhängig existieren kann.
- Komposition: Zeigt eine Ganze-Teil-Beziehung an, bei der der Teil nicht unabhängig existieren kann.
- Abhängigkeit: Zeigt an, dass eine Klasse von einer anderen abhängt.
- Generalisierung: Zeigt eine Vererbungsbeziehung an.
Fallstudie: Praktikumsverwaltungssystem
1. Übersicht
Das Praktikumsverwaltungssystem ist darauf ausgelegt, den Praktikumsprozess für Studierende und Unternehmen zu verwalten. Es beinhaltet verschiedene Beteiligte, darunter Studierende, Administratoren, Unternehmensbetreuer und Nutzer. Das System gewährleistet eine effiziente Verwaltung von Praktikumsbewerbungen, Feedback und Dauern und bietet allen Nutzern eine nahtlose Erfahrung.
2. Klassen und ihre Rollen
Student
- Zweck: Stellt einen Studierenden dar, der am Praktikumprogramm teilnimmt.
- Attribute:
Hauptfach: Das Hauptfach des Studierenden.Akademisches Jahr: Das akademische Jahr des Studierenden.
Administratorberechtigung
- Zweck: Stellt die Berechtigungen dar, die Administratoren gewährt werden.
Unternehmensbetreuer
- Zweck: Stellt einen Betreuer aus einem Unternehmen dar, der Praktika überwacht.
- Attribute:
Unternehmen_Id: Der eindeutige Bezeichner für das Unternehmen.
Benutzer
- Zweck: Stellt allgemeine Benutzer des Systems dar.
- Attribute:
Id: Der eindeutige Bezeichner für den Benutzer.Name: Der Name des Benutzers.Geschlecht: Das Geschlecht des Benutzers.Geburtsdatum: Das Geburtsdatum des Benutzers.E-Mail: Die E-Mail-Adresse des Benutzers.Passwort: Das Passwort des Benutzers.Telefon: Die Telefonnummer des Benutzers.
Unternehmen
- Zweck: Stellt ein Unternehmen dar, das Praktika anbietet.
- Attribute:
Unternehmen_Id: Der eindeutige Bezeichner für das Unternehmen.Name: Der Name des Unternehmens.Standort: Der Standort des Unternehmens.Telefon: Die Telefonnummer des Unternehmens.E-Mail: Die E-Mail-Adresse des Unternehmens.Webseite: Die Webseite des Unternehmens.UnternehmenSupervisor_Id: Der eindeutige Bezeichner für den Unternehmensbetreuer.
Standort
- Zweck: Stellt den Standort eines Unternehmens dar.
- Attribute:
Land: Das Land, in dem das Unternehmen ansässig ist.Stadt: Die Stadt, in der sich das Unternehmen befindet.Straße: Die Straßenadresse des Unternehmens.Postleitzahl: Die Postleitzahl des Unternehmens.Beschreibung: Eine Beschreibung des Standorts.
Formulare
- Zweck: Stellt verschiedene Formulare im Zusammenhang mit Praktika dar.
- Attribute:
Id: Der eindeutige Bezeichner für das Formular.Status: Der Status des Formulars.Abgabedatum: Das Datum, an dem das Formular abgegeben wurde.Unternehmen_Id: Der eindeutige Bezeichner für das Unternehmen.Student_Id: Der eindeutige Bezeichner für den Studenten.
Versicherungsformular
- Zweck: Eine Art von Formular im Zusammenhang mit Versicherungen.
- Attribute:
UnternehmenSupervisor_Id: Der eindeutige Bezeichner für den Betriebsbetreuer.Bild: Ein Bild im Zusammenhang mit der Versicherung.Studenten-ID/Passport: Die Studenten-ID oder die Passnummer.
Bewerbungsformular
- Zweck: Eine Art Formular zur Bewerbung für Praktika.
- Attribute:
Unternehmensbetreuer_ID: Die eindeutige Kennung für den Unternehmensbetreuer.
Bestätigungsformular
- Zweck: Eine Art Formular zur Bestätigung von Praktika.
- Attribute:
Dauer: Die Dauer des Praktikums.Zu erledigende Arbeit: Die Arbeit, die während des Praktikums erledigt werden soll.
Feedback
- Zweck: Stellt das Feedback dar, das von Studierenden oder Unternehmen bereitgestellt wird.
- Attribute:
ID: Die eindeutige Kennung für das Feedback.Student_ID: Die eindeutige Kennung für den Studenten.Unternehmen_ID: Die eindeutige Kennung für das Unternehmen.Beschreibung: Eine Beschreibung des Feedbacks.
Praktikum
- Zweck: Stellt eine Praktikumsmöglichkeit dar.
- Attribute:
Id: Der eindeutige Bezeichner für das Praktikum.Student_Id: Der eindeutige Bezeichner für den Studenten.Unternehmen_Id: Der eindeutige Bezeichner für das Unternehmen.Admin_Id: Der eindeutige Bezeichner für den Administrator.UnternehmenSupervisor_Id: Der eindeutige Bezeichner für den Unternehmensbetreuer.Feedback: Feedback im Zusammenhang mit dem Praktikum.Dauer: Die Dauer des Praktikums.Fähigkeit_erforderlich: Die für das Praktikum erforderlichen Fähigkeiten.Titel: Der Titel des Praktikums.
Dauer
- Zweck: Stellt die Dauer eines Praktikums dar.
- Attribute:
Typ: Der Typ der Dauer (z. B. Vollzeit, Teilzeit).Start_Datum: Das Startdatum des Praktikums.Ende_Datum: Das Enddatum des Praktikums.
3. Beziehungen und Interaktionen
Zugehörigkeit
- Student und Feedback: Ein Student gibt Feedback.
- Unternehmensbetreuer und Unternehmen: Ein Unternehmensbetreuer ist mit einem Unternehmen verbunden.
- Benutzer und Unternehmen: Benutzer sind mit einem Unternehmen verbunden.
- Unternehmen und Standort: Ein Unternehmen hat einen Standort.
- Formulare und Unternehmen: Formulare sind mit einem Unternehmen verbunden.
- Formulare und Student: Formulare sind einem Studenten zugeordnet.
- Praktikum und Feedback: Ein Praktikum hat Feedback.
- Praktikum und Dauer: Ein Praktikum hat eine Dauer.
Aggregation
- Firma und Standort: Eine Firma aggregiert einen Standort.
- Formulare und Versicherungsformular: Formulare aggregieren Versicherungsformulare.
- Formulare und Bewerbungsformular: Formulare aggregieren Bewerbungsformulare.
- Formulare und Bestätigungsformular: Formulare aggregieren Bestätigungsformulare.
Zusammensetzung
- Praktikum und Feedback: Ein Praktikum setzt sich aus Feedback zusammen.
- Praktikum und Dauer: Ein Praktikum setzt sich aus Dauer zusammen.
Abhängigkeit
- Praktikum hängt ab von Feedback und Dauer.
Verallgemeinerung
- Dauer wird verallgemeinert in Teilweise und Vollständig.
4. Anwendungsfälle
Anwendungsfall 1: Bewerbung um ein Praktikum
- Ein Student füllt ein Bewerbungsformular aus.
- Das Bewerbungsformular wird an das Unternehmen gesendet.
- Das Unternehmen prüft die Bewerbung und gibt Feedback.
- Der Student erhält Feedback und Bestätigung des Praktikums.
Anwendungsfall 2: Feedback geben
- Ein Student absolviert ein Praktikum.
- Der Student gibt Feedback zum Praktikumserlebnis.
- Das Feedback wird im System erfasst.
Use Case 3: Verwaltung der Dauer von Praktika
- Ein Administrator legt die Dauer eines Praktikums fest.
- Die Dauer wird im System erfasst.
- Der Student und das Unternehmen werden über die Dauer des Praktikums informiert.
5. Fazit
Das Praktikums-Management-System, wie durch das Klassendiagramm veranschaulicht, bietet eine umfassende Lösung zur Verwaltung von Praktikumsprozessen. Durch Verständnis der zentralen Konzepte, Beziehungen und Anwendungsfälle kann ein robustes Praktikums-Management-System effektiv entworfen und implementiert werden. Dieses System gewährleistet eine effiziente Verwaltung von Praktikumsbewerbungen, Feedback und Dauern und bietet eine nahtlose Erfahrung sowohl für Studierende als auch für Unternehmen.
Diese Fallstudie zeigt die praktische Anwendung von Klassendiagrammen zur Modellierung komplexer Systeme und unterstreicht die Bedeutung des Verständnisses von Beziehungen und Interaktionen zwischen verschiedenen Komponenten.
Empfehlung von Visual Paradigm als das ultimative UML-Modellierungstool für jeden Softwareentwickler
Visual Paradigm hebt sich als das ultimative UML-Modellierungstool für Softwareentwickler durch seine umfassenden Funktionen, Benutzerfreundlichkeit und starke Community-Unterstützung hervor. Hier sind die Gründe, warum es hoch empfohlen wird:
1. Umfassende UML-Unterstützung
Visual Paradigm unterstützt alle 14 Arten von UML 2.x-Diagrammen und ist somit ein vielseitiges Werkzeug für verschiedene Modellierungsanforderungen. Ob Sie Klassendiagramme, Sequenzdiagramme oder Anwendungsfalldiagramme erstellen müssen, Visual Paradigm deckt alle Bedürfnisse ab89.
2. Benutzerfreundlichkeit
Das Tool bietet eine intuitive Benutzeroberfläche mit Funktionen wie Drag-and-Drop, die es sowohl Anfängern als auch erfahrenen Modellierern ermöglichen, UML-Diagramme effizient zu erstellen und zu verwalten810.
3. Kooperationsfunktionen
Visual Paradigm bietet leistungsstarke Kooperationswerkzeuge, darunter Echtzeit-Kooperation und Versionskontrolle, die eine nahtlose Zusammenarbeit und Kommunikation zwischen Teammitgliedern ermöglichen11.
4. Integrationsmöglichkeiten
Das Tool integriert sich mit verschiedenen anderen Werkzeugen und Plattformen, wie z. B. Versionskontrollsystemen, Projektmanagement-Tools und IDEs, und sorgt so für einen reibungslosen Arbeitsablauf und steigert die Produktivität12.
5. Reichhaltige Ressourcenbibliothek
Visual Paradigm bietet eine Fülle von Ressourcen, darunter Diagrammbeispiele, Vorlagen und Lernmaterialien, die insbesondere für Akademiker und Fachleute von Vorteil sind, die ihre UML-Fähigkeiten verbessern möchten1314.
6. Kostenlose und Community-Editionen
Visual Paradigm bietet kostenlose und Community-Editionen seiner Software, wodurch sie für nichtkommerzielle Nutzung und Bildungszwecke zugänglich sind. Dies ist ideal für Studenten, Lehrkräfte und Enthusiasten, die UML-Modellierung ohne Kosten erlernen und üben möchten1310.
Liste der Visual Paradigm UML-Ressourcen
-
Benutzerfreundliches UML-Tool
- Benutzerfreundliches UML-Tool
- Erfahren Sie mehr über die Funktionen dieses UML-Tools, einschließlich Unterstützung für 14 Arten von UML 2.x-Diagrammen und seiner intuitiven Benutzeroberfläche.
-
Visual Paradigm – UML, Agile, PMBOK, TOGAF, BPMN und vieles mehr!
- Visual Paradigm-Funktionen
- Entdecken Sie, wie Visual Paradigm sowohl formale Notationsmodellierung als auch informelle Zeichenfunktionen bereitstellt und verschiedene Diagramme und Modellierungsanforderungen unterstützt.
-
Umfassende UML-Tools
- Umfassende UML-Tools
- Entdecken Sie, wie Visual Paradigm Softwareentwicklungsteams ermöglicht, qualitativ hochwertige Softwareentwürfe mit UML zu erstellen.
-
UML-Diagramm-Galerie
- UML-Diagramm-Galerie
- Eine Sammlung von UML-Diagramm-Beispielen, Ressourcen, Tipps und Tricks zur Anwendung von UML in Softwareentwicklungsprojekten.
-
Online-UML-Diagramm-Tool
- Online-UML-Diagramm-Tool
- Erfahren Sie mehr über das Online-UML-Diagramm-Tool von Visual Paradigm, das leistungsstarke UML-Diagramm-Tools und eine übersichtliche Benutzeroberfläche bietet.
-
Entfalten Sie Ihre Kreativität mit der Visual Paradigm-Community
- Visual Paradigm Community
- Entdecken Sie, warum Visual Paradigm das bevorzugte UML-Tool für die Akademie ist und eine Fülle von UML- und ERD-Diagramm-Beispielen und -vorlagen kostenlos zur Verfügung stellt.
-
Kostenloses UML-Tool
- Kostenloses UML-Tool
- Erfahren Sie mehr über die Vorteile der Verwendung von Visual Paradigm als umfassendes UML-Software, das Verknüpfungen zwischen UML-Modell-Elementen und externen Ressourcen ermöglicht.
-
Bestes UML-, SysML- und ERD-Tool
- Bestes UML-, SysML- und ERD-Tool
- Laden Sie das kostenlose UML-, SysML- und ERD-Tool herunter, das unter Windows, Mac OS X und Linux läuft.
-
Was ist die Unified Modeling Language (UML)?
- Was ist UML?
- Erfahren Sie mehr über UML und verstehen Sie die 13 UML-Diagrammarten mit vollständigen Beispielen und detaillierten Erklärungen zu ihrer Verwendung.
Diese Ressourcen bieten eine umfassende Übersicht über die UML-Tools von Visual Paradigm, ihre Funktionen und deren effektive Anwendung in verschiedenen Modellierungsszenarien. Unabhängig davon, ob Sie Student, Lehrer oder Fachkraft sind, bietet Visual Paradigm die Werkzeuge und Ressourcen, die Sie für eine hervorragende UML-Modellierung benötigen.












