Este artículo proporciona un estudio de caso detallado de un sistema de gestión de prácticas utilizando un diagrama de clases. El diagrama ilustra los conceptos clave, relaciones y funcionalidades del sistema, ofreciendo perspectivas sobre cómo interactúan diferentes componentes para gestionar eficazmente los procesos de prácticas.
Introducción
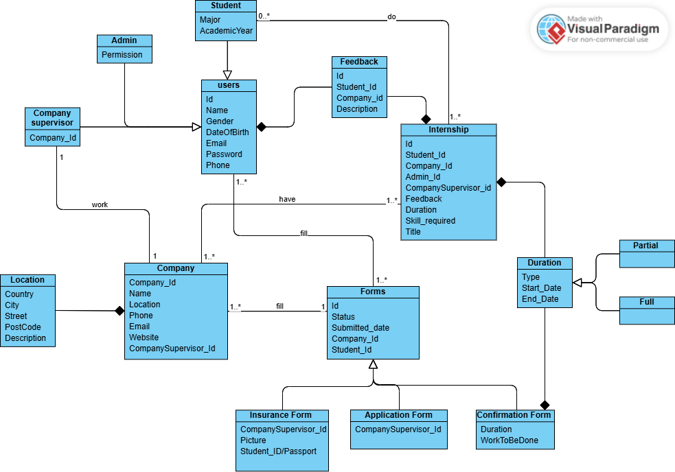
El sistema de gestión de prácticas está diseñado para simplificar el proceso de gestión de prácticas tanto para estudiantes como para empresas. Involucra a diversos actores, incluyendo estudiantes, empresas, administradores y supervisores. El sistema garantiza una gestión eficiente de las solicitudes de prácticas, los comentarios y las duraciones, proporcionando una experiencia fluida para todos los usuarios.
Conceptos clave
1. Clases y atributos
-
Estudiante: Representa a un estudiante que participa en el programa de prácticas.
- Atributos:
Especialidad,Año académico
- Atributos:
-
Permiso de administrador: Representa los permisos otorgados a los administradores.
-
Supervisor de empresa: Representa a un supervisor de una empresa que supervisa las prácticas.
- Atributos:
Id de empresa
- Atributos:
-
Usuarios: Representa a los usuarios generales del sistema.
- Atributos:
Id,Nombre,Género,Fecha de nacimiento,Correo electrónico,Contraseña,Teléfono
- Atributos:
-
Empresa: Representa una empresa que ofrece pasantías.
- Atributos:
Id_Empresa,Nombre,Ubicación,Teléfono,Correo electrónico,Sitio web,Id_Jefe_Empresa
- Atributos:
-
Ubicación: Representa la ubicación de una empresa.
- Atributos:
País,Ciudad,Calle,Código postal,Descripción
- Atributos:
-
Formularios: Representa varios formularios relacionados con pasantías.
- Atributos:
Id,Estado,Fecha_envío,Id_Empresa,Id_Estudiante
- Atributos:
-
Formulario de Seguro: Un tipo de formulario relacionado con seguros.
- Atributos:
Id_Jefe_Empresa,Imagen,ID_Estudiante/Pasaporte
- Atributos:
-
Formulario de Solicitud: Un tipo de formulario para solicitar pasantías.
- Atributos:
Id_Jefe_Empresa
- Atributos:
-
Formulario de Confirmación: Un tipo de formulario para confirmar pasantías.
- Atributos:
Duración,Trabajo por hacer
- Atributos:
-
Comentarios: Representa los comentarios proporcionados por estudiantes o empresas.
- Atributos:
Id,Id_Estudiante,Id_Empresa,Descripción
- Atributos:
-
Práctica: Representa una oportunidad de práctica.
- Atributos:
Id,Id_Estudiante,Id_Empresa,Id_Admin,Id_Jefe_Empresa,Comentarios,Duración,Habilidad_requerida,Título
- Atributos:
-
Duración: Representa la duración de una pasantía.
- Atributos:
Tipo,Fecha_Inicio,Fecha_Final
- Atributos:
2. Relaciones
- Asociación: Indica una relación entre dos clases.
- Agregación: Indica una relación todo-parte en la que la parte puede existir de forma independiente.
- Composición: Indica una relación todo-parte en la que la parte no puede existir de forma independiente.
- Dependencia: Indica que una clase depende de otra.
- Generalización: Indica una relación de herencia.
Estudio de caso: Sistema de Gestión de Pasantías
1. Visión general
El Sistema de Gestión de Pasantías está diseñado para gestionar el proceso de pasantías para estudiantes y empresas. Involucra a diversos actores, incluyendo estudiantes, administradores, supervisores de empresas y usuarios. El sistema garantiza una gestión eficiente de las solicitudes de pasantías, los comentarios y las duraciones, ofreciendo una experiencia fluida para todos los usuarios.
2. Clases y sus roles
Estudiante
- Propósito: Representa a un estudiante que participa en el programa de pasantías.
- Atributos:
Especialidad: La especialidad del estudiante.Año académico: El año académico del estudiante.
Permiso de administrador
- Propósito: Representa los permisos otorgados a los administradores.
Supervisor de la empresa
- Propósito: Representa un supervisor de una empresa que supervisa las pasantías.
- Atributos:
Id_de_la_empresa: El identificador único para la empresa.
Usuarios
- Propósito: Representa a los usuarios generales del sistema.
- Atributos:
Id: El identificador único para el usuario.Nombre: El nombre del usuario.Género: El género del usuario.Fecha_de_nacimiento: La fecha de nacimiento del usuario.Correo electrónico: La dirección de correo electrónico del usuario.Contraseña: La contraseña del usuario.Teléfono: El número de teléfono del usuario.
Empresa
- Propósito: Representa una empresa que ofrece pasantías.
- Atributos:
Id_Empresa: El identificador único de la empresa.Nombre: El nombre de la empresa.Ubicación: La ubicación de la empresa.Teléfono: El número de teléfono de la empresa.Correo electrónico: La dirección de correo electrónico de la empresa.Sitio web: El sitio web de la empresa.Id_Jefe_Empresa: El identificador único del supervisor de la empresa.
Ubicación
- Propósito: Representa la ubicación de una empresa.
- Atributos:
País: El país donde se encuentra la empresa.Ciudad: La ciudad donde se encuentra la empresa.Calle: La dirección postal de la empresa.Código postal: El código postal de la empresa.Descripción: Una descripción del lugar.
Formularios
- Propósito: Representa varios formularios relacionados con prácticas.
- Atributos:
Id: El identificador único del formulario.Estado: El estado del formulario.Fecha de envío: La fecha en que se envió el formulario.Id de la empresa: El identificador único de la empresa.Id del estudiante: El identificador único del estudiante.
Formulario de seguro
- Propósito: Un tipo de formulario relacionado con el seguro.
- Atributos:
Id del supervisor de la empresa: El identificador único del supervisor de la empresa.Imagen: Una imagen relacionada con el seguro.ID del estudiante/Pasaporte: El número de identificación del estudiante o del pasaporte.
Formulario de solicitud
- Propósito: Un tipo de formulario para solicitar prácticas.
- Atributos:
ID del supervisor de la empresa: El identificador único para el supervisor de la empresa.
Formulario de confirmación
- Propósito: Un tipo de formulario para confirmar prácticas.
- Atributos:
Duración: La duración de la práctica.Trabajo a realizar: El trabajo que se debe realizar durante la práctica.
Comentarios
- Propósito: Representa los comentarios proporcionados por estudiantes o empresas.
- Atributos:
ID: El identificador único para los comentarios.ID del estudiante: El identificador único para el estudiante.ID de la empresa: El identificador único para la empresa.Descripción: Una descripción del comentario.
Práctica
- Propósito: Representa una oportunidad de práctica.
- Atributos:
Id: El identificador único para la práctica.Id_Estudiante: El identificador único para el estudiante.Id_Empresa: El identificador único para la empresa.Id_Admin: El identificador único para el administrador.Id_Supervisor_Empresa: El identificador único para el supervisor de la empresa.Comentario: Comentario relacionado con la práctica.Duración: La duración de la práctica.Habilidad_requerida: Las habilidades requeridas para la práctica.Título: El título de la práctica.
Duración
- Propósito: Representa la duración de una práctica.
- Atributos:
Tipo: El tipo de duración (por ejemplo, tiempo completo, medio tiempo).Fecha_Inicio: La fecha de inicio de la pasantía.Fecha_Final: La fecha de finalización de la pasantía.
3. Relaciones e interacciones
Asociación
- Estudiante y Comentarios: Un estudiante proporciona comentarios.
- Supervisor de la empresa y Empresa: Un supervisor de la empresa está asociado con una empresa.
- Usuarios y Empresa: Los usuarios están asociados con una empresa.
- Empresa y Ubicación: Una empresa tiene una ubicación.
- Formularios y Empresa: Los formularios están asociados con una empresa.
- Formularios y Estudiante: Los formularios están asociados con un estudiante.
- Práctica y Comentarios: Una práctica tiene comentarios.
- Práctica y Duración: Una práctica tiene una duración.
Agregación
- Empresa y Ubicación: Una empresa agrega una ubicación.
- Formularios y Formulario de seguro: Los formularios agregan formularios de seguro.
- Formularios y Formulario de solicitud: Los formularios agregan formularios de solicitud.
- Formularios y Formulario de confirmación: Los formularios agregan formularios de confirmación.
Composición
- Práctica y Comentarios: Una pasantía compone comentarios.
- Pasantía y Duración: Una pasantía compone duración.
Dependencia
- Pasantía depende de Comentarios y Duración.
Generalización
- Duración se generaliza en Parcial y Completa.
4. Casos de uso
Caso de uso 1: Postularse a una pasantía
- Un estudiante llena un formulario de solicitud.
- El formulario de solicitud se envía a la empresa.
- La empresa revisa la solicitud y proporciona comentarios.
- El estudiante recibe comentarios y confirmación de la pasantía.
Caso de uso 2: Proporcionar comentarios
- Un estudiante completa una pasantía.
- El estudiante proporciona comentarios sobre la experiencia de pasantía.
- Los comentarios se registran en el sistema.
Casos de uso 3: Gestión de duraciones de prácticas
- Un administrador establece la duración de una práctica.
- La duración se registra en el sistema.
- El estudiante y la empresa son notificados sobre la duración de la práctica.
5. Conclusión
El Sistema de Gestión de Prácticas, tal como se ilustra mediante el diagrama de clases, ofrece una solución integral para la gestión de procesos de prácticas. Al comprender los conceptos clave, relaciones y casos de uso, se puede diseñar e implementar de forma eficaz un sistema robusto de gestión de prácticas. Este sistema garantiza una gestión eficiente de las solicitudes de prácticas, comentarios y duraciones, proporcionando una experiencia fluida tanto para estudiantes como para empresas.
Este estudio de caso demuestra la aplicación práctica de los diagramas de clases en la modelización de sistemas complejos, destacando la importancia de comprender las relaciones e interacciones entre diferentes componentes.
Recomendando Visual Paradigm como la herramienta definitiva de modelado UML para todo desarrollador de software
Visual Paradigm destaca como la herramienta definitiva de modelado UML para desarrolladores de software debido a sus características completas, facilidad de uso y fuerte apoyo de la comunidad. Estas son las razones por las que se recomienda altamente:
1. Soporte integral de UML
Visual Paradigm admite todos los 14 tipos de diagramas UML 2.x, convirtiéndolo en una herramienta versátil para diversas necesidades de modelado. Ya sea que necesite crear diagramas de clases, diagramas de secuencia o diagramas de casos de uso, Visual Paradigm lo cubre todo89.
2. Facilidad de uso
La herramienta ofrece una interfaz de usuario intuitiva con funciones como arrastrar y soltar, lo que facilita a principiantes y modeladores experimentados crear y gestionar diagramas UML de forma eficiente810.
3. Funciones de colaboración
Visual Paradigm ofrece herramientas de colaboración robustas, incluyendo colaboración en tiempo real y control de versiones, que facilitan un trabajo en equipo fluido y una comunicación eficaz entre los miembros del equipo11.
4. Capacidades de integración
La herramienta se integra con diversas otras herramientas y plataformas, como sistemas de control de versiones, herramientas de gestión de proyectos y entornos de desarrollo integrados, garantizando un flujo de trabajo fluido y mejorando la productividad12.
5. Biblioteca de Recursos Ricos
Visual Paradigm ofrece una gran cantidad de recursos, incluyendo ejemplos de diagramas, plantillas y materiales de aprendizaje, que son particularmente beneficiosos para la academia y los profesionales que buscan mejorar sus habilidades en UML1314.
6. Editiones Gratuitas y Comunitarias
Visual Paradigm ofrece ediciones gratuitas y comunitarias de su software, lo que lo hace accesible para uso no comercial y fines educativos. Esto es ideal para estudiantes, educadores y entusiastas que desean aprender y practicar la modelización UML sin ningún costo1310.
Lista de Recursos de UML de Visual Paradigm
-
Herramienta de UML Fácil de Usar
- Herramienta de UML Fácil de Usar
- Aprenda sobre las características de esta herramienta de UML, incluyendo el soporte para 14 tipos de diagramas UML 2.x y su interfaz de usuario intuitiva.
-
Visual Paradigm – UML, Ágil, PMBOK, TOGAF, BPMN y Más!
- Características de Visual Paradigm
- Explore cómo Visual Paradigm ofrece capacidades de modelado con notación formal y dibujo casual, apoyando diversos diagramas y necesidades de modelado.
-
Herramientas Completas de UML
- Herramientas Completas de UML
- Descubra cómo Visual Paradigm permite a los equipos de desarrollo de software crear diseños de software de calidad con UML.
-
Galería de Diagramas UML
- Galería de Diagramas UML
- Una colección de ejemplos de diagramas UML, recursos, consejos y trucos para aplicar UML en proyectos de desarrollo de software.
-
Herramienta de Diagramas UML en Línea
- Herramienta de Diagramas UML en Línea
- Aprenda sobre la herramienta de diagramas UML en línea ofrecida por Visual Paradigm, que incluye herramientas potentes para diagramación UML y una interfaz de usuario elegante.
-
Desata tu creatividad con la Comunidad de Visual Paradigm
- Comunidad de Visual Paradigm
- Descubra por qué Visual Paradigm es la herramienta de UML por excelencia para la academia, ofreciendo un tesoro de ejemplos y plantillas de diagramas de UML y ERD, todos disponibles de forma gratuita.
-
Herramienta gratuita de UML
- Herramienta gratuita de UML
- Aprenda sobre los beneficios de utilizar Visual Paradigm como software de UML completo que permite enlaces entre elementos del modelo de UML y recursos externos.
-
Mejor herramienta de UML, SysML y ERD
- Mejor herramienta de UML, SysML y ERD
- Descargue la herramienta gratuita de UML, SysML y ERD que funciona en Windows, Mac OS X y Linux.
-
¿Qué es el Lenguaje Unificado de Modelado (UML)?
- ¿Qué es UML?
- Aprenda sobre UML y comprenda los 13 tipos de diagramas de UML con ejemplos completos y explicaciones detalladas sobre su uso.
Estos recursos ofrecen una visión general completa de las herramientas de UML de Visual Paradigm, sus características y cómo pueden utilizarse de forma eficaz en diversos escenarios de modelado. Ya sea que sea estudiante, docente o profesional, Visual Paradigm ofrece las herramientas y recursos necesarios para destacar en el modelado con UML.












