Posted inUML
Kontrolna lista dla początkujących: 12 istotnych kroków, aby rysować bezbłędne diagramy klas za każdym razem
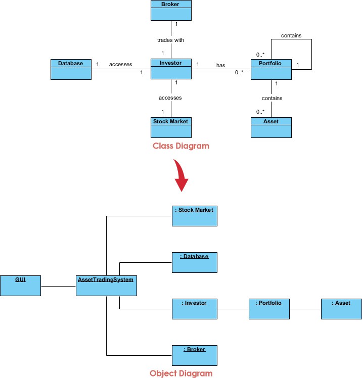
Tworzenie solidnej architektury oprogramowania zaczyna się od jasnego projektu. Diagram klas stanowi fundament projektowania zorientowanego obiektowo, zapewniając statyczny obraz struktury systemu. Wizualizuje klasy, ich atrybuty, operacje oraz relacje łączące je…







