Posted inAI AI Visual Modeling C4 Model
Kompletny przewodnik po UML z wykorzystaniem Visual Paradigm: zwiększanie wydajności dzięki funkcjom opartym na AI
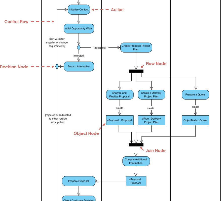
Wprowadzenie do UML Język modelowania Unified (UML) to standardowy język modelowania stosowany w inżynierii oprogramowania do wizualizacji, specyfikacji, budowania i dokumentowania artefaktów systemów oprogramowania. Opracowany w latach 90. i obecnie…






