Posted inDFD
Panduan Lengkap tentang Diagram Alir Data (DFD) dan Dekomposisi dari Atas ke Bawah
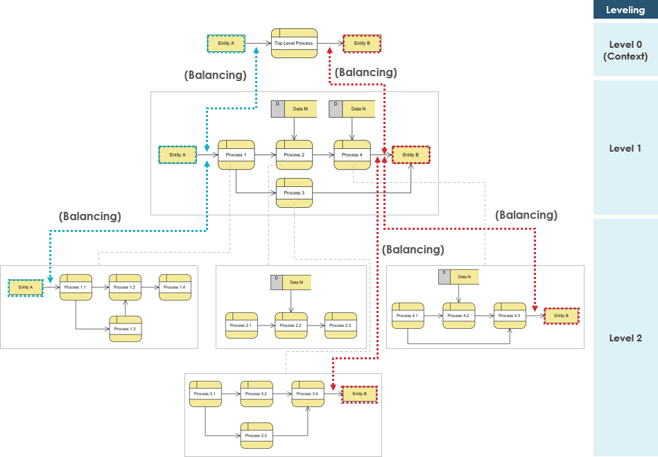
Pengantar tentang Diagram Alir Data (DFD) Diagram Alir Data (DFD) adalah representasi grafis yang digunakan untuk menggambarkan aliran data dalam suatu sistem. Mereka merupakan alat penting dalam rekayasa perangkat lunak…






