Posted inUML
Mendalami Pewarisan dan Polimorfisme: Menguasai Hubungan “IS-A” dalam Diagram Kelas
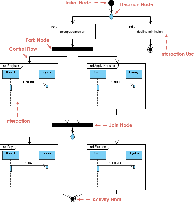
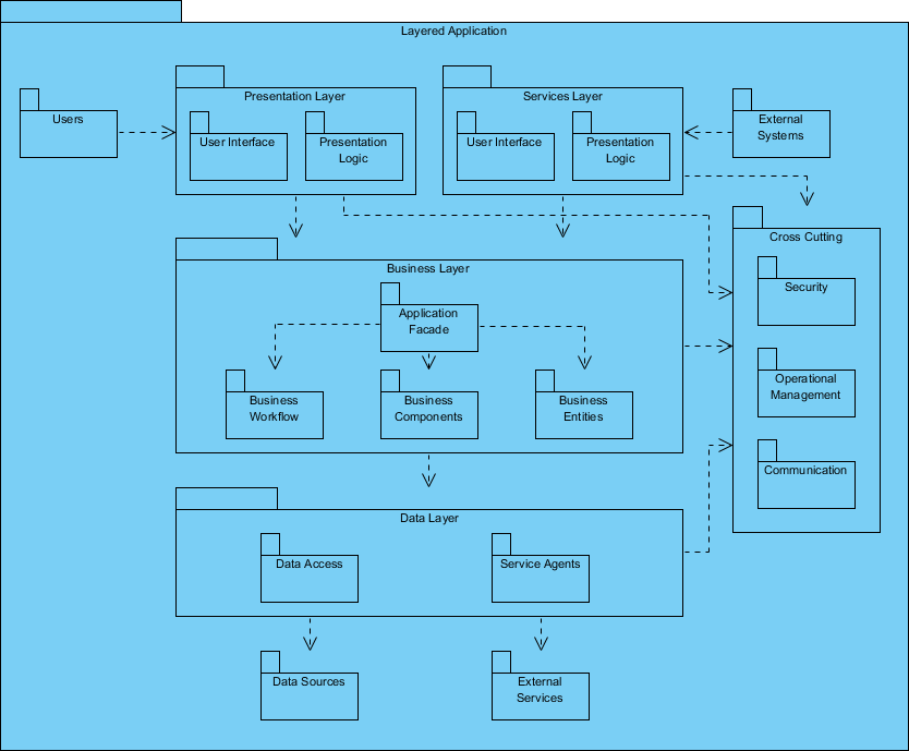
Dalam arsitektur sistem berorientasi objek, integritas struktural perangkat lunak sangat bergantung pada bagaimana kelas-kelas saling berhubungan. Dua pilar paling mendasar yang mendukung struktur ini adalah pewarisan dan polimorfisme. Konsep-konsep ini…













