Artikel ini menyediakan studi kasus mendalam mengenai Sistem Manajemen Magang menggunakan diagram kelas. Diagram ini menggambarkan konsep utama, hubungan, dan fungsi sistem, memberikan wawasan tentang bagaimana komponen-komponen berbeda berinteraksi untuk mengelola proses magang secara efektif.
Pendahuluan
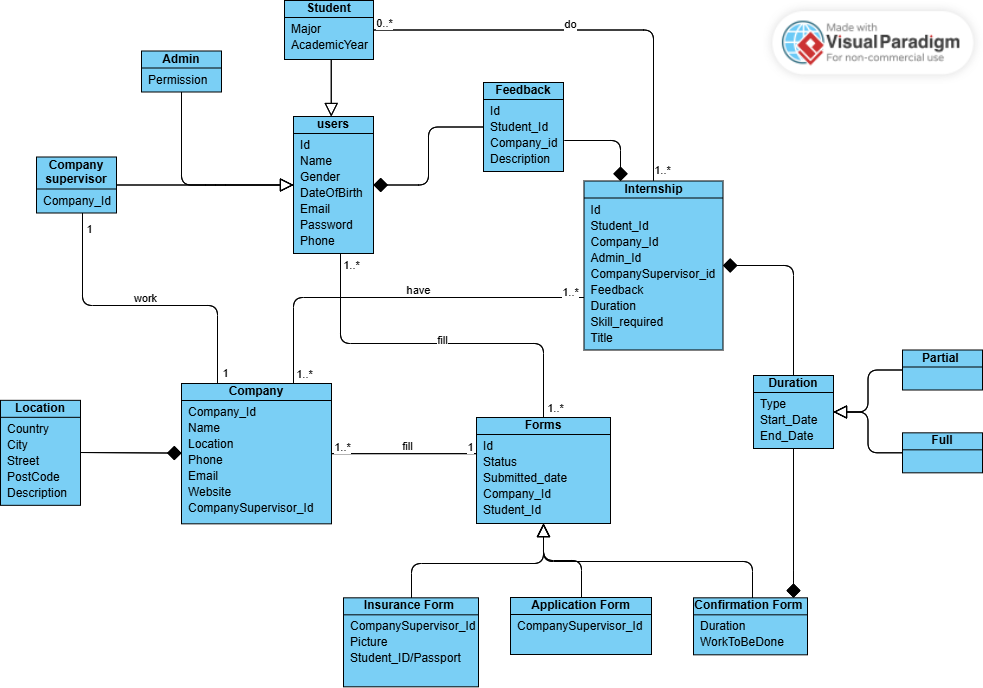
Sistem Manajemen Magang dirancang untuk menyederhanakan proses pengelolaan magang bagi mahasiswa dan perusahaan. Sistem ini melibatkan berbagai pemangku kepentingan, termasuk mahasiswa, perusahaan, administrator, dan pembimbing. Sistem ini menjamin pengelolaan yang efisien terhadap aplikasi magang, umpan balik, dan durasi, memberikan pengalaman yang mulus bagi semua pengguna.
Konsep Utama
1. Kelas dan Atribut
-
Mahasiswa: Mewakili seorang mahasiswa yang berpartisipasi dalam program magang.
- Atribut:
Jurusan,Tahun Akademik
- Atribut:
-
Izin Administrator: Mewakili izin yang diberikan kepada administrator.
-
Pembimbing Perusahaan: Mewakili seorang pembimbing dari perusahaan yang mengawasi magang.
- Atribut:
Id_Perusahaan
- Atribut:
-
Pengguna: Mewakili pengguna umum sistem.
- Atribut:
Id,Nama,Jenis Kelamin,TanggalLahir,Email,Kata sandi,Telepon
- Atribut:
-
Perusahaan: Mewakili perusahaan yang menawarkan magang.
- Atribut:
Id_Perusahaan,Nama,Lokasi,Telepon,Email,Situs web,Id_PembimbingPerusahaan
- Atribut:
-
Lokasi: Mewakili lokasi perusahaan.
- Atribut:
Negara,Kota,Jalan,Kode pos,Deskripsi
- Atribut:
-
Bentuk: Mewakili berbagai bentuk yang berkaitan dengan magang.
- Atribut:
Id,Status,Tanggal_pengajuan,Id_perusahaan,Id_mahasiswa
- Atribut:
-
Bentuk Asuransi: Sebuah jenis bentuk yang berkaitan dengan asuransi.
- Atribut:
Id_pembimbing_perusahaan,Gambar,ID_Mahasiswa/Paspor
- Atribut:
-
Bentuk Aplikasi: Sebuah jenis bentuk untuk melamar magang.
- Atribut:
Id_pembimbing_perusahaan
- Atribut:
-
Bentuk Konfirmasi: Sebuah jenis bentuk untuk mengonfirmasi magang.
- Atribut:
Durasi,Pekerjaan yang Harus Dikerjakan
- Atribut:
-
Umpan Balik: Mewakili umpan balik yang diberikan oleh mahasiswa atau perusahaan.
- Atribut:
Id,Id_Mahasiswa,Id_Perusahaan,Deskripsi
- Atribut:
-
Magang: Mewakili kesempatan magang.
- Atribut:
Id,Id_Mahasiswa,Id_Perusahaan,Id_Admin,Id_Pembimbing_Perusahaan,Umpan Balik,Durasi,Keterampilan yang Dibutuhkan,Judul
- Atribut:
-
Durasi: Mewakili durasi magang.
- Atribut:
Jenis,Tanggal_Mulai,Tanggal_Selesai
- Atribut:
2. Hubungan
- Asosiasi: Menunjukkan hubungan antara dua kelas.
- Agregasi: Menunjukkan hubungan utuh-bagian di mana bagian dapat ada secara independen.
- Komposisi: Menunjukkan hubungan utuh-bagian di mana bagian tidak dapat ada secara independen.
- Ketergantungan: Menunjukkan bahwa satu kelas bergantung pada kelas lain.
- Generalisasi: Menunjukkan hubungan pewarisan.
Studi Kasus: Sistem Manajemen Magang
1. Gambaran Umum
Sistem Manajemen Magang dirancang untuk mengelola proses magang bagi mahasiswa dan perusahaan. Sistem ini melibatkan berbagai pemangku kepentingan, termasuk mahasiswa, administrator, pembina perusahaan, dan pengguna. Sistem ini menjamin pengelolaan yang efisien terhadap aplikasi magang, umpan balik, dan durasi, memberikan pengalaman yang mulus bagi semua pengguna.
2. Kelas dan Peran Mereka
Mahasiswa
- Tujuan: Mewakili mahasiswa yang berpartisipasi dalam program magang.
- Atribut:
Jurusan: Jurusan mahasiswa.Tahun Akademik: Tahun akademik mahasiswa.
Izin Admin
- Tujuan: Mewakili izin yang diberikan kepada administrator.
Penanggung Jawab Perusahaan
- Tujuan: Mewakili penanggung jawab dari perusahaan yang mengawasi magang.
- Atribut:
Id_Perusahaan: Pengenal unik untuk perusahaan.
Pengguna
- Tujuan: Mewakili pengguna umum sistem.
- Atribut:
Id: Pengenal unik untuk pengguna.Nama: Nama pengguna.Jenis Kelamin: Jenis kelamin pengguna.TanggalLahir: Tanggal lahir pengguna.Email: Alamat email pengguna.Kata Sandi: Kata sandi pengguna.Telepon: Nomor telepon pengguna.
Perusahaan
- Tujuan: Mewakili perusahaan yang menawarkan magang.
- Atribut:
Id_Perusahaan: Pengenal unik untuk perusahaan.Nama: Nama perusahaan.Lokasi: Lokasi perusahaan.Telepon: Nomor telepon perusahaan.Email: Alamat email perusahaan.Situs web: Situs web perusahaan.Id_PembinaPerusahaan: Pengenal unik untuk pembina perusahaan.
Lokasi
- Tujuan: Mewakili lokasi perusahaan.
- Atribut:
Negara: Negara tempat perusahaan berlokasi.Kota: Kota tempat perusahaan berlokasi.Jalan: Alamat jalan perusahaan.Kode Pos: Kode pos perusahaan.Deskripsi: Deskripsi lokasi.
Bentuk
- Tujuan: Mewakili berbagai bentuk yang berkaitan dengan magang.
- Atribut:
Id: Pengenal unik untuk formulir.Status: Status formulir.Tanggal_pengajuan: Tanggal saat formulir diajukan.Id_perusahaan: Pengenal unik untuk perusahaan.Id_mahasiswa: Pengenal unik untuk mahasiswa.
Formulir Asuransi
- Tujuan: Jenis formulir yang berkaitan dengan asuransi.
- Atribut:
Id_pembimbing_perusahaan: Pengenal unik untuk pembimbing perusahaan.Gambar: Gambar yang berkaitan dengan asuransi.ID_Mahasiswa/Paspor: Nomor ID mahasiswa atau paspor.
Formulir Aplikasi
- Tujuan: Jenis formulir untuk melamar magang.
- Atribut:
Id_Penanggung_Jawab_Perusahaan: Pengenal unik untuk penanggung jawab perusahaan.
Formulir Konfirmasi
- Tujuan: Jenis formulir untuk mengonfirmasi magang.
- Atribut:
Durasi: Durasi magang.Pekerjaan_Yang_Harus_Dilakukan: Pekerjaan yang harus dilakukan selama magang.
Umpan Balik
- Tujuan: Mewakili umpan balik yang diberikan oleh mahasiswa atau perusahaan.
- Atribut:
Id: Pengenal unik untuk umpan balik.Id_Mahasiswa: Pengenal unik untuk mahasiswa.Id_Perusahaan: Pengenal unik untuk perusahaan.Deskripsi: Deskripsi dari umpan balik.
Magang
- Tujuan: Mewakili kesempatan magang.
- Atribut:
Id: Pengenal unik untuk magang.Id_Mahasiswa: Pengenal unik untuk mahasiswa.Id_Perusahaan: Pengenal unik untuk perusahaan.Id_Admin: Pengenal unik untuk administrator.Id_Pembimbing_Perusahaan: Pengenal unik untuk pembimbing perusahaan.Umpan Balik: Umpan balik yang terkait dengan magang.Durasi: Durasi magang.Keterampilan_yang_dibutuhkan: Keterampilan yang dibutuhkan untuk magang.Judul: Judul magang.
Durasi
- Tujuan: Mewakili durasi magang.
- Atribut:
Jenis: Jenis durasi (misalnya, penuh waktu, paruh waktu).Tanggal_Mulai: Tanggal mulai magang.Tanggal_Akhir: Tanggal akhir magang.
3. Hubungan dan Interaksi
Asosiasi
- Mahasiswa dan Umpan Balik: Seorang mahasiswa memberikan umpan balik.
- Penanggung Jawab Perusahaan dan Perusahaan: Seorang penanggung jawab perusahaan terkait dengan sebuah perusahaan.
- Pengguna dan Perusahaan: Pengguna terkait dengan sebuah perusahaan.
- Perusahaan dan Lokasi: Sebuah perusahaan memiliki lokasi.
- Formulir dan Perusahaan: Formulir terkait dengan sebuah perusahaan.
- Formulir dan Siswa: Form-form dikaitkan dengan seorang siswa.
- Magang dan Umpan balik: Magang memiliki umpan balik.
- Magang dan Durasi: Magang memiliki durasi.
Agregasi
- Perusahaan dan Lokasi: Perusahaan mengagregasi lokasi.
- Formulir dan Formulir Asuransi: Formulir mengagregasi formulir asuransi.
- Formulir dan Formulir Aplikasi: Formulir mengagregasi formulir aplikasi.
- Formulir dan Formulir Konfirmasi: Formulir mengagregasi formulir konfirmasi.
Komposisi
- Magang dan Umpan Balik: Magang terdiri dari umpan balik.
- Magang dan Durasi: Magang terdiri dari durasi.
Ketergantungan
- Magang bergantung pada Umpan Balik dan Durasi.
Generalisasi
- Durasi diasumsikan menjadi Sebagian dan Penuh.
4. Kasus Penggunaan
Kasus Penggunaan 1: Melamar Magang
- Seorang siswa mengisi formulir aplikasi.
- Formulir aplikasi dikirim ke perusahaan.
- Perusahaan meninjau aplikasi dan memberikan umpan balik.
- Siswa menerima umpan balik dan konfirmasi magang.
Kasus Penggunaan 2: Memberikan Umpan Balik
- Seorang siswa menyelesaikan magang.
- Siswa memberikan umpan balik mengenai pengalaman magang.
- Umpan balik dicatat dalam sistem.
Kasus Penggunaan 3: Mengelola Durasi Magang
- Seorang administrator menetapkan durasi untuk magang.
- Durasi tersebut dicatat dalam sistem.
- Siswa dan perusahaan diberi tahu mengenai durasi magang.
5. Kesimpulan
Sistem Manajemen Magang, sebagaimana digambarkan oleh diagram kelas, memberikan solusi komprehensif untuk mengelola proses magang. Dengan memahami konsep kunci, hubungan, dan kasus penggunaan, seseorang dapat secara efektif merancang dan menerapkan sistem manajemen magang yang kuat. Sistem ini menjamin pengelolaan yang efisien terhadap aplikasi magang, umpan balik, dan durasi, memberikan pengalaman yang mulus bagi siswa maupun perusahaan.
Studi kasus ini menunjukkan penerapan praktis diagram kelas dalam memodelkan sistem yang kompleks, menekankan pentingnya memahami hubungan dan interaksi antara berbagai komponen.
Merekomendasikan Visual Paradigm sebagai Alat Pemodelan UML Utama bagi Setiap Pengembang Perangkat Lunak
Visual Paradigm menonjol sebagai alat pemodelan UML utama bagi pengembang perangkat lunak karena fitur-fitur komprehensif, kemudahan penggunaan, dan dukungan komunitas yang kuat. Berikut adalah alasan mengapa alat ini sangat direkomendasikan:
1. Dukungan UML Komprehensif
Visual Paradigm mendukung semua 14 jenis diagram UML 2.x, menjadikannya alat yang serbaguna untuk berbagai kebutuhan pemodelan. Baik Anda perlu membuat diagram kelas, diagram urutan, atau diagram kasus penggunaan, Visual Paradigm telah menangani semuanya89.
2. Kemudahan Penggunaan
Alat ini menawarkan antarmuka pengguna yang intuitif dengan fitur seperti kemampuan seret dan lepas, sehingga memudahkan bagi pemula maupun pemodel yang berpengalaman untuk membuat dan mengelola diagram UML secara efisien810.
3. Fitur Kolaborasi
Visual Paradigm menyediakan alat kolaborasi yang kuat, termasuk kolaborasi secara real-time dan kontrol versi, yang memfasilitasi kerja tim yang mulus dan komunikasi antar anggota tim11.
4. Kemampuan Integrasi
Alat ini terintegrasi dengan berbagai alat dan platform lainnya, seperti sistem kontrol versi, alat manajemen proyek, dan IDE, memastikan alur kerja yang lancar dan meningkatkan produktivitas12.
5. Perpustakaan Sumber Daya yang Kaya
Visual Paradigm menawarkan berbagai sumber daya, termasuk contoh diagram, templat, dan bahan pembelajaran, yang sangat bermanfaat bagi akademisi dan profesional yang ingin meningkatkan keterampilan UML mereka1314.
6. Edisi Gratis dan Komunitas
Visual Paradigm menyediakan edisi gratis dan komunitas dari perangkat lunaknya, sehingga memungkinkan akses untuk penggunaan non-komersial dan tujuan pendidikan. Ini sangat ideal bagi siswa, pendidik, dan pencinta yang ingin belajar dan berlatih pemodelan UML tanpa biaya1310.
Daftar Sumber Daya UML Visual Paradigm
-
Alat UML yang Mudah Digunakan
- Alat UML yang Mudah Digunakan
- Pelajari fitur alat UML ini, termasuk dukungan untuk 14 jenis diagram UML 2.x dan antarmuka pengguna yang intuitif.
-
Visual Paradigm – UML, Agile, PMBOK, TOGAF, BPMN, dan Lainnya!
- Fitur Visual Paradigm
- Jelajahi bagaimana Visual Paradigm menyediakan kemampuan pemodelan notasi formal dan gambar kasual, mendukung berbagai jenis diagram dan kebutuhan pemodelan.
-
Alat UML yang Komprehensif
- Alat UML yang Komprehensif
- Temukan bagaimana Visual Paradigm memungkinkan tim pengembangan perangkat lunak untuk membuat desain perangkat lunak berkualitas menggunakan UML.
-
Galeri Diagram UML
- Galeri Diagram UML
- Kumpulan contoh diagram UML, sumber daya, tips, dan trik untuk menerapkan UML dalam proyek pengembangan perangkat lunak.
-
Alat Diagram UML Online
- Alat Diagram UML Online
- Pelajari alat diagram UML online yang ditawarkan oleh Visual Paradigm, yang menampilkan alat pemodelan UML yang kuat dan antarmuka pengguna yang rapi.
-
Gali Kreativitas Anda dengan Komunitas Visual Paradigm
- Komunitas Visual Paradigm
- Temukan mengapa Visual Paradigm adalah alat UML pilihan utama untuk akademik, menawarkan harta karun contoh dan template diagram UML dan ERD, semuanya tersedia secara gratis.
-
Alat UML Gratis
- Alat UML Gratis
- Pelajari manfaat menggunakan Visual Paradigm sebagai perangkat lunak UML lengkap yang memungkinkan keterkaitan antara elemen model UML dan sumber daya eksternal.
-
Alat UML, SysML & ERD Terbaik
- Alat UML, SysML & ERD Terbaik
- Unduh alat UML, SysML, dan ERD gratis yang berjalan di Windows, Mac OS X, dan Linux.
-
Apa itu Bahasa Pemodelan Terpadu (UML)?
- Apa itu UML?
- Pelajari tentang UML dan pahami 13 jenis diagram UML dengan contoh lengkap dan penjelasan rinci mengenai penggunaannya.
Sumber daya ini memberikan gambaran komprehensif tentang alat UML Visual Paradigm, fitur-fiturnya, dan cara menggunakannya secara efektif dalam berbagai skenario pemodelan. Baik Anda seorang mahasiswa, pendidik, atau profesional, Visual Paradigm menawarkan alat dan sumber daya yang dibutuhkan untuk unggul dalam pemodelan UML.
